Всё об автозвуке

Вернуться   Всё об автозвуке > Высшая лига Sound Quality (натуральный и красивый звук) > Практика по SQ > Свои инсталляции SQ
Регистрация Новые сообщения Правила форума Справка Сообщество Календарь Поиск

Важная информация

Свои инсталляции SQ Хвастаемся, делимся опытом, мнениями и т.п.

Ответ
 
Опции темы Опции просмотра
Старый 19.02.2012, 13:16   #81
Директор Луны
Ушел в мир иной от нас...
 
Аватар для Директор Луны
 
Регистрация: 06.04.2008
Адрес: EMMA Ukraine
Возраст: 60
Сообщений: 9,976
Вы сказали Спасибо: 43
Поблагодарили 423 раз(а) в 130 сообщениях
Репутация: 1086
По умолчанию Re: SEAT LEON YE.S.Pro. GAME OVER.

При установке столкнулись с такой головной болью что никому не посоветуешь.
Вроде как сам предусилитель однодиновый а на самом деле - он размером чуть меньше.
Короче говоря, общую шахту для ГУ и предусилителя пришлось изготавливать из трёх разных - примерка, обрезка , примерка, кое-где сварка, кое-где болтики.

Нажмите на изображение для увеличения
Название: SN850048.jpg
Просмотров: 1469
Размер:	552.3 Кб
ID:	15048
Нажмите на изображение для увеличения
Название: IMG_2813.jpg
Просмотров: 1596
Размер:	435.9 Кб
ID:	15051
Нажмите на изображение для увеличения
Название: SN850045.jpg
Просмотров: 1529
Размер:	558.3 Кб
ID:	15049
Нажмите на изображение для увеличения
Название: SN850043.jpg
Просмотров: 1601
Размер:	347.7 Кб
ID:	15050

Да ещё и с родной крышкой с боковушками не лез он в шахту.... Пришлось подобрать с какого-то хлама, "наскальные надписи" Иваныча - куда же без них....

Нажмите на изображение для увеличения
Название: IMG_2721.jpg
Просмотров: 1550
Размер:	509.4 Кб
ID:	15043
Нажмите на изображение для увеличения
Название: IMG_2725.jpg
Просмотров: 1619
Размер:	529.5 Кб
ID:	15045
Нажмите на изображение для увеличения
Название: IMG_2724.jpg
Просмотров: 1634
Размер:	540.1 Кб
ID:	15044
Нажмите на изображение для увеличения
Название: IMG_2717.jpg
Просмотров: 1465
Размер:	513.3 Кб
ID:	15054
Нажмите на изображение для увеличения
Название: IMG_2720.jpg
Просмотров: 1622
Размер:	527.3 Кб
ID:	15057
Нажмите на изображение для увеличения
Название: SN850035.jpg
Просмотров: 1532
Размер:	465.7 Кб
ID:	15056

В общем дня четыре провозились..... На фотках - различные стадии примерки, потом сама общая шахта была выкрашена (не могу найти фото). Зато всё встало чётко, зазоры одинаковые.
Последовательность установки (тот ещё геморой ) - предусилитель крепится к изготовленной шахте, затем сама шахта крепится болтами в штатное место, затем ГУ вставляется в свою шахту внутри общей и защёлкивается.

Нажмите на изображение для увеличения
Название: IMG_0021.jpg
Просмотров: 1497
Размер:	372.6 Кб
ID:	15055

Особой нашей гордостью является лицевая панель предусилителя. В стандарте она светлая, подставив под ДРЗ-9255 поняли что они смотрятся вместе как.....корова и седло Ну так есть друзья рекламщики со своими технологиями Сканируют все надписи, делают матрицу, панель красим в "шоколад" под цвет ДРЗ, потом они наносят методом тампопечати все родные надписи на новую панель.
Получилось просто класс, от заводского не отличишь. Ну и, естественно, состыковалось по дизайну с ГУ.

Нажмите на изображение для увеличения
Название: 4.jpg
Просмотров: 1608
Размер:	31.2 Кб
ID:	15047
Нажмите на изображение для увеличения
Название: IMG_2032.jpg
Просмотров: 1570
Размер:	514.4 Кб
ID:	15052
Нажмите на изображение для увеличения
Название: IMG_2242.jpg
Просмотров: 1576
Размер:	516.1 Кб
ID:	15042
Нажмите на изображение для увеличения
Название: 88cd6c151f8376a3-large-----1.jpg
Просмотров: 1610
Размер:	428.4 Кб
ID:	15046
Директор Луны вне форума   Ответить с цитированием Вверх
Старый 19.02.2012, 13:51   #82
q_w_e_r_t_y
Старейшина
 
Аватар для q_w_e_r_t_y
 
Регистрация: 17.01.2009
Адрес: Киевская обл.
Возраст: 44
Сообщений: 482
Вы сказали Спасибо: 4
Поблагодарили 3 раз(а) в 3 сообщениях
Репутация: 67
По умолчанию Re: SEAT LEON YE.S.Pro. GAME OVER.

сорри за офф.. алькантара, рояльный лак.. напомнило:
q_w_e_r_t_y вне форума   Ответить с цитированием Вверх
Старый 19.02.2012, 15:57   #83
Директор Луны
Ушел в мир иной от нас...
 
Аватар для Директор Луны
 
Регистрация: 06.04.2008
Адрес: EMMA Ukraine
Возраст: 60
Сообщений: 9,976
Вы сказали Спасибо: 43
Поблагодарили 423 раз(а) в 130 сообщениях
Репутация: 1086
По умолчанию Re: SEAT LEON YE.S.Pro. GAME OVER.

Заканчивая с салоном, навели марафет:
- коврики с жёлтой отстрочкой

Нажмите на изображение для увеличения
Название: IMG_0020.jpg
Просмотров: 1485
Размер:	426.0 Кб
ID:	15068

- огнетушитель в общем стиле

Нажмите на изображение для увеличения
Название: IMG_0012.jpg
Просмотров: 1598
Размер:	382.0 Кб
ID:	15070

- колечки на воздуховоды из глянцево-чёрного акрила

Нажмите на изображение для увеличения
Название: IMG_0025.jpg
Просмотров: 1558
Размер:	164.2 Кб
ID:	15069
Нажмите на изображение для увеличения
Название: Изображение 010.jpg
Просмотров: 1573
Размер:	512.2 Кб
ID:	15076

Сделали новую вставку в зеркало заднего вида с вмонтированными изнутри датчиками напряжения бортовой сети и температуры на шасси ГУ. В тёмное время суток чтобы не мешало - можно отключить.

Нажмите на изображение для увеличения
Название: IMG_0099.jpg
Просмотров: 1525
Размер:	204.4 Кб
ID:	15071
Нажмите на изображение для увеличения
Название: IMG_0102.jpg
Просмотров: 1453
Размер:	227.5 Кб
ID:	15072
Нажмите на изображение для увеличения
Название: IMG_0117.jpg
Просмотров: 1512
Размер:	296.5 Кб
ID:	15073
Нажмите на изображение для увеличения
Название: Изображение 029.jpg
Просмотров: 1566
Размер:	498.3 Кб
ID:	15074
Нажмите на изображение для увеличения
Название: Изображение 004.jpg
Просмотров: 1535
Размер:	96.7 Кб
ID:	15117

Поскольку в моей комплектации руль был без кнопок а нарульный пульт не по фэншую

Нажмите на изображение для увеличения
Название: IMG_2751.jpg
Просмотров: 1445
Размер:	522.8 Кб
ID:	15077

то купили руль от другой модификации, с кнопками.

Нажмите на изображение для увеличения
Название: Seat-Leon_266317.jpg
Просмотров: 1548
Размер:	64.3 Кб
ID:	15075
Нажмите на изображение для увеличения
Название: 29824_img.jpg
Просмотров: 1494
Размер:	85.4 Кб
ID:	15079

Сам блок был сгоревший да и в принципе не подшивался без подрулевого дополнительного блока. Решили идти другим путём - родной пульт разобрали, платы вживили под кнопки, распаяли (с определённым гемороем). Руль лежит, по весне переставим - сейчас холодно и лень...

Нажмите на изображение для увеличения
Название: IMG_6812.jpg
Просмотров: 1607
Размер:	523.0 Кб
ID:	15082
Нажмите на изображение для увеличения
Название: IMG_6823.jpg
Просмотров: 1460
Размер:	440.2 Кб
ID:	15078
Нажмите на изображение для увеличения
Название: IMG_6831.jpg
Просмотров: 1463
Размер:	472.5 Кб
ID:	15080
Нажмите на изображение для увеличения
Название: IMG_6828.jpg
Просмотров: 1568
Размер:	452.2 Кб
ID:	15081

Последний раз редактировалось Директор Луны; 19.02.2012 в 17:36.
Директор Луны вне форума   Ответить с цитированием Вверх
Старый 19.02.2012, 17:01   #84
Директор Луны
Ушел в мир иной от нас...
 
Аватар для Директор Луны
 
Регистрация: 06.04.2008
Адрес: EMMA Ukraine
Возраст: 60
Сообщений: 9,976
Вы сказали Спасибо: 43
Поблагодарили 423 раз(а) в 130 сообщениях
Репутация: 1086
По умолчанию Re: SEAT LEON YE.S.Pro. GAME OVER.

Усилители.

Традиционная замена подсветки с синей на красную...

Нажмите на изображение для увеличения
Название: IMG_2216.jpg
Просмотров: 1557
Размер:	382.7 Кб
ID:	15087
Нажмите на изображение для увеличения
Название: IMG_2220.jpg
Просмотров: 1580
Размер:	524.7 Кб
ID:	15090
Нажмите на изображение для увеличения
Название: IMG_2221.jpg
Просмотров: 1555
Размер:	514.3 Кб
ID:	15089
Нажмите на изображение для увеличения
Название: IMG_2215.jpg
Просмотров: 1587
Размер:	362.4 Кб
ID:	15088

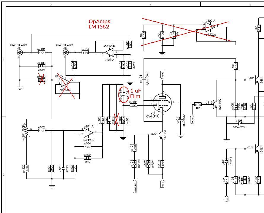
Поскольку усилители были ещё из первых партий, по настоятельной рекомендации разработчика Резникова В.Л., Незнайка поудалял "мусор" и заменил ОУ с AD712 на LM4562 во всех усилителях, кроме сабового.

Нажмите на изображение для увеличения
Название: Mozart.JPG
Просмотров: 1487
Размер:	77.0 Кб
ID:	15091
Нажмите на изображение для увеличения
Название: SN850051.jpg
Просмотров: 1473
Размер:	587.7 Кб
ID:	15092
Нажмите на изображение для увеличения
Название: SN850066.jpg
Просмотров: 1464
Размер:	581.1 Кб
ID:	15093

Сохранение запаски было важнейшим условием. Поэтому под парадный коврик сделали фальшпанель, закрывающий запаску. Хотели сделать "под распальцовку" (чтобы на судей "давить") но ..... уж слишком больно было пальцам когда снимаешь пол В итоге - отказались, осталось одно отверстие по центру....

Нажмите на изображение для увеличения
Название: IMG_0127.jpg
Просмотров: 1485
Размер:	449.2 Кб
ID:	15094
Нажмите на изображение для увеличения
Название: IMG_2424.jpg
Просмотров: 1455
Размер:	510.5 Кб
ID:	15096
Нажмите на изображение для увеличения
Название: IMG_2423.jpg
Просмотров: 1406
Размер:	506.8 Кб
ID:	15095
Нажмите на изображение для увеличения
Название: IMG_2425.jpg
Просмотров: 1437
Размер:	510.8 Кб
ID:	15097
Нажмите на изображение для увеличения
Название: IMG_2426.jpg
Просмотров: 1564
Размер:	506.9 Кб
ID:	15098
Нажмите на изображение для увеличения
Название: IMG_2428.jpg
Просмотров: 1574
Размер:	513.6 Кб
ID:	15099
Директор Луны вне форума   Ответить с цитированием Вверх
Старый 19.02.2012, 17:20   #85
Директор Луны
Ушел в мир иной от нас...
 
Аватар для Директор Луны
 
Регистрация: 06.04.2008
Адрес: EMMA Ukraine
Возраст: 60
Сообщений: 9,976
Вы сказали Спасибо: 43
Поблагодарили 423 раз(а) в 130 сообщениях
Репутация: 1086
По умолчанию Re: SEAT LEON YE.S.Pro. GAME OVER.

Рама с основанием для крепления усилителей. Тут всё понятно....

Нажмите на изображение для увеличения
Название: IMG_2432.jpg
Просмотров: 1428
Размер:	455.2 Кб
ID:	15105
Нажмите на изображение для увеличения
Название: IMG_2431.jpg
Просмотров: 1499
Размер:	511.4 Кб
ID:	15104
Нажмите на изображение для увеличения
Название: IMG_2434.jpg
Просмотров: 1576
Размер:	513.0 Кб
ID:	15106
Нажмите на изображение для увеличения
Название: IMG_2435.jpg
Просмотров: 1450
Размер:	430.5 Кб
ID:	15107
Нажмите на изображение для увеличения
Название: IMG_2437.jpg
Просмотров: 1417
Размер:	461.7 Кб
ID:	15108
Нажмите на изображение для увеличения
Название: IMG_2439.jpg
Просмотров: 1448
Размер:	470.5 Кб
ID:	15110
Нажмите на изображение для увеличения
Название: IMG_2438.jpg
Просмотров: 1427
Размер:	468.7 Кб
ID:	15109
Нажмите на изображение для увеличения
Название: IMG_2553.jpg
Просмотров: 1380
Размер:	518.0 Кб
ID:	15111
Нажмите на изображение для увеличения
Название: IMG_2747.jpg
Просмотров: 1456
Размер:	517.2 Кб
ID:	15103
Нажмите на изображение для увеличения
Название: IMG_2555.jpg
Просмотров: 1467
Размер:	534.9 Кб
ID:	15112
Нажмите на изображение для увеличения
Название: IMG_2735.jpg
Просмотров: 1386
Размер:	527.3 Кб
ID:	15113

Боковое крепление рамы к кузову.

Нажмите на изображение для увеличения
Название: IMG_2568.jpg
Просмотров: 1424
Размер:	508.5 Кб
ID:	15100
Нажмите на изображение для увеличения
Название: IMG_2571.jpg
Просмотров: 1436
Размер:	510.5 Кб
ID:	15101
Нажмите на изображение для увеличения
Название: IMG_2573.jpg
Просмотров: 1435
Размер:	514.0 Кб
ID:	15102
Директор Луны вне форума   Ответить с цитированием Вверх
Старый 19.02.2012, 17:23   #86
Директор Луны
Ушел в мир иной от нас...
 
Аватар для Директор Луны
 
Регистрация: 06.04.2008
Адрес: EMMA Ukraine
Возраст: 60
Сообщений: 9,976
Вы сказали Спасибо: 43
Поблагодарили 423 раз(а) в 130 сообщениях
Репутация: 1086
По умолчанию Re: SEAT LEON YE.S.Pro. GAME OVER.

Снаружи раму перетянули в алькантару, защита проводов, цветовая маркировка и ярлыки.....

Усилители работают побортно - один на левый СЧ и ВЧ, второй - на правый СЧ и ВЧ, третий - на мидбасы, и четвёртый - мостом на сабвуфер.
Миниатюры
Нажмите на изображение для увеличения
Название: Изображение 003.jpg
Просмотров: 1463
Размер:	545.3 Кб
ID:	15114   Нажмите на изображение для увеличения
Название: Изображение 045.jpg
Просмотров: 1481
Размер:	553.6 Кб
ID:	15115  

Нажмите на изображение для увеличения
Название: Изображение 050.jpg
Просмотров: 1505
Размер:	593.1 Кб
ID:	15116  
Директор Луны вне форума   Ответить с цитированием Вверх
Старый 19.02.2012, 18:49   #87
st@1ker
 
Аватар для st@1ker
 
Регистрация: 16.11.2009
Адрес: Одесса
Сообщений: 75
Вы сказали Спасибо: 25
Поблагодарили 1 раз в 1 сообщении
Репутация: 12
По умолчанию Re: SEAT LEON YE.S.Pro. GAME OVER.

Судя по фоткам, весь инсталл проходил легко, с юмором и в дружном коллективе! Понравилась ваша работа, еще фото...
st@1ker вне форума   Ответить с цитированием Вверх
Старый 19.02.2012, 19:04   #88
Директор Луны
Ушел в мир иной от нас...
 
Аватар для Директор Луны
 
Регистрация: 06.04.2008
Адрес: EMMA Ukraine
Возраст: 60
Сообщений: 9,976
Вы сказали Спасибо: 43
Поблагодарили 423 раз(а) в 130 сообщениях
Репутация: 1086
По умолчанию Re: SEAT LEON YE.S.Pro. GAME OVER.

Цитата:
Сообщение от st@1ker Посмотреть сообщение
Понравилась ваша работа,
Спасибо.

Цитата:
Сообщение от st@1ker Посмотреть сообщение
еще фото...
Будут.

Цитата:
Сообщение от st@1ker Посмотреть сообщение
Судя по фоткам, весь инсталл проходил легко, с юмором и в дружном коллективе!
Не сказать что легко но команда действительно дружная и весёлая.... Порой - до состояния "обхохочешься"
Директор Луны вне форума   Ответить с цитированием Вверх
Старый 19.02.2012, 19:41   #89
Директор Луны
Ушел в мир иной от нас...
 
Аватар для Директор Луны
 
Регистрация: 06.04.2008
Адрес: EMMA Ukraine
Возраст: 60
Сообщений: 9,976
Вы сказали Спасибо: 43
Поблагодарили 423 раз(а) в 130 сообщениях
Репутация: 1086
По умолчанию Re: SEAT LEON YE.S.Pro. GAME OVER.

Цитата:
Сообщение от Директор Луны Посмотреть сообщение
Порой - до состояния "обхохочешься"
..... иногда хотелось повеситься

Нажмите на изображение для увеличения
Название: IMG_2113.jpg
Просмотров: 1398
Размер:	508.3 Кб
ID:	15122

..... иногда - шоб током убило

Нажмите на изображение для увеличения
Название: IMG_2086.jpg
Просмотров: 1427
Размер:	505.3 Кб
ID:	15123
Нажмите на изображение для увеличения
Название: IMG_2213.jpg
Просмотров: 1480
Размер:	515.2 Кб
ID:	15124

..... иногда - от слёз умереть (Незнайка, гад, в 2008-м освоил фотошоп)

Нажмите на изображение для увеличения
Название: 8-2 006.jpg
Просмотров: 1509
Размер:	230.4 Кб
ID:	15125

Последний раз редактировалось Директор Луны; 19.02.2012 в 19:49.
Директор Луны вне форума   Ответить с цитированием Вверх
Старый 21.02.2012, 22:51   #90
Директор Луны
Ушел в мир иной от нас...
 
Аватар для Директор Луны
 
Регистрация: 06.04.2008
Адрес: EMMA Ukraine
Возраст: 60
Сообщений: 9,976
Вы сказали Спасибо: 43
Поблагодарили 423 раз(а) в 130 сообщениях
Репутация: 1086
По умолчанию Re: SEAT LEON YE.S.Pro. GAME OVER.

Сабвуфер.
Быстро пишется да долго делалось.....
Единственный компонент, не поменявшийся в системе с самого начала.
Изначально - фришка, корзиной вверх - ностальгия по Фабии.
Меня трепали сомнения с самого начала что если сделать обычную (карпет или алькантара) полку - вид на усилки закроется. Тут как раз вовремя подвернулся немецкий полиакрил толщиной 26 мм (сцуко дорогущий но отступать было некуда) и умельцы с оборудованием, позволяющим работать с ним.
Единственное их условие было - макет и чертёж ОДИН и СРАЗУ, распилим по предоставленному а оно не подойдёт - купите ещё один кусок с работой (на минуточку так 550 уе ). А там ещё и задний торец в двух плоскостях для сопряжения (прилегания) с обшивкой задней двери. А надо было - герметично, понятно что для фришки - важнейшее условие.
Короче говоря, извели два листа хванеры и 4 дня времени......
Получилось с первого раза.

Крепёж к кузову - через деревянные проставки (для выборки высоты) металлические (4 мм) крепёжные планки крепятся на болты м10 непосредственно к "ушам" кузова.
По краям самой панели саба - по четыре отверстия, болтами м8 - уже к гайкам, наваренным на металлическую планку.
В итоге - очень крепко и надёжно.
Сверху весь крепёж закрывается штатными боковинами.

Нажмите на изображение для увеличения
Название: IMG_2567.jpg
Просмотров: 1486
Размер:	509.7 Кб
ID:	15245
Нажмите на изображение для увеличения
Название: IMG_2569.jpg
Просмотров: 1456
Размер:	423.8 Кб
ID:	15243
Нажмите на изображение для увеличения
Название: IMG_2577.jpg
Просмотров: 1455
Размер:	345.5 Кб
ID:	15241
Нажмите на изображение для увеличения
Название: IMG_2579.jpg
Просмотров: 1319
Размер:	486.6 Кб
ID:	15242

В самом акриле по диаметру отверстия под саб - отверстия, в них резьба под м6 и крепление саба болтами насквозную.

Нажмите на изображение для увеличения
Название: IMG_2743.jpg
Просмотров: 1341
Размер:	506.8 Кб
ID:	15238

Голый чистый акрил смотрелся "слегка незаконченно", логотип EOS (буква О вокруг саба вообще шикарно вписалась по дизайну) из жёлтого (в цвет кузова машины) и чёрного акрила завершил общую картину дизайна полки с сабом.

Нажмите на изображение для увеличения
Название: IMG_2775.jpg
Просмотров: 1529
Размер:	521.3 Кб
ID:	15246

Последние примерки, подключение....

Нажмите на изображение для увеличения
Название: IMG_2730.jpg
Просмотров: 1442
Размер:	511.1 Кб
ID:	15248
Нажмите на изображение для увеличения
Название: IMG_2729.jpg
Просмотров: 1467
Размер:	514.5 Кб
ID:	15237
Нажмите на изображение для увеличения
Название: IMG_2727.jpg
Просмотров: 1350
Размер:	516.3 Кб
ID:	15236
Нажмите на изображение для увеличения
Название: IMG_2731.jpg
Просмотров: 1349
Размер:	519.3 Кб
ID:	15239

С обратной стороны - защитная решётка, гайками к болтам, крепящим сабвуфер. Хоть Правила и не требуют защиты диффузора динамика, установленного "выворотно", решили перестраховаться со стороны багажника, для собственного успокоения - вещи там всякие, картошка О чём ни разу не пожалел потом...

Нажмите на изображение для увеличения
Название: IMG_0131.jpg
Просмотров: 1485
Размер:	516.8 Кб
ID:	15244
Нажмите на изображение для увеличения
Название: 106097016.jpg
Просмотров: 1352
Размер:	315.2 Кб
ID:	15247

ПС. Кстати - акрил на порядки прочнее чем любые фанеры/дсп.
Если позволяет бюджет - рекомендую для полки под такого рода установку фришек.

Последний раз редактировалось Директор Луны; 21.02.2012 в 23:04.
Директор Луны вне форума   Ответить с цитированием Вверх
Старый 21.02.2012, 23:15   #91
Директор Луны
Ушел в мир иной от нас...
 
Аватар для Директор Луны
 
Регистрация: 06.04.2008
Адрес: EMMA Ukraine
Возраст: 60
Сообщений: 9,976
Вы сказали Спасибо: 43
Поблагодарили 423 раз(а) в 130 сообщениях
Репутация: 1086
По умолчанию Re: SEAT LEON YE.S.Pro. GAME OVER.

Клеммы динамика снаружи закрыли пластиковой крышкой.

Нажмите на изображение для увеличения
Название: Изображение 053.jpg
Просмотров: 1464
Размер:	546.5 Кб
ID:	15252

Марафет в виде подсветки багажника (сначала была красная потом в итоге лунная с оттенком жёлтого).
Парадные коврики с брендовым логотипом.

Нажмите на изображение для увеличения
Название: IMG_2749.jpg
Просмотров: 1455
Размер:	524.7 Кб
ID:	15249
Нажмите на изображение для увеличения
Название: IMG_2734.jpg
Просмотров: 1531
Размер:	379.5 Кб
ID:	15250

В общем, не знаю как вам, а нам кажется что багажник удался - не стыдно открыть "на людях"

Нажмите на изображение для увеличения
Название: IMG_0017.jpg
Просмотров: 1422
Размер:	363.4 Кб
ID:	15251
Директор Луны вне форума   Ответить с цитированием Вверх
Старый 21.02.2012, 23:19   #92
Nos music
 
Аватар для Nos music
 
Регистрация: 15.01.2010
Адрес: Киев
Сообщений: 1,608
Вы сказали Спасибо: 26
Поблагодарили 26 раз(а) в 16 сообщениях
Репутация: 401
Отправить сообщение для Nos music с помощью Skype™
По умолчанию Re: SEAT LEON YE.S.Pro. GAME OVER.

Да бюджет 1020Х1020 4000 грн

Вот вам и акрил 24 мм

Дядь Боря, а будьте хорошим человеком, подскажите где покупали хомуты с площадками для подписывания проводов.
Заранее спасибо.
Nos music вне форума   Ответить с цитированием Вверх
Старый 21.02.2012, 23:25   #93
Директор Луны
Ушел в мир иной от нас...
 
Аватар для Директор Луны
 
Регистрация: 06.04.2008
Адрес: EMMA Ukraine
Возраст: 60
Сообщений: 9,976
Вы сказали Спасибо: 43
Поблагодарили 423 раз(а) в 130 сообщениях
Репутация: 1086
По умолчанию Re: SEAT LEON YE.S.Pro. GAME OVER.

Цитата:
Сообщение от Nos music Посмотреть сообщение
Да бюджет 1020Х1020 4000 грн

Вот вам и акрил 24 мм
Ну да, бюджет тот ещё.
Мне резали из 26мм-трового, цена листа 2 на 2,5 метра в 2008-м году была 9000 грв. Сколько стоит сейчас - даже боюсь представить.

Цитата:
Сообщение от Nos music Посмотреть сообщение
Дядь Боря, а будьте хорошим человеком, подскажите где покупали хомуты с площадками для подписывания проводов.
Заранее спасибо.
Да я, племяш, вроде и так хороший человек - уже всем кому надо было поотправлял упаковками/подарил десяток-другой таких стяжек. В запасниках вроде есть ещё - надо глянуть.
Покупал в Эпицентре вроде.
Директор Луны вне форума   Ответить с цитированием Вверх
Старый 21.02.2012, 23:38   #94
Nos music
 
Аватар для Nos music
 
Регистрация: 15.01.2010
Адрес: Киев
Сообщений: 1,608
Вы сказали Спасибо: 26
Поблагодарили 26 раз(а) в 16 сообщениях
Репутация: 401
Отправить сообщение для Nos music с помощью Skype™
По умолчанию Re: SEAT LEON YE.S.Pro. GAME OVER.

Я весь Киев объехал, и ни где нет таких хомутов (((

Ладно, и на том спасибо.
Nos music вне форума   Ответить с цитированием Вверх
Старый 21.02.2012, 23:42   #95
Директор Луны
Ушел в мир иной от нас...
 
Аватар для Директор Луны
 
Регистрация: 06.04.2008
Адрес: EMMA Ukraine
Возраст: 60
Сообщений: 9,976
Вы сказали Спасибо: 43
Поблагодарили 423 раз(а) в 130 сообщениях
Репутация: 1086
По умолчанию Re: SEAT LEON YE.S.Pro. GAME OVER.

Цитата:
Сообщение от Nos music Посмотреть сообщение
Я весь Киев объехал, и ни где нет таких хомутов (((
Я завтра гляну в запасниках.
Напомни завтра в лс, или звони.
Директор Луны вне форума   Ответить с цитированием Вверх
Старый 25.02.2012, 21:14   #96
Директор Луны
Ушел в мир иной от нас...
 
Аватар для Директор Луны
 
Регистрация: 06.04.2008
Адрес: EMMA Ukraine
Возраст: 60
Сообщений: 9,976
Вы сказали Спасибо: 43
Поблагодарили 423 раз(а) в 130 сообщениях
Репутация: 1086
По умолчанию Re: SEAT LEON YE.S.Pro. GAME OVER.

Про пульт на руле я уже писал выше.
Для пассажира пульт установили между передними сиденьями, вместо подстаканников. Панель под пульт - тот же акрил. С пассажирского сиденья можно управлять как закреплённым (глазок смотрит в ГУ), так и при желании вынуть и взять в руки.

Нажмите на изображение для увеличения
Название: IMG_1981.jpg
Просмотров: 1515
Размер:	510.2 Кб
ID:	15483
Нажмите на изображение для увеличения
Название: DSC05347.jpg
Просмотров: 1413
Размер:	504.3 Кб
ID:	15486
Нажмите на изображение для увеличения
Название: DSC05349.jpg
Просмотров: 1402
Размер:	548.5 Кб
ID:	15487

"Крутилочку" предусилителя первоначально впопыхах и при нехватке (как обычно) времени установили так.......

Нажмите на изображение для увеличения
Название: IMG_2815.jpg
Просмотров: 1476
Размер:	459.3 Кб
ID:	15484

.....на первом же этапе услышали от судей "Фу, ну шо за лоховство!!! ", на второй этап уже переделали - тот же самый акрил.....

Нажмите на изображение для увеличения
Название: DSC05353.jpg
Просмотров: 1377
Размер:	373.4 Кб
ID:	15488
Нажмите на изображение для увеличения
Название: DSC05344.jpg
Просмотров: 1360
Размер:	522.1 Кб
ID:	15485

Ну, само-собой, чистота - залог успеха и, как минимум, избежание процедуры химчистки после инсталляции.

Нажмите на изображение для увеличения
Название: IMG_1983.jpg
Просмотров: 1379
Размер:	513.8 Кб
ID:	15479
Нажмите на изображение для увеличения
Название: IMG_1984.jpg
Просмотров: 1395
Размер:	508.2 Кб
ID:	15480
Нажмите на изображение для увеличения
Название: IMG_1985.jpg
Просмотров: 1434
Размер:	510.7 Кб
ID:	15481
Нажмите на изображение для увеличения
Название: IMG_2090.jpg
Просмотров: 1404
Размер:	514.0 Кб
ID:	15482
Директор Луны вне форума   Ответить с цитированием Вверх
Старый 25.02.2012, 22:29   #97
Директор Луны
Ушел в мир иной от нас...
 
Аватар для Директор Луны
 
Регистрация: 06.04.2008
Адрес: EMMA Ukraine
Возраст: 60
Сообщений: 9,976
Вы сказали Спасибо: 43
Поблагодарили 423 раз(а) в 130 сообщениях
Репутация: 1086
По умолчанию Re: SEAT LEON YE.S.Pro. GAME OVER.

Для соревнований сделали стендик с образцами материалов и комплектующих. И DVD диск с полной презентацией.

Нажмите на изображение для увеличения
Название: IMG_0054.jpg
Просмотров: 1487
Размер:	222.7 Кб
ID:	15496

Альбомов презентации было сделано уже не помню сколько, вариаций 10 или 12. От первых....

Нажмите на изображение для увеличения
Название: Рисунок2.jpg
Просмотров: 1390
Размер:	108.5 Кб
ID:	15493
Нажмите на изображение для увеличения
Название: Рисунок3.jpg
Просмотров: 1543
Размер:	138.4 Кб
ID:	15494
Нажмите на изображение для увеличения
Название: Рисунок14.jpg
Просмотров: 1492
Размер:	171.2 Кб
ID:	15495

....до варианта 2011, уже в стиле Ye.S.Pro.

Заделка защита 1.pdf
Заделка защита 2.pdf
Заделка защита 3.pdf
Заделка защита 4.pdf
Заделка защита 5.pdf
Директор Луны вне форума   Ответить с цитированием Вверх
Старый 27.02.2012, 12:23   #98
Вова 1990
 
Аватар для Вова 1990
 
Регистрация: 27.10.2010
Адрес: Одесса
Возраст: 35
Сообщений: 426
Вы сказали Спасибо: 34
Поблагодарили 6 раз(а) в 5 сообщениях
Репутация: 35
По умолчанию Re: SEAT LEON YE.S.Pro. GAME OVER.

инстал мего красивый!!
у меня такой вопросик увидел в презентации у вас конденсотори ЕОС,у меня тоже есть такой только 1,5ф,ну вот я только не знаю при подключении его нужно заряжать(через лампочку) или не чего не нужно ??
Вова 1990 вне форума   Ответить с цитированием Вверх
Старый 27.02.2012, 14:31   #99
Директор Луны
Ушел в мир иной от нас...
 
Аватар для Директор Луны
 
Регистрация: 06.04.2008
Адрес: EMMA Ukraine
Возраст: 60
Сообщений: 9,976
Вы сказали Спасибо: 43
Поблагодарили 423 раз(а) в 130 сообщениях
Репутация: 1086
По умолчанию Re: SEAT LEON YE.S.Pro. GAME OVER.

Цитата:
Сообщение от Вова 1990 Посмотреть сообщение
инстал мего красивый!!
Спасибо.

Цитата:
Сообщение от Вова 1990 Посмотреть сообщение
у меня тоже есть такой только 1,5ф,ну вот я только не знаю при подключении его нужно заряжать(через лампочку) или не чего не нужно ??
Нужно.
Контроллера в нём нет.
Миниатюры
Нажмите на изображение для увеличения
Название: IMG_2025.jpg
Просмотров: 1498
Размер:	514.3 Кб
ID:	15556   Нажмите на изображение для увеличения
Название: IMG_2026.jpg
Просмотров: 1530
Размер:	515.9 Кб
ID:	15557  

Директор Луны вне форума   Ответить с цитированием Вверх
Старый 03.03.2012, 15:08   #100
_kolenval
 
Аватар для _kolenval
 
Регистрация: 13.01.2012
Адрес: Симферополь, АРКрым
Возраст: 37
Сообщений: 1,655
Вы сказали Спасибо: 6
Поблагодарили 0 раз(а) в 0 сообщениях
Репутация: 191
По умолчанию Re: SEAT LEON YE.S.Pro. GAME OVER.

смотрю изначально была прошка, потом примеряли макс-лайн (наверное и слушали для сравнения), а потом опять прошка.
почемы вы остановились именно на прошке?
_kolenval вне форума   Ответить с цитированием Вверх
Ответ


Здесь присутствуют: 3 (пользователей: 0 , гостей: 3)
 

Ваши права в разделе
Вы не можете создавать новые темы
Вы не можете отвечать в темах
Вы не можете прикреплять вложения
Вы не можете редактировать свои сообщения

BB коды Вкл.
Смайлы Вкл.
[IMG] код Вкл.
HTML код Выкл.

Быстрый переход

Похожие темы
Тема Автор Раздел Ответов Последнее сообщение
2 DIN под штатную VW AUDI Seat Skoda profd Автомагнитолы и автомультимедия 7 22.11.2012 14:21
Звук в LEON'e (озвучиваю новый шизомобиль) ShizoManiak Свои инсталляции SQ 44 19.08.2012 11:25
Seat Cordoba GZ-JBL Team Инсталляции SPL 44 01.02.2012 21:01
SEAT LEON Директор Луны Свои инсталляции SQ 27 05.04.2011 22:44
А вот и мой Leon KSANDR Свои инсталляции SQ 21 22.06.2009 11:22


Текущее время: 00:45. Часовой пояс GMT +2.


Перевод: zCarot
autozvuk.org ©