Всё об автозвуке

Вернуться   Всё об автозвуке > Высшая лига Sound Quality (натуральный и красивый звук) > Практика по SQ

Важная информация

Практика по SQ Головные устройства, акустика, кроссоверы, процессоры и много-много других страшных слов

 
 
Опции темы Опции просмотра
Старый 17.02.2011, 18:58   #1
SOVA
Старейшина
 
Аватар для SOVA
 
Регистрация: 21.09.2007
Адрес: Киев
Возраст: 57
Сообщений: 1,446
Вы сказали Спасибо: 128
Поблагодарили 422 раз(а) в 191 сообщениях
Репутация: 628
Post Проблемы передачи линейного сигнала в автомобиле.

По своей работе я постоянно сталкиваюсь с проблемами качественной передачи сигнала в автомобиле от головного устройства к усилителю. Причём в современных автомобилях при модернизации аудиосистем всё чаще приходится оставлять штатное головное устройство. Производители интегрируют в головное устройство и управление кондиционером, и сообщения бортового компьютера, а телефон… Насыщенная электроникой бортовая проводка предъявляет всё более жёсткие требования к защите линейного сигнала от шумов и наводок. О некоторых факторах, влияющих на наводки в линейном кабеле, и о борьбе с ними я и расскажу.
Наводки на линейный кабель могут быть трёх типов:
Нажмите на изображение для увеличения
Название: Рис1.gif
Просмотров: 7037
Размер:	3.1 Кб
ID:	7057
Параллельные (рис.1) – из-за емкостной связи между проводником источника помех и сигнальным проводом линейного кабеля. Такие наводки идентичны источнику тока, параллельному источнику полезного сигнала. Легко убираются экранированием кабеля.
Нажмите на изображение для увеличения
Название: Рис2.gif
Просмотров: 6968
Размер:	3.6 Кб
ID:	7058
Последовательные (рис.2) – из-за индуктивной связи между током в проводнике источника помех и током в массовом проводнике (оплётке кабеля). Такие наводки идентичны источнику напряжения, включённому последовательно в массовую цепь линейного сигнала. Экранирование кабеля ситуацию не спасает, так как наводки появляются в самой оплётке кабеля. Однако, кабель с двойным экраном и витая пара в экране (при заземлении внешнего экрана только с одной стороны) решают эту проблему. Также поможет выбор места прокладки линейного кабеля подальше от силовых проводов автомобиля.
Нажмите на изображение для увеличения
Название: Рис3.gif
Просмотров: 6991
Размер:	3.9 Кб
ID:	7059
Земляные (рис.3) – из-за разного потенциала корпуса автомобиля в точках подключения источника и приемника сигнала, так как по корпусу проходит ток минуса автомобильной однопроводной системы электропитания. Характер таких наводок идентичен последовательным наводкам с той разницей, что сигнал помех проходит не по оплётке кабеля, а по корпусу автомобиля. Борьба с такими наводками возможна только изменением схемотехники источника и приёмника сигналов.

Схемотехника линейного выхода головного устройства и линейного входа большинства усилителей показана на рис.4.
Нажмите на изображение для увеличения
Название: Рис4.gif
Просмотров: 7009
Размер:	3.6 Кб
ID:	7060
Головное устройство (ГУ) имеет линейный выход, заземлённый на корпус автомобиля в точке подключения питания ГУ. Линейный вход усилителя мощности (УМ) не заземлён на корпус автомобиля, так как питается от импульсного преобразователя. По идее, наводок в таком подключении быть не должно, так как здесь нет голого центрального проводника для параллельных наводок и замкнутой цепи для проявления последовательных наводок, а также нет цепи для проявления земляных наводок. Но именно в такой схеме наводки присутствуют почти всегда..
Приглядевшись внимательнее к схемотехнике усилителя, я обнаружил RC цепочку (R2C3) между общим проводом усилителя и минусовым проводом питания. Она необходима для правильной работы системы питания усилителя и для защиты от помех своего преобразователя. Но для входного сигнала эта цепочка, особенно на высоких частотах, и есть той цепью, по которой проходит помеха земляного типа.
Ещё на один источник помех никто никогда не обращал внимание. При подключении многоканального усилителя (например, четырехканального) двумя парами межблочных кабелей, каждая пара прокладывается отдельно. В обычной системе и ГУ, и УМ имеет одну «массу» для сигнального выхода/входа. Получается, что экраны межблочных кабелей разных пар соединены между собой и у ГУ, и у УМ, и образуют короткозамкнутый виток. На этот виток, как на антенну, прекрасно ловятся помехи последовательного типа
Бороться с такой помехой можно двумя способами. Использовать балансный вход, как на рис.5 (можно установить известную микросхему BA3121).
Нажмите на изображение для увеличения
Название: Рис5.gif
Просмотров: 7173
Размер:	3.6 Кб
ID:	7061
Или установить развязывающий трансформатор, как на рис.6.
Нажмите на изображение для увеличения
Название: Рис6.gif
Просмотров: 6950
Размер:	3.4 Кб
ID:	7062
Первый способ связан с переделкой усилителя и не всегда возможен конструктивно. Второй способ хорош, но качественные аудио трансформаторы найти практически нереально, а серийно выпускаемые «Ground loop isolator» имеют такое качество звука, что их можно использовать только в совсем нетребовательных инсталляциях.
Мне приходилось подключать к штатному головному устройству дополнительные усилители. Чаще всего их делают по простейшей схеме (рис.7).
Нажмите на изображение для увеличения
Название: Рис7.gif
Просмотров: 7063
Размер:	3.5 Кб
ID:	7063
Низкое напряжение сигнала на входе встроенной микросхемы УМ, высокое выходное сопротивление предыдущего каскада, отсутствие защиты от «земляных» наводок ни разу не давали положительных результатов. Установка обычного усилителя напряжения на операционном усилителе улучшает ситуацию, но наводки всё равно остаются. Балансный приёмник уменьшает наводки от ГУ до самого приемника, но его питание надо подключать внутри усилителя мощности. В противном случае возникают наводки между общим проводом балансного приемника и входом усилителя.
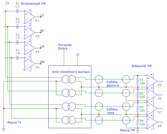
После ряда экспериментов и практической проверки я придумал схему «электронного трансформатора», который решает проблемы наводок практически в любой системе. Схема подключения блока на рис.8.
Нажмите на изображение для увеличения
Название: Рис8.gif
Просмотров: 7994
Размер:	11.0 Кб
ID:	7064
Технические параметры таковы:
- Количество каналов 4
- Незаземлённый балансный вход для каждой пары каналов
- Входное сопротивление 47 кОм
- Входное напряжение до 2 В эфф.
- Незаземлённый нансный выход для каждой пары каналов
- Выходное напряжение до 2 В эфф.
- Выходное сопротивление 50 Ом
- Коэффициент передачи 1 или 5 (заказывается)
- Коэффициент гармоник, 1В 1 кГц < 0,009%
- Питание 12 В
- Потребляемый ток 15 мА
- Размер блока 48 * 24 *4 мм
Такой блок легко подключается либо в разрыв линейного кабеля, либо встраивается внутрь штатного ГУ. Поскольку ни вход, ни выход блока не подключены к массе, и входы/выходы не соединены между собой, то не возникает проблем с наводками последовательного и земляного типа, и с наводками от прокладки двух кабелей к одному усилителю. Блок линейного выхода построен на СМД элементах с точностью резисторов не хуже 1% и качественных операционных усилителях NJM4580. Такие же ОУ применяются, например, в усилителях Audison VRx.
Блок выпускается в двух вариантах:
1) Для подключения внутрь штатного ГУ. Имеет коэффициент передачи = 5 для усиления сигнала и 5-ти проводный шлейф для простого подключения к встроенному усилителю мощности. На выходе – две пары RCA разъёмов.
2) Для независимого подключения. Имеет коэффициент передачи = 1 и RCA разъёмы на входе и выходе.
Поскольку потребляемый ток не больше, чем ток потребления сигнализации, блок можно подключать к постоянному питанию внутри ГУ в случае отсутствия провода «remote» в штатном ГУ.
Этот блок разрабатывался несколько месяцев и прошёл испытания на нескольких автомобилях в течение года. Фото платы прилагается.
Нажмите на изображение для увеличения
Название: Плата.JPG
Просмотров: 7040
Размер:	47.8 Кб
ID:	7078

Последний раз редактировалось SOVA; 18.02.2011 в 09:16.
SOVA вне форума   Ответить с цитированием Вверх
 


Здесь присутствуют: 1 (пользователей: 0 , гостей: 1)
 
Опции темы
Опции просмотра

Ваши права в разделе
Вы не можете создавать новые темы
Вы не можете отвечать в темах
Вы не можете прикреплять вложения
Вы не можете редактировать свои сообщения

BB коды Вкл.
Смайлы Вкл.
[IMG] код Вкл.
HTML код Выкл.

Быстрый переход

Похожие темы
Тема Автор Раздел Ответов Последнее сообщение
Уровни линейного выхода ГУ и Усь. Вопрос. Lom4ik Теория и точка зрения по SQ 21 08.10.2014 13:20
Hi-Res и мультиканал в автомобиле colleague Теория и точка зрения по SQ 157 20.09.2012 17:06
Правильное подключение линейного выхода Lestatid Бюджетный автозвук и песочница. 1 16.03.2012 13:12
СветоМузыка на Автомобиле!!! maestro Белый шум 9 19.01.2011 14:54
Пассивные фильтры в автомобиле . Незнайка на Луне Теория и точка зрения по SQ 32 11.03.2010 10:27


Текущее время: 18:12. Часовой пояс GMT +2.


Перевод: zCarot
autozvuk.org ©