Всё об автозвуке

Вернуться   Всё об автозвуке > Высшая лига Sound Quality (натуральный и красивый звук) > Практика по SQ
Регистрация Новые сообщения Правила форума Справка Сообщество Календарь Поиск

Важная информация

Практика по SQ Головные устройства, акустика, кроссоверы, процессоры и много-много других страшных слов

Ответ
 
Опции темы Опции просмотра
Старый 31.03.2010, 23:57   #1
Alexx
Старейшина
 
Аватар для Alexx
 
Регистрация: 12.03.2007
Адрес: Одесса
Возраст: 46
Сообщений: 3,101
Вы сказали Спасибо: 64
Поблагодарили 47 раз(а) в 37 сообщениях
Репутация: 220
По умолчанию Реле для развязки основной аккум-дополнительный

Сабж. Подскажите плс. И где искать.
Кроме стингеровских.
Либо альтернативную развязку - чтобы садился дополнительный, а основной был для движения.
Alexx вне форума   Ответить с цитированием Вверх
Старый 01.04.2010, 09:12   #2
SOVA
Старейшина
 
Аватар для SOVA
 
Регистрация: 21.09.2007
Адрес: Киев
Возраст: 57
Сообщений: 1,446
Вы сказали Спасибо: 128
Поблагодарили 422 раз(а) в 191 сообщениях
Репутация: 628
По умолчанию

Это просто: параллельно два Газелевских 70-ти амперных реле с обмоткой , запитанной от клеммы D генератора (лампочки) относительно массы. Пока выключен двигатель - играешь от доп. аккумулятора, завелся - пошла зарядка - включаются на зарядку оба. В своё время делал более сложную схему, но об этом не сейчас.
SOVA вне форума   Ответить с цитированием Вверх
Старый 01.04.2010, 11:46   #3
kkk
Хирург со скальпелем
 
Аватар для kkk
 
Регистрация: 05.03.2007
Адрес: Киев
Возраст: 45
Сообщений: 703
Вы сказали Спасибо: 0
Поблагодарили 18 раз(а) в 7 сообщениях
Репутация: 10
Отправить сообщение для kkk с помощью ICQ Отправить сообщение для kkk с помощью Skype™
По умолчанию

есть еще электронные выключатели массы, как коммутатор большого тока подойдет, управление - как Сова написал, по факту включения генератора.
kkk вне форума   Ответить с цитированием Вверх
Старый 01.04.2010, 14:34   #4
Alexx
Старейшина
 
Аватар для Alexx
 
Регистрация: 12.03.2007
Адрес: Одесса
Возраст: 46
Сообщений: 3,101
Вы сказали Спасибо: 64
Поблагодарили 47 раз(а) в 37 сообщениях
Репутация: 220
По умолчанию

Цитата:
Сообщение от SOVA Посмотреть сообщение
Это просто: параллельно два Газелевских 70-ти амперных реле с обмоткой
Это реле чего у Газели? Как спрашивать прально у продавцов?
Alexx вне форума   Ответить с цитированием Вверх
Старый 02.04.2010, 10:25   #5
SOVA
Старейшина
 
Аватар для SOVA
 
Регистрация: 21.09.2007
Адрес: Киев
Возраст: 57
Сообщений: 1,446
Вы сказали Спасибо: 128
Поблагодарили 422 раз(а) в 191 сообщениях
Репутация: 628
По умолчанию

Цитата:
Сообщение от Alexx Посмотреть сообщение
Это реле чего у Газели? Как спрашивать прально у продавцов?
В магазине есть реле с бОльшими контактами, чем обычно. Напряжение 12 Вольт, ток 70 Ампер. Само реле немного больше, чем стандартное. Есть Российское, применяется в Газелях, по-моему на зажигание, есть импортные, по моему, в Опель Омега главное реле.
Удобно в контактах просверлить отверстие под болт М5 или М6 и в силовые клеммы на питающий кабель, как к аккумулятору.
Вот, нашёл картинку:
Нажмите на изображение для увеличения
Название: Реле.jpg
Просмотров: 16875
Размер:	20.0 Кб
ID:	1475

Последний раз редактировалось SOVA; 02.04.2010 в 10:32.
SOVA вне форума   Ответить с цитированием Вверх
Старый 02.04.2010, 12:13   #6
Демид Меньшиков
 
Аватар для Демид Меньшиков
 
Регистрация: 26.03.2010
Адрес: Донецк
Сообщений: 58
Вы сказали Спасибо: 2
Поблагодарили 9 раз(а) в 6 сообщениях
Репутация: 1
По умолчанию

Цитата:
Сообщение от Alexx Посмотреть сообщение
Это реле чего у Газели? Как спрашивать прально у продавцов?
Это реле стартера Газель.
Демид Меньшиков вне форума   Ответить с цитированием Вверх
Старый 02.04.2010, 12:49   #7
SOVA
Старейшина
 
Аватар для SOVA
 
Регистрация: 21.09.2007
Адрес: Киев
Возраст: 57
Сообщений: 1,446
Вы сказали Спасибо: 128
Поблагодарили 422 раз(а) в 191 сообщениях
Репутация: 628
По умолчанию

Спасибо, гуртом батька легше бити.
Совместными усилиями нашли ответ.
SOVA вне форума   Ответить с цитированием Вверх
Старый 05.04.2010, 08:55   #8
Вофка
 
Аватар для Вофка
 
Регистрация: 21.01.2010
Адрес: Москва
Сообщений: 2
Вы сказали Спасибо: 0
Поблагодарили 0 раз(а) в 0 сообщениях
Репутация: 0
По умолчанию

Специально заточенный девайс, пожалуйста:
http://www.12v.ru/site.xp/050053053124056052055124.html
Вофка вне форума   Ответить с цитированием Вверх
Старый 05.04.2010, 13:35   #9
Quattross
 
Аватар для Quattross
 
Регистрация: 24.12.2008
Адрес: Kramatorsk-Team
Возраст: 45
Сообщений: 824
Вы сказали Спасибо: 25
Поблагодарили 41 раз(а) в 38 сообщениях
Репутация: 44
По умолчанию

А зачем оно вообще нужно? У меня, например, два АКБ (эксплуатирую так уже 5-й год). Все 2шт. одновременно в работе. Проблем с полной разрядкой никогда не было. По вольтметру примерно определяю насколько разряжены. Если нужно дозаряжаю зарядным от розетки.
Quattross вне форума   Ответить с цитированием Вверх
Старый 12.01.2012, 18:28   #10
Смит
 
Аватар для Смит
 
Регистрация: 26.12.2011
Адрес: Берасьце
Возраст: 54
Сообщений: 1
Вы сказали Спасибо: 0
Поблагодарили 0 раз(а) в 0 сообщениях
Репутация: 0
По умолчанию Re: Реле для развязки основной аккум-дополнительный

Цитата
Сообщение от Вофка Посмотреть сообщение
Специально заточенный девайс, пожалуйста:
http://www.12v.ru/site.xp/050053053124056052055124.html
Имел опыт (печальный )
с установкой УРА-120.

Крайне неприятно полное отсутствие инструкции,гарантийной карты. Сразу же отказалось работать на 1-ю АКБ (скорее всего пробит или недопаян диод или что там у них) Перемыка решила вопрос.Падение напряжения после диода составило 1.1 В что для автозвука крайне неприяно. Поэтому если и использовать то только УРА-200
Смит вне форума   Ответить с цитированием Вверх
Старый 14.01.2012, 11:49   #11
SOVA
Старейшина
 
Аватар для SOVA
 
Регистрация: 21.09.2007
Адрес: Киев
Возраст: 57
Сообщений: 1,446
Вы сказали Спасибо: 128
Поблагодарили 422 раз(а) в 191 сообщениях
Репутация: 628
Post Подарок к старому новому году

Всех с праздником!
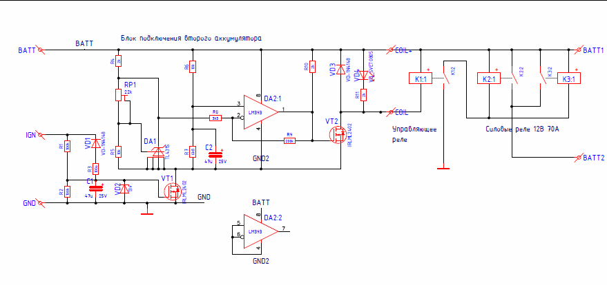
А в подарок к старому Новому Году я дарю схему блока зарядки второго аккумулятора.

Мы на "Гамма Украина" реализовали простую и повторяемую схему для подключения второго аккумулятора.
В нашей системе второй аккумулятор питает аудиосистему, независимую от электросистемы автомобиля. То есть при заглушенном двигателе дополнительный аккумулятор не подключён к основному. Можно играть музыку до полного его разряда.
При включении зажигания блок контроля следит за напряжением основного аккумулятора. После запуска двигателя и повышения напряжения на первом аккумуляторе до 13,5 вольт двумя мощными реле подключается второй аккумулятор для зарядки. Если выключить зажигание или напряжение на первом аккумуляторе упадёт до 12,5 вольт, второй аккумулятор отключается от первого. При выключенном зажигании блок тока не потребляет.
Коммутация аккумуляторов осуществляется с помощью двух реле стартера от "Газели" на 70 ампер каждое. Контроль зарядного тока не производится. Напряжение срабатывания регулируется подстроечным резистором. Включённое состояние индицируется светодиодом на плате.
Блок собран в подходящем корпусе из радиорынка. Схема выполнена на плате с односторонним монтажом. Печатку не привожу, там мудрить совсем нечего. Собрали и отладили блок за один день.
Схема для просмотра:
Нажмите на изображение для увеличения
Название: Схема.gif
Просмотров: 13989
Размер:	16.7 Кб
ID:	13743
Схема в виде ПДФ:
Схема.pdf
Вид на блок изнутри:
Нажмите на изображение для увеличения
Название: Внутри2.jpg
Просмотров: 13451
Размер:	48.3 Кб
ID:	13706
Вид на блок снаружи:
Нажмите на изображение для увеличения
Название: Снаружи.jpg
Просмотров: 12875
Размер:	35.2 Кб
ID:	13707

ЗЫ Не забудьте поставить два предохранителя на провод, соединяющий аккумуляторы возле каждого аккумулятора!
Ещё раз всех с праздником!

ЗЗЫ Внимание! При подготовке схем ошибся. Сейчас подправил. Кто скачивал схемы, проверьте.

Последний раз редактировалось SOVA; 16.01.2012 в 13:52. Причина: Подправил схему
SOVA вне форума   Ответить с цитированием Вверх
Старый 16.01.2012, 14:12   #12
Valera
 
Аватар для Valera
 
Регистрация: 24.06.2009
Адрес: м.Хмельницький
Возраст: 38
Сообщений: 1,362
Вы сказали Спасибо: 301
Поблагодарили 35 раз(а) в 32 сообщениях
Репутация: 277
По умолчанию Re: Реле для развязки основной аккум-дополнительный

А скільки коштує така штука? є якесь серійне виробництво??

СОва, я вам писав в ПП, воно закрите..
Valera вне форума   Ответить с цитированием Вверх
Старый 16.01.2012, 15:21   #13
baxer07
 
Аватар для baxer07
 
Регистрация: 08.05.2011
Адрес: Lvov, Ukraine
Возраст: 43
Сообщений: 7
Вы сказали Спасибо: 5
Поблагодарили 0 раз(а) в 0 сообщениях
Репутация: 0
По умолчанию Re: Реле для развязки основной аккум-дополнительный

Цитата:
Сообщение от Valera Посмотреть сообщение
А скільки коштує така штука? є якесь серійне виробництво??

СОва, я вам писав в ПП, воно закрите..
Відповідь можна в ПП!!!
baxer07 вне форума   Ответить с цитированием Вверх
Старый 16.01.2012, 21:07   #14
SOVA
Старейшина
 
Аватар для SOVA
 
Регистрация: 21.09.2007
Адрес: Киев
Возраст: 57
Сообщений: 1,446
Вы сказали Спасибо: 128
Поблагодарили 422 раз(а) в 191 сообщениях
Репутация: 628
По умолчанию Re: Реле для развязки основной аккум-дополнительный

Вообще-то я не собирался делать такие блоки на продажу. Думаю, спаять десять деталей на макетной плате можно. И для опыта полезно. Цена устройства известна, вышлю в личку.
Хотя я думаю, что подарок был в том, что выложена конструкция, готовая к самостоятельному повторению. Бесплатно.
SOVA вне форума   Ответить с цитированием Вверх
Старый 17.01.2012, 18:43   #15
SOVA
Старейшина
 
Аватар для SOVA
 
Регистрация: 21.09.2007
Адрес: Киев
Возраст: 57
Сообщений: 1,446
Вы сказали Спасибо: 128
Поблагодарили 422 раз(а) в 191 сообщениях
Репутация: 628
Cool Re: Реле для развязки основной аккум-дополнительный

Не знаю, сколько будут висеть старые схемы в кеше. Заходил и с домашнего, и с рабочего компа, одинаково.
Перезаливаю исправленные схемы ещё раз.
схема в виде рисунка:
Нажмите на изображение для увеличения
Название: Схема1.gif
Просмотров: 15785
Размер:	17.5 Кб
ID:	13758
Схема в ПДФ файле:
Схема1.pdf
SOVA вне форума   Ответить с цитированием Вверх
Старый 04.02.2012, 04:12   #16
nasa
 
Аватар для nasa
 
Регистрация: 26.02.2010
Адрес: Донецк
Сообщений: 450
Вы сказали Спасибо: 30
Поблагодарили 16 раз(а) в 13 сообщениях
Репутация: 105
По умолчанию Re: Реле для развязки основной аккум-дополнительный

хороший девайс.
nasa вне форума   Ответить с цитированием Вверх
Старый 04.02.2012, 12:36   #17
SOVA
Старейшина
 
Аватар для SOVA
 
Регистрация: 21.09.2007
Адрес: Киев
Возраст: 57
Сообщений: 1,446
Вы сказали Спасибо: 128
Поблагодарили 422 раз(а) в 191 сообщениях
Репутация: 628
По умолчанию Re: Реле для развязки основной аккум-дополнительный

Уже спаял?
SOVA вне форума   Ответить с цитированием Вверх
Старый 17.02.2012, 09:53   #18
Valera
 
Аватар для Valera
 
Регистрация: 24.06.2009
Адрес: м.Хмельницький
Возраст: 38
Сообщений: 1,362
Вы сказали Спасибо: 301
Поблагодарили 35 раз(а) в 32 сообщениях
Репутация: 277
По умолчанию Re: Реле для развязки основной аккум-дополнительный

дивіться, а яка проблема може виникнути. коли 2-3 акб будуть підключені паралельно (+на+ : - на -), без вяких релюшок..... ??? всі акб - гелеві: XS+ (тіпа одісей, GZ) там всякі варти-боши| різної ємкості, внутрішнього опору і пускового току... ...

ну понятно , що 1-2 рази на диждень тра ставитись на дозарядку...
Valera вне форума   Ответить с цитированием Вверх
Старый 17.02.2012, 21:27   #19
SOVA
Старейшина
 
Аватар для SOVA
 
Регистрация: 21.09.2007
Адрес: Киев
Возраст: 57
Сообщений: 1,446
Вы сказали Спасибо: 128
Поблагодарили 422 раз(а) в 191 сообщениях
Репутация: 628
По умолчанию Re: Реле для развязки основной аккум-дополнительный

Цитата:
Сообщение от Valera Посмотреть сообщение
дивіться, а яка проблема може виникнути. коли 2-3 акб будуть підключені паралельно (+на+ : - на -), без вяких релюшок..... ??? всі акб - гелеві: XS+ (тіпа одісей, GZ) там всякі варти-боши| різної ємкості, внутрішнього опору і пускового току... ...

ну понятно , що 1-2 рази на диждень тра ставитись на дозарядку...
Параллельно соединять можно только батареи одинаковой конструкции и одинаковой ёмкости!
SOVA вне форума   Ответить с цитированием Вверх
Старый 21.02.2012, 09:55   #20
Cobox
Штырлиц
 
Аватар для Cobox
 
Регистрация: 09.04.2007
Адрес: Ирпень
Сообщений: 4,912
Вы сказали Спасибо: 136
Поблагодарили 355 раз(а) в 191 сообщениях
Репутация: 673
По умолчанию Re: Реле для развязки основной аккум-дополнительный

Цитата:
Сообщение от SOVA Посмотреть сообщение
Параллельно соединять можно только батареи одинаковой конструкции и одинаковой ёмкости!
Немного уточню. Илья написал все верно, но есть случаи, когда можно подключать параллельно разные по типу и емкости АКБ (но одного и того же вольтажа!).
Один из таких случаев - это наличие в цепи генератора или зарядного устройства, т.е. такое подключение допустимо в тех случаях, когда все АКБ будут вытсупать в роли потребителей тока.
Иными словами, если в цепь включается генератор или ЗУ, то можно собирать цепь параллельного подключения АКБ, но как только генератор перестал работать или отключили ЗУ, то цепь должна автоматически разобраться и все АКБ должны разъединится.
Cobox вне форума   Ответить с цитированием Вверх
Ответ


Здесь присутствуют: 1 (пользователей: 0 , гостей: 1)
 

Ваши права в разделе
Вы не можете создавать новые темы
Вы не можете отвечать в темах
Вы не можете прикреплять вложения
Вы не можете редактировать свои сообщения

BB коды Вкл.
Смайлы Вкл.
[IMG] код Вкл.
HTML код Выкл.

Быстрый переход

Похожие темы
Тема Автор Раздел Ответов Последнее сообщение
Устройство Развязки Аккумуляторов УРА-200 муравей Бюджетный автозвук и песочница. 15 17.06.2016 17:43
(клеммы, разветвители, коннекторы) куплю Stinger SGP32 реле для развязки 2х акб homos Куплю 0 04.05.2013 16:28
Дополнительный акумулятор Syrkin Практические уроки, технологии и материалы 16 29.11.2011 09:48
Дополнительный АКБ в Daewoo Sens maestro Белый шум 6 09.08.2011 09:38
Stinger SR-200 -- реле для развязки двух аккумуляторов Suharik Аксессуары, кроссоверы и прочее... 1 13.10.2009 15:56


Текущее время: 21:15. Часовой пояс GMT +2.


Перевод: zCarot
autozvuk.org ©