Всё об автозвуке

Вернуться   Всё об автозвуке > Высшая лига Sound Quality (натуральный и красивый звук) > Практика по SQ
Регистрация Новые сообщения Правила форума Справка Сообщество Календарь Поиск

Важная информация

Практика по SQ Головные устройства, акустика, кроссоверы, процессоры и много-много других страшных слов

Ответ
 
Опции темы Опции просмотра
Старый 30.10.2009, 17:55   #1
SOVA
Старейшина
 
Аватар для SOVA
 
Регистрация: 21.09.2007
Адрес: Киев
Возраст: 57
Сообщений: 1,446
Вы сказали Спасибо: 128
Поблагодарили 422 раз(а) в 191 сообщениях
Репутация: 628
По умолчанию Ни добавить, ни отнять. Audison VR 209

Попал ко мне в руки очень примечательный экземпляр. Раритет. Audison VR 209. Примерно 1995 года выпуска. Хозяин попросил привести его в порядок, устранить шумы и по возможности улучшить звучание. Кстати, шумы возникли после ремонта усилителя в другом месте.
Аппарат двухканальный, параметры по мануалу:
SPECIFICATIONS VR209
Idle current 1.4A
Distorsion-THD (1KHz-90% Out) 0.06%
Cont. out power (2x4 Ohm- 13 Volt) 110W
Mono out power (4 Ohm - 13 Volt) 400W
Band width (-3dB) 3Hz-75KHz
Signal to noise ratio (A) 105 dB
По интернету отзывы были, что это лучший усилитель в Европе 1995 года в категории до 1500 Евро. Хозяин был приятно удивлён качеством звучания и хотел его ещё улучшить. Посмотрим…

После вскрытия и разборки оказалось, что я держу в руках классный усилитель. Такой схемотехники очень даже немного в нашем автозвуковом сообществе.
Судите сами: стабилизированный блок питания (при подаче питания 12В и выше) на строенных полевиках и с отдельным выпрямителем для питания выходного каскада (+-35В) и предвыходных каскадов (+-45В), CLC фильтры во всех выпрямителях, дополнительные стабилизаторы предвыходных каскадов (+-40В), отдельные для каждого канала, стабилизаторы +-15В для питания операционников входной части. Строенные выходные транзисторы усилителя, специальный выходной комплементарный каскад, симметричная схема усиления на двух дифкаскадах транзисторов разной полярности. Отсутствие конденсатора в цепи обратной связи усилителя: Audison спокоен за свои изделия! Всего три переходных конденсатора в цепи сигнала, зато какие: ELNA Cerafine! Два из них смело можно убрать – они нужны для схемы mute, но хозяин специально попросил восстановить эту часть схемы. Операционники NE5532 тоже говорят сами за себя.
SOVA вне форума   Ответить с цитированием Вверх
Старый 30.10.2009, 18:07   #2
SOVA
Старейшина
 
Аватар для SOVA
 
Регистрация: 21.09.2007
Адрес: Киев
Возраст: 57
Сообщений: 1,446
Вы сказали Спасибо: 128
Поблагодарили 422 раз(а) в 191 сообщениях
Репутация: 628
По умолчанию

Начал с того, что полностью вымыл усилитель от остатков некачественно нанесённой термопасты, заменил повреждённые слюдяные прокладки.
Чем я могу помочь такой знаменитости? После просмотра параметров всех важных деталей – ключевых транзисторов блока питания, выпрямительных диодов (ультрафасты 35нс), конденсаторов фильтров питания, переходных конденсаторов звука, операционных усилителей входных цепей, выходных транзисторов и т.д. я понял, что за 14 лет электронная промышленность почти ничего принципиально лучшего для автозвука не создала. Подозрения вызвали только операционники и конденсаторы фильтра питания.
Насчёт конденсаторов. В блоке питания были применены ELNA RE2 1000мкф 50в. Ёмкость за 14 лет не потеряли: 820мкф на частоте 1000Гц. Из справочника я узнал, что они хоть и Elna, но рядового применения. Попробую сравнить их с CapXon Low ESR.

Собрал схему измерения импеданса. Элна – 0,04 Ом, Капсконы – 0,02Ом. Для сравнения простые электролиты такой же ёмкости 0,15 Ом. Заменил конденсаторы в фильтрах питания +-35В и +-45В.
Операционные усилители, кстати весьма неплохие NE5532 заменил на LM4562. Параметры практически вдвое лучше по шумам, нелинейным искажениям, быстродействию. Это почти самое лучшее, что возможно достать, и то пришлось неделю ждать.
Цепи входного сигнала вылизаны настолько, что это практически единственный усилитель, в котором мне не пришлось менять схему. Для идеологии этого усилителя весь тракт идеально выверен. Если менять, то полностью всё, а этого не требуется. Даже в монтаже полностью симметричный монтаж между каналами. включая цепи операционников!
SOVA вне форума   Ответить с цитированием Вверх
Старый 30.10.2009, 18:09   #3
SOVA
Старейшина
 
Аватар для SOVA
 
Регистрация: 21.09.2007
Адрес: Киев
Возраст: 57
Сообщений: 1,446
Вы сказали Спасибо: 128
Поблагодарили 422 раз(а) в 191 сообщениях
Репутация: 628
По умолчанию

Что я мог сделать – подобрать выходные транзисторы в тройки. Для этого специально купил кучку таких же 2N6488 – 2N6491. Подбор осуществлялся по двум критериям: напряжение база – эмиттер при токе коллектора 50мА и коэффициент усиления по току при токе коллектора 0,7А. Эти параметры связаны, но их необходимо проверять отдельно. Собрал тестовую схему из панельки от микросхемы и нескольких резисторов и подобрал транзисторы в тройки с точностью 1 мВ.
SOVA вне форума   Ответить с цитированием Вверх
Старый 30.10.2009, 18:13   #4
SOVA
Старейшина
 
Аватар для SOVA
 
Регистрация: 21.09.2007
Адрес: Киев
Возраст: 57
Сообщений: 1,446
Вы сказали Спасибо: 128
Поблагодарили 422 раз(а) в 191 сообщениях
Репутация: 628
По умолчанию

После устранения нескольких мелких неисправностей переходим к этапу настройки.
Вот где мы итальянцев проверим!
Подключил блок питания 13В, генератор, осциллограф, милливольтметр и анализатор спектра. Генератор и анализатор спектра в сумме имеют искажения 0,005% и динамический диапазон 95дБ, что достаточно для проверки этого усилителя.
Вообще приятно возиться с классной вещью вечером под музыку Гарри Мура!
Подбираю ток покоя по минимуму искажений синуса 1 кГц и выходной мощности 1 и 10 Вт. Оказалось, есть явно выраженный оптимум тока покоя выходных транзисторов. Если меньше – лезет забор 5-10 гармоник, если больше – вылазит 3-я гармоника. Оказалось оптимум около 18мА на транзистор. При этом Кг=0,04% на 1 Вт и 0,02% на 10Вт. Хорошо.
SOVA вне форума   Ответить с цитированием Вверх
Старый 30.10.2009, 18:15   #5
SOVA
Старейшина
 
Аватар для SOVA
 
Регистрация: 21.09.2007
Адрес: Киев
Возраст: 57
Сообщений: 1,446
Вы сказали Спасибо: 128
Поблагодарили 422 раз(а) в 191 сообщениях
Репутация: 628
По умолчанию

Отношение Сигнал/шум. При закороченном входе измеренное напряжение шумов на выходе усилителя составило 1,8мВ. Так как максимальное напряжение на выходе составляет при 110Вт 4Ом - 21 вольт, то невзвешенный уровень шума -81дБ. Ого! Взвешивающий фильтр типа «А» уберёт низкие и высокие частоты, а в шуме в основном остатки наводок от преобразователя питания, и 15-20 дБ прироста отношения сигнал/шум нам обеспечено. Вот и заявленные 100дБ. Кстати, ток покоя получился 2А, немного больше, чем заявлено.

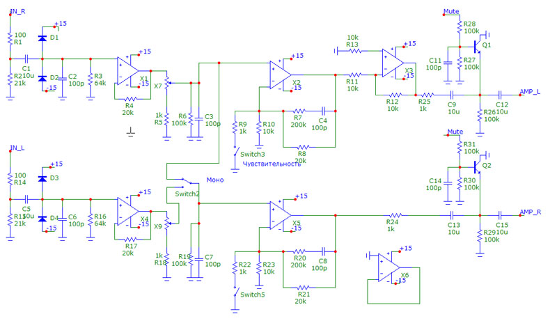
А теперь схемы. Не всё, а только то, что я нарисовал по плате.
Выходной каскад:
SOVA вне форума   Ответить с цитированием Вверх
Старый 30.10.2009, 18:16   #6
SOVA
Старейшина
 
Аватар для SOVA
 
Регистрация: 21.09.2007
Адрес: Киев
Возраст: 57
Сообщений: 1,446
Вы сказали Спасибо: 128
Поблагодарили 422 раз(а) в 191 сообщениях
Репутация: 628
По умолчанию

Входные цепи:
SOVA вне форума   Ответить с цитированием Вверх
Старый 30.10.2009, 18:17   #7
SOVA
Старейшина
 
Аватар для SOVA
 
Регистрация: 21.09.2007
Адрес: Киев
Возраст: 57
Сообщений: 1,446
Вы сказали Спасибо: 128
Поблагодарили 422 раз(а) в 191 сообщениях
Репутация: 628
По умолчанию

Прослушивание требует прогрева три – четыре дня, этим займётся хозяин. А на непрогретом усилителе, включённом в стенд, сразу стало слышно мелкие детали звука, хороший бас, точность передачи и никакой отсебятины. Практически нейтральный тракт, как я люблю. Вот так, раритеры спустя полтора десятилетия продолжают радовать наш слух и удивлять характеристиками.
Сенкс хозяину, надеюсь он отпишется, когда прослушает.
SOVA вне форума   Ответить с цитированием Вверх
Старый 30.10.2009, 18:25   #8
Директор Луны
Ушел в мир иной от нас...
 
Аватар для Директор Луны
 
Регистрация: 06.04.2008
Адрес: EMMA Ukraine
Возраст: 60
Сообщений: 9,976
Вы сказали Спасибо: 43
Поблагодарили 423 раз(а) в 130 сообщениях
Репутация: 1086
По умолчанию

Цитата:
Сообщение от SOVA
Операционные усилители, кстати весьма неплохие NE5532 заменил на LM4562. Параметры практически вдвое лучше по шумам, нелинейным искажениям, быстродействию. Это почти самое лучшее, что возможно достать
Знакомые штучки,значит мы тоже были на правильном пути
Тебе как всегда :respect: за проделанную работу!
Директор Луны вне форума   Ответить с цитированием Вверх
Старый 30.10.2009, 20:53   #9
inst
Старейшина
 
Аватар для inst
 
Регистрация: 15.10.2008
Адрес: г. Николаев
Возраст: 64
Сообщений: 829
Вы сказали Спасибо: 56
Поблагодарили 143 раз(а) в 63 сообщениях
Репутация: 195
Отправить сообщение для inst с помощью Skype™
По умолчанию

Завтра получаю, послушаю- отпишусь.
Огромное спасибо Илья за отзывчивость, быструю работу и огромный профессионализм.
С уважением, Юрий.
inst вне форума   Ответить с цитированием Вверх
Старый 31.10.2009, 14:59   #10
scvosniak
Старейшина
 
Аватар для scvosniak
 
Регистрация: 01.08.2007
Адрес: Киев
Возраст: 42
Сообщений: 650
Вы сказали Спасибо: 24
Поблагодарили 31 раз(а) в 25 сообщениях
Репутация: 75
По умолчанию Re: Ни добавить, ни отнять. Audison VR 209

Цитата:
Сообщение от SOVA
Операционники NE5532 тоже говорят сами за себя.
Вот чем они так хороши :noidea: ......ценой?
scvosniak вне форума   Ответить с цитированием Вверх
Старый 31.10.2009, 18:18   #11
vvv
Готов поспорить
 
Аватар для vvv
 
Регистрация: 19.05.2008
Адрес: Минск
Сообщений: 2,504
Вы сказали Спасибо: 15
Поблагодарили 99 раз(а) в 61 сообщениях
Репутация: 229
По умолчанию Re: Ни добавить, ни отнять. Audison VR 209

Цитата:
Сообщение от scvosniak
Цитата:
Сообщение от SOVA
Операционники NE5532 тоже говорят сами за себя.
Вот чем они так хороши :noidea: ......ценой?
NE553х от сигнетикс очень даже не плохи

SOVA скажите, а обвязку ОУ не трогали? производитель 4562 (судя по даташитам) рекомендует обойтись без конденсаторов в ОС.
vvv вне форума   Ответить с цитированием Вверх
Старый 31.10.2009, 20:29   #12
scvosniak
Старейшина
 
Аватар для scvosniak
 
Регистрация: 01.08.2007
Адрес: Киев
Возраст: 42
Сообщений: 650
Вы сказали Спасибо: 24
Поблагодарили 31 раз(а) в 25 сообщениях
Репутация: 75
По умолчанию Re: Ни добавить, ни отнять. Audison VR 209

Цитата
Сообщение от vvv
Цитата:
Сообщение от scvosniak
Цитата:
Сообщение от SOVA
Операционники NE5532 тоже говорят сами за себя.
Вот чем они так хороши :noidea: ......ценой?
NE553х от сигнетикс очень даже не плохи

SOVA скажите, а обвязку ОУ не трогали? производитель 4562 (судя по даташитам) рекомендует обойтись без конденсаторов в ОС.
не плохи может, а говорят сами за себя, типа нечто и при этом их только выбрасывают.....все равно не понятно :nutty3:

ну да ладно....
scvosniak вне форума   Ответить с цитированием Вверх
Старый 31.10.2009, 20:45   #13
vvv
Готов поспорить
 
Аватар для vvv
 
Регистрация: 19.05.2008
Адрес: Минск
Сообщений: 2,504
Вы сказали Спасибо: 15
Поблагодарили 99 раз(а) в 61 сообщениях
Репутация: 229
По умолчанию

выбрасывают от филлипс, от сигнетикс на полку складывают :yes:
vvv вне форума   Ответить с цитированием Вверх
Старый 02.11.2009, 13:43   #14
SOVA
Старейшина
 
Аватар для SOVA
 
Регистрация: 21.09.2007
Адрес: Киев
Возраст: 57
Сообщений: 1,446
Вы сказали Спасибо: 128
Поблагодарили 422 раз(а) в 191 сообщениях
Репутация: 628
По умолчанию Re: Ни добавить, ни отнять. Audison VR 209

Цитата
Сообщение от vvv
SOVA скажите, а обвязку ОУ не трогали? производитель 4562 (судя по даташитам) рекомендует обойтись без конденсаторов в ОС.
Так вы схему - то смотрели? Кроме подавляющего ультразвуковые частоты конденсатора 100пик больше ничего нет.
SOVA вне форума   Ответить с цитированием Вверх
Старый 02.11.2009, 14:40   #15
SOVA
Старейшина
 
Аватар для SOVA
 
Регистрация: 21.09.2007
Адрес: Киев
Возраст: 57
Сообщений: 1,446
Вы сказали Спасибо: 128
Поблагодарили 422 раз(а) в 191 сообщениях
Репутация: 628
По умолчанию Re: Ни добавить, ни отнять. Audison VR 209

Цитата:
Сообщение от scvosniak
Цитата
Сообщение от vvv
Цитата:
Сообщение от scvosniak
Цитата:
Сообщение от SOVA
Операционники NE5532 тоже говорят сами за себя.
Вот чем они так хороши :noidea: ......ценой?
NE553х от сигнетикс очень даже не плохи

SOVA скажите, а обвязку ОУ не трогали? производитель 4562 (судя по даташитам) рекомендует обойтись без конденсаторов в ОС.
не плохи может, а говорят сами за себя, типа нечто и при этом их только выбрасывают.....все равно не понятно :nutty3:

ну да ладно....
Почему я их менял:
NE5532 - малошумящие быстродействующие усилители с полосой до 10 МГц и быстродействием 9В/мкс, уровень шумов 5нВ/Гц. Весьма неплохо. НО! ни в одном производителе нет данных по коэффициенту гармоник и интермодуляции.
А LM4562 имеют намного более лучшие параметры: полоса 55МГц, быстродействие 20В/мкс, уровень шумов 3нв/Гц, и гарантированный коэффициент искажений 0,00003%. И специализированы для аудио применений.
Если сравнить JRC4559, которые везде сейчас в усилителях и NE5532, то NE принципиально лучше, но для эксклюзива LM4562 превосходят их всех.
SOVA вне форума   Ответить с цитированием Вверх
Старый 04.11.2009, 20:05   #16
inst
Старейшина
 
Аватар для inst
 
Регистрация: 15.10.2008
Адрес: г. Николаев
Возраст: 64
Сообщений: 829
Вы сказали Спасибо: 56
Поблагодарили 143 раз(а) в 63 сообщениях
Репутация: 195
Отправить сообщение для inst с помощью Skype™
По умолчанию

Первые впечатления.
Прогрел усилок. Не буду описывать систему, попробовал и разные ГУ, и динамики и провода.
Общее впечатления- не смог определить характер звучания усилка- он похоже абсолютно нейтрален. Каждое ГУ, динамики, провода- звучали именно так, как и должны.
К примеру- два одинаковых Алпайна 7998R, один звучит с характерными "Алпайновскими" чертами, другой- если закрыть ГУ- никто не сказал, что за ГУ играет- мягко, душевно, без излишней остроты....
Т.е- характер компонентов слышен на порядок лучше, но именно самих компонентов, а не усилителя.
Если будет завтра время- сравню с Макинтошем 404, его характер я знаю, вот и сравню.
Так, что пожалуй это самый ровный усилитель , который у меня был. Это касается и баса и серединки и верхов.
Что меня удивило- ни на одном усилителе не слышал такой четкой , мгновенной разницы в компонентах. Обычно я тугодум, мне надо послушать хоть пару минут, а тут разница- мгновенно.
Так, что результатом ремонта я очень доволен. СПАСИБО ИЛЬЯ.
С уважением, Юрий.
inst вне форума   Ответить с цитированием Вверх
Старый 05.11.2009, 13:35   #17
SOVA
Старейшина
 
Аватар для SOVA
 
Регистрация: 21.09.2007
Адрес: Киев
Возраст: 57
Сообщений: 1,446
Вы сказали Спасибо: 128
Поблагодарили 422 раз(а) в 191 сообщениях
Репутация: 628
По умолчанию

Пожалуйста, я очень рад!
SOVA вне форума   Ответить с цитированием Вверх
Старый 10.12.2009, 18:26   #18
SOVA
Старейшина
 
Аватар для SOVA
 
Регистрация: 21.09.2007
Адрес: Киев
Возраст: 57
Сообщений: 1,446
Вы сказали Спасибо: 128
Поблагодарили 422 раз(а) в 191 сообщениях
Репутация: 628
По умолчанию Перезаливаю картинки

Фотографии
- Внешний вид
- Плата
- Схема входа
- Схема выходного каскада
- Сравнение конденсаторов
Миниатюры
Нажмите на изображение для увеличения
Название: 29102009.jpg
Просмотров: 1700
Размер:	221.4 Кб
ID:	63   Нажмите на изображение для увеличения
Название: Плата 800x6001.jpg
Просмотров: 2445
Размер:	226.1 Кб
ID:	64  

Нажмите на изображение для увеличения
Название: Вход800x600.jpg
Просмотров: 2183
Размер:	82.6 Кб
ID:	65   Нажмите на изображение для увеличения
Название: Выход800x600.jpg
Просмотров: 1666
Размер:	70.6 Кб
ID:	66  

Нажмите на изображение для увеличения
Название: Конденсаторы256.gif
Просмотров: 1490
Размер:	33.4 Кб
ID:	67  
SOVA вне форума   Ответить с цитированием Вверх
Старый 10.12.2009, 18:30   #19
SOVA
Старейшина
 
Аватар для SOVA
 
Регистрация: 21.09.2007
Адрес: Киев
Возраст: 57
Сообщений: 1,446
Вы сказали Спасибо: 128
Поблагодарили 422 раз(а) в 191 сообщениях
Репутация: 628
По умолчанию

Фотографии
- Процесс подбора транзисторов
- Искажения на 1 ватте
- Искажения на 10 ваттах
- АЧХ
Миниатюры
Нажмите на изображение для увеличения
Название: Отбор транзисторов800x600.jpg
Просмотров: 1653
Размер:	117.7 Кб
ID:	68   Нажмите на изображение для увеличения
Название: Левый канал 1 Вт800x600.gif
Просмотров: 1452
Размер:	94.6 Кб
ID:	69  

Нажмите на изображение для увеличения
Название: Левый канал 10 Вт800x600.gif
Просмотров: 1422
Размер:	95.9 Кб
ID:	70   Нажмите на изображение для увеличения
Название: Левый канал АЧХ.gif
Просмотров: 1333
Размер:	64.3 Кб
ID:	71  

SOVA вне форума   Ответить с цитированием Вверх
Старый 06.02.2010, 10:22   #20
shchepetov
 
Аватар для shchepetov
 
Регистрация: 28.11.2009
Адрес: Espoo
Сообщений: 3
Вы сказали Спасибо: 1
Поблагодарили 0 раз(а) в 0 сообщениях
Репутация: 0
Отправить сообщение для shchepetov с помощью ICQ
По умолчанию

спасибо большое за рассказ, описание и за части схемы!
в выходной части не хватает резистора с конденсатором (параллельно) между коллекторами Q7 и Q10 вашей схеме

если надо могу выложить схему БП с защитой, авось кому-то тоже пригодится. как доперерисую с бумажки

одно замечание по поводу усилителей. у самого лежат два экземпляра с горелыми БП
в интернете видел ещё ссылки и картинки на такие же
т.е. при каких то условиях у них выгорает один (или несколько) из ключей в БП. иногда с печаткой насквозь
предположения:
- отсутствие какой либо защиты от перегрева ключей в БП.
- отсутствие защиты от падения питающего напряжения, а усь к нему очень критичен. если на выходе не получается 35В, например, (при падении питающего), то даже без нагрузки БП пашет на полную сам на себя - транзисторы греются не по детски...
- отсутствие элементарного предохранителя!
- сама выходная защита - она дифференциальная.. при пробое одного (??) из выходных транзисторов она может не сработать и гореть будет наверное опять же БП - похожая ситуация случилась.

Последний раз редактировалось shchepetov; 06.02.2010 в 16:37.
shchepetov вне форума   Ответить с цитированием Вверх
Ответ


Здесь присутствуют: 2 (пользователей: 0 , гостей: 2)
 

Ваши права в разделе
Вы не можете создавать новые темы
Вы не можете отвечать в темах
Вы не можете прикреплять вложения
Вы не можете редактировать свои сообщения

BB коды Вкл.
Смайлы Вкл.
[IMG] код Вкл.
HTML код Выкл.

Быстрый переход

Похожие темы
Тема Автор Раздел Ответов Последнее сообщение
(4 канальный) Audison SR 4 Санчес Усилители 9 19.02.2013 15:00
Audison AV 6.5 Андрюш_ик Бюджетный автозвук и песочница. 2 04.02.2013 19:09
Что добавить, посоветуйет? JIaMeP Бюджетный автозвук и песочница. 6 24.04.2012 10:05
(не указано) Audison VRx6 Direct, Audison VRx1.500.2 Jurijs_allroad Усилители 2 01.10.2011 21:06
(клеммы, разветвители, коннекторы) Дистриб AUDISON+Клемма AUDISON с предом+Клемма на минус AUDISON Роман MONDEO Аксессуары, кроссоверы и прочее... 5 23.05.2011 17:19


Текущее время: 09:21. Часовой пояс GMT +2.


Перевод: zCarot
autozvuk.org ©