Всё об автозвуке

Вернуться   Всё об автозвуке > Новичкам > Бюджетный автозвук и песочница.
Регистрация Новые сообщения Правила форума Справка Сообщество Календарь Поиск

Важная информация

Бюджетный автозвук и песочница. Раздел для новичков и тех, кто хочет пострроить простенькую аудиосистему с минимальными затратами.

Закрытая тема
 
Опции темы Опции просмотра
Старый 26.02.2012, 17:39   #1
Wagon4ik
 
Аватар для Wagon4ik
 
Регистрация: 24.12.2010
Адрес: Киев
Возраст: 40
Сообщений: 54
Вы сказали Спасибо: 4
Поблагодарили 2 раз(а) в 2 сообщениях
Репутация: 29
По умолчанию Помогите Пожалуста советом по питанию;)

Зраствуйте интересует возможно ли подключения такими вариантами №1 и №2(больше интересует но какой кабель 25,35,50?????)Усилитель 1-(Вч и Сч Audison SRX4) 2-(Нч Ipa 400.2) 3-(Саб DLS Ra10) А-(дистрибютори самодельние)Просто удобней будет вариант №2 хотел спросить правильно ли будет такое подключения и какой кабель лучше!
Заранее Благодарен
Вариант №1 до предохранителей 2кабеля по сечения 25мм
Нажмите на изображение для увеличения
Название: питание 1.JPG
Просмотров: 1215
Размер:	45.4 Кб
ID:	15528
Вариант №2 до дистрибютора(20см) один кабель но сечения вопрос или 25 или 35 или 50??????
Нажмите на изображение для увеличения
Название: питания 2.JPG
Просмотров: 1165
Размер:	43.2 Кб
ID:	15529
Извените за каракули просто в спешке рисовал

Последний раз редактировалось Wagon4ik; 26.02.2012 в 18:02.
Wagon4ik вне форума   Вверх
Старый 26.02.2012, 18:21   #2
Вова 1990
 
Аватар для Вова 1990
 
Регистрация: 27.10.2010
Адрес: Одесса
Возраст: 35
Сообщений: 426
Вы сказали Спасибо: 34
Поблагодарили 6 раз(а) в 5 сообщениях
Репутация: 35
По умолчанию Re: Помогите Пожалуста советом по питанию;)

я за второй вариант!
до дистрибьютора (20см) один кабель 50!!
масу на кузов продублируй тоже 50!!
где уселки будут размещены ??и какие уселки?
от етого уже будет играть сечения кабелей после дистрибьютора!!
Вова 1990 вне форума   Вверх
Старый 26.02.2012, 18:32   #3
Wagon4ik
 
Аватар для Wagon4ik
 
Регистрация: 24.12.2010
Адрес: Киев
Возраст: 40
Сообщений: 54
Вы сказали Спасибо: 4
Поблагодарили 2 раз(а) в 2 сообщениях
Репутация: 29
По умолчанию Re: Помогите Пожалуста советом по питанию;)

Цитата:
Сообщение от Вова 1990 Посмотреть сообщение
я за второй вариант!
до дистрибьютора (20см) один кабель 50!!
масу на кузов продублируй тоже 50!!
где уселки будут размещены ??и какие уселки?
от етого уже будет играть сечения кабелей после дистрибьютора!!
1и 2 усилок под сидения модели написал в начале темы а 3-в багажнике растояние к нему 4,5метра.
Wagon4ik вне форума   Вверх
Старый 26.02.2012, 18:53   #4
Вова 1990
 
Аватар для Вова 1990
 
Регистрация: 27.10.2010
Адрес: Одесса
Возраст: 35
Сообщений: 426
Вы сказали Спасибо: 34
Поблагодарили 6 раз(а) в 5 сообщениях
Репутация: 35
Smile Re: Помогите Пожалуста советом по питанию;)

Цитата:
Сообщение от Wagon4ik Посмотреть сообщение
1и 2 усилок под сидения модели написал в начале темы а 3-в багажнике растояние к нему 4,5метра.
если под сидением то 25 хватит но лучше 35!!
а на саб в багажник тянуть 35 по любасу!!а если на будуще то 50!!
Вова 1990 вне форума   Вверх
Старый 26.02.2012, 19:02   #5
Володимир
Старейшина
 
Аватар для Володимир
 
Регистрация: 17.03.2007
Адрес: г. Золочев, Львовская обл.
Возраст: 48
Сообщений: 2,807
Вы сказали Спасибо: 94
Поблагодарили 84 раз(а) в 65 сообщениях
Репутация: 373
Отправить сообщение для Володимир с помощью ICQ Отправить сообщение для Володимир с помощью Skype™
По умолчанию Re: Помогите Пожалуста советом по питанию;)

По "плюсу" другий варіант нормальний, от по "мінусу" повна лажа! ІМХО Ти створиш контур через цілу машину, що посприяє наводкам. Мінус треба з одної точки.
Володимир вне форума   Вверх
Старый 26.02.2012, 19:26   #6
m.a.k.c.
Старейшина
 
Аватар для m.a.k.c.
 
Регистрация: 11.02.2010
Адрес: Керчь
Возраст: 42
Сообщений: 334
Вы сказали Спасибо: 61
Поблагодарили 44 раз(а) в 28 сообщениях
Репутация: 81
По умолчанию Re: Помогите Пожалуста советом по питанию;)

1. "Массы" всех усилителей и ГУ должны соединяться в одну точку, будь то резьбовое соединение на кузове, дистрибьютер или клема "-" АКБ. В противном случае можешь добавить себе проблему в виде земляных петель.
2. Для полного счастья надо знать длины проводов. Укажи пожалуйста.
3. Дистрибьютор после дистрибьютора - это не феншуй. Непонятно зачем добавляешь в цепь питания лишние переходные сопротивления.
m.a.k.c. вне форума   Вверх
Старый 26.02.2012, 19:56   #7
Wagon4ik
 
Аватар для Wagon4ik
 
Регистрация: 24.12.2010
Адрес: Киев
Возраст: 40
Сообщений: 54
Вы сказали Спасибо: 4
Поблагодарили 2 раз(а) в 2 сообщениях
Репутация: 29
По умолчанию Re: Помогите Пожалуста советом по питанию;)

Хотел еще спросить а если дистрибьютор будет находится на АКБ!Это плохо или хорошо и длина провода тогда составит 10см!

Добавлено через 3 минуты
Цитата:
Сообщение от Вова 1990 Посмотреть сообщение
если под сидением то 25 хватит но лучше 35!!
а на саб в багажник тянуть 35 по любасу!!а если на будуще то 50!!
Длина минуса от 1 и 2 усилителя до точки где скручиваются вместе к кузову составляет 18-22см!
Тогда лучше заместь 2дистрибютора провода кинуть на прямую на 1 и 2 усилитель?
Добавил дистрибютор №2 так как меняю сечения проводов с 25мм на 16мм(60-70см) и 10мм(длина 20см)

Последний раз редактировалось Wagon4ik; 26.02.2012 в 20:08. Причина: Добавлено сообщение
Wagon4ik вне форума   Вверх
Старый 26.02.2012, 20:19   #8
m.a.k.c.
Старейшина
 
Аватар для m.a.k.c.
 
Регистрация: 11.02.2010
Адрес: Керчь
Возраст: 42
Сообщений: 334
Вы сказали Спасибо: 61
Поблагодарили 44 раз(а) в 28 сообщениях
Репутация: 81
По умолчанию Re: Помогите Пожалуста советом по питанию;)

Цитата:
Сообщение от Wagon4ik Посмотреть сообщение
Длина минуса от 1 и 2 усилителя до точки где скручиваются вместе к кузову составляет 18-22см!
А от этой точки до клеммы "-" сколько?

Цитата:
Сообщение от Wagon4ik Посмотреть сообщение
Тогда лучше заместь 2дистрибютора провода кинуть на прямую на 1 и 2 усилитель?
Если первый дистрибьютор будет на 3 и более отходящих линии, и длина от клеммы "+" до него минимальна, то можно (и нужно) кинуть "плюсы" всех трех усилителей

Цитата:
Сообщение от Wagon4ik Посмотреть сообщение
Добавил дистрибютор №2 так как меняю сечения проводов с 25мм на 16мм(60-70см) и 10мм(длина 20см)
При такой длине можно и не экономить на сечении 1 метра хватит.

Длина "плюсового" и "минусового" на сабовый усилок какая?
m.a.k.c. вне форума   Вверх
Старый 26.02.2012, 20:26   #9
Wagon4ik
 
Аватар для Wagon4ik
 
Регистрация: 24.12.2010
Адрес: Киев
Возраст: 40
Сообщений: 54
Вы сказали Спасибо: 4
Поблагодарили 2 раз(а) в 2 сообщениях
Репутация: 29
По умолчанию Re: Помогите Пожалуста советом по питанию;)

Цитата:
Сообщение от m.a.k.c. Посмотреть сообщение
А от этой точки до клеммы "-" сколько?


Если первый дистрибьютор будет на 3 и более отходящих линии, и длина от клеммы "+" до него минимальна, то можно (и нужно) кинуть "плюсы" всех трех усилителей


При такой длине можно и не экономить на сечении 1 метра хватит.

Длина "плюсового" и "минусового" на сабовый усилок какая?
Длина на саб +4,5м -4,6м и сечения 25мм Провод ПВЗ
Wagon4ik вне форума   Вверх
Старый 26.02.2012, 21:41   #10
m.a.k.c.
Старейшина
 
Аватар для m.a.k.c.
 
Регистрация: 11.02.2010
Адрес: Керчь
Возраст: 42
Сообщений: 334
Вы сказали Спасибо: 61
Поблагодарили 44 раз(а) в 28 сообщениях
Репутация: 81
По умолчанию Re: Помогите Пожалуста советом по питанию;)

Цитата:
Сообщение от Wagon4ik Посмотреть сообщение
Длина на саб +4,5м -4,6м и сечения 25мм Провод ПВЗ
На саб я бы 2Ga (35мм.кв.) кинул, хотя все зависит от того что он качает.
m.a.k.c. вне форума   Вверх
Старый 26.02.2012, 22:35   #11
Wagon4ik
 
Аватар для Wagon4ik
 
Регистрация: 24.12.2010
Адрес: Киев
Возраст: 40
Сообщений: 54
Вы сказали Спасибо: 4
Поблагодарили 2 раз(а) в 2 сообщениях
Репутация: 29
По умолчанию Re: Помогите Пожалуста советом по питанию;)

Цитата:
Сообщение от m.a.k.c. Посмотреть сообщение
На саб я бы 2Ga (35мм.кв.) кинул, хотя все зависит от того что он качает.
Многие мастера говорили 25мм хватит(какой то програмкой просчитивали) саб Alpine SWR 1241 в З.Я.
Wagon4ik вне форума   Вверх
Старый 26.02.2012, 23:25   #12
Gt-RRRR
 
Аватар для Gt-RRRR
 
Регистрация: 02.03.2010
Адрес: Киев
Сообщений: 625
Вы сказали Спасибо: 73
Поблагодарили 51 раз(а) в 41 сообщениях
Репутация: 74
По умолчанию Re: Помогите Пожалуста советом по питанию;)

Вова, я бы сделал так.
http://autozvuk.org/forum2/attachmen...1&d=1330291455
Номинал преда №2 по наименьшему сечению.
Миниатюры
Нажмите на изображение для увеличения
Название: Безымянный.png
Просмотров: 1466
Размер:	13.0 Кб
ID:	15543  
Gt-RRRR вне форума   Вверх
Старый 27.02.2012, 00:17   #13
Wagon4ik
 
Аватар для Wagon4ik
 
Регистрация: 24.12.2010
Адрес: Киев
Возраст: 40
Сообщений: 54
Вы сказали Спасибо: 4
Поблагодарили 2 раз(а) в 2 сообщениях
Репутация: 29
По умолчанию Re: Помогите Пожалуста советом по питанию;)

Цитата
Сообщение от Gt-RRRR Посмотреть сообщение
Вова, я бы сделал так.
http://autozvuk.org/forum2/attachmen...1&d=1330291455
Номинал преда №2 по наименьшему сечению.
Серегей тоже так думал, но уже протянул провода плюс проблема с прокладкой проводов и также самый главный гемор на клеме АКБ - при подключении фон,наводки какие то А когда на кузов возле усилителей то нетуот почему так и проложил провода не стал искать причину этого фона,наводок Просто надоело уже 2год машина инсталлируется каждый месяц новая идея новые предложения и т.д.


Решил собрать как есть потому шо вкидываю деньги 2 года в звук и не вижу конца !Плюс машина вечно разобрана шото корректируется так как нету личного гаража вечно приходится просится к знакомим и т.д.!Хочется гулять а не сидеть в гараже с паяльником или эпоксидной смолой изготовляя подиум 5-й или 7-й по счету Как хоби автозвук -это класно но когда есть хорошие финанси!Ох высказался

Последний раз редактировалось sanjk; 27.02.2012 в 15:44. Причина: злоупотребление смайлами
Wagon4ik вне форума   Вверх
Старый 27.02.2012, 00:30   #14
Gt-RRRR
 
Аватар для Gt-RRRR
 
Регистрация: 02.03.2010
Адрес: Киев
Сообщений: 625
Вы сказали Спасибо: 73
Поблагодарили 51 раз(а) в 41 сообщениях
Репутация: 74
По умолчанию Re: Помогите Пожалуста советом по питанию;)

Цитата:
Сообщение от Wagon4ik Посмотреть сообщение
плюс проблема с прокладкой проводов и также самый главный гемор на клеме АКБ - при подключении фон,наводки какие то А когда на кузов возле усилителей то нету
У John так же...
Gt-RRRR вне форума   Вверх
Старый 27.02.2012, 00:56   #15
Wagon4ik
 
Аватар для Wagon4ik
 
Регистрация: 24.12.2010
Адрес: Киев
Возраст: 40
Сообщений: 54
Вы сказали Спасибо: 4
Поблагодарили 2 раз(а) в 2 сообщениях
Репутация: 29
По умолчанию Re: Помогите Пожалуста советом по питанию;)

Цитата
Сообщение от Gt-RRRR Посмотреть сообщение
У John так же...
Наверное уже на следующую зиму буду ставить 2-й АКБ и все доробативать до полного ФеншуяА счас хочу все собрать и наслаждатся 3-х полоской
Wagon4ik вне форума   Вверх
Старый 27.02.2012, 13:51   #16
Murkur
 
Аватар для Murkur
 
Регистрация: 26.01.2012
Адрес: Стрий, Львівська обл.
Возраст: 46
Сообщений: 37
Вы сказали Спасибо: 9
Поблагодарили 0 раз(а) в 0 сообщениях
Репутация: 0
По умолчанию Re: Помогите Пожалуста советом по питанию;)

Немного не по теме, но всё же... Сколько приблизительно денег уже вложил за два года не считал? Я тоже начинаю сейчас с нуля и всё думаю, на какую сумму хоть расчитывать.
Murkur вне форума   Вверх
Старый 27.02.2012, 14:19   #17
Wagon4ik
 
Аватар для Wagon4ik
 
Регистрация: 24.12.2010
Адрес: Киев
Возраст: 40
Сообщений: 54
Вы сказали Спасибо: 4
Поблагодарили 2 раз(а) в 2 сообщениях
Репутация: 29
По умолчанию Re: Помогите Пожалуста советом по питанию;)

Цитата
Сообщение от Murkur Посмотреть сообщение
Немного не по теме, но всё же... Сколько приблизительно денег уже вложил за два года не считал? Я тоже начинаю сейчас с нуля и всё думаю, на какую сумму хоть расчитывать.
Ответил в личку
Wagon4ik вне форума   Вверх
Старый 27.02.2012, 14:20   #18
Директор Луны
Ушел в мир иной от нас...
 
Аватар для Директор Луны
 
Регистрация: 06.04.2008
Адрес: EMMA Ukraine
Возраст: 60
Сообщений: 9,976
Вы сказали Спасибо: 43
Поблагодарили 423 раз(а) в 130 сообщениях
Репутация: 1086
По умолчанию Re: Помогите Пожалуста советом по питанию;)

Цитата:
Сообщение от Володимир Посмотреть сообщение
от по "мінусу" повна лажа! ІМХО Ти створиш контур через цілу машину, що посприяє наводкам. Мінус треба з одної точки.
В каждой машине может быть по-разному и с точностью до наоборот....
А вот и ответ....

Цитата:
Сообщение от Wagon4ik Посмотреть сообщение
самый главный гемор на клеме АКБ - при подключении фон,наводки какие то А когда на кузов возле усилителей то нету


Цитата:
Сообщение от m.a.k.c. Посмотреть сообщение
Если первый дистрибьютор будет на 3 и более отходящих линии, и длина от клеммы "+" до него минимальна, то можно (и нужно) кинуть "плюсы" всех трех усилителей
Совершенно верно.

Цитата:
Сообщение от Wagon4ik Посмотреть сообщение
Хотел еще спросить а если дистрибьютор будет находится на АКБ!Это плохо или хорошо и длина провода тогда составит 10см!
Это нормально.
Директор Луны вне форума   Вверх
Старый 27.02.2012, 14:56   #19
Wagon4ik
 
Аватар для Wagon4ik
 
Регистрация: 24.12.2010
Адрес: Киев
Возраст: 40
Сообщений: 54
Вы сказали Спасибо: 4
Поблагодарили 2 раз(а) в 2 сообщениях
Репутация: 29
По умолчанию Re: Помогите Пожалуста советом по питанию;)

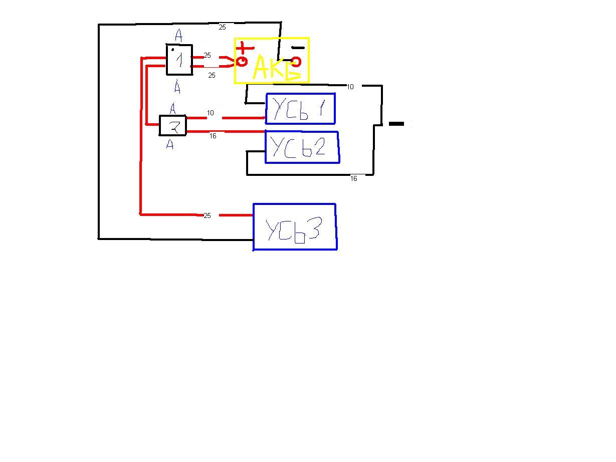
Вот остановился на Схеме которую посоветовал Борис он же Директор Луны.Приятно было получить совет от Професионала
Спасибо еще разНа соревнованиях с меня причитается
Вот схема
Нажмите на изображение для увеличения
Название: питание123.JPG
Просмотров: 1079
Размер:	21.7 Кб
ID:	15558
Где 1-Вч Сч Audison SRX4
2-Нч Ipa 400.2
3-Саб DLS Ra10
Спасибо всем хто отписался в темеДумаю тему можно Закрывать!

Последний раз редактировалось sanjk; 27.02.2012 в 15:45. Причина: злоупотребление смайлами
Wagon4ik вне форума   Вверх
Старый 27.02.2012, 15:39   #20
Директор Луны
Ушел в мир иной от нас...
 
Аватар для Директор Луны
 
Регистрация: 06.04.2008
Адрес: EMMA Ukraine
Возраст: 60
Сообщений: 9,976
Вы сказали Спасибо: 43
Поблагодарили 423 раз(а) в 130 сообщениях
Репутация: 1086
По умолчанию Re: Помогите Пожалуста советом по питанию;)

Навскидку так....
Вложения
Тип файла: pdf СХЕМА ПИТАНИЯ 1.pdf (83.3 Кб, 857 просмотров)
Директор Луны вне форума   Вверх
Закрытая тема


Здесь присутствуют: 1 (пользователей: 0 , гостей: 1)
 

Ваши права в разделе
Вы не можете создавать новые темы
Вы не можете отвечать в темах
Вы не можете прикреплять вложения
Вы не можете редактировать свои сообщения

BB коды Вкл.
Смайлы Вкл.
[IMG] код Вкл.
HTML код Выкл.

Быстрый переход

Похожие темы
Тема Автор Раздел Ответов Последнее сообщение
Помогите советом. ROMSUS Бюджетный автозвук и песочница. 17 20.08.2013 18:36
Помогите советом viktorkolomoec Бюджетный автозвук и песочница. 31 04.04.2012 13:04
Помогите советом Samarskyi Sergei Бюджетный автозвук и песочница. 42 15.11.2010 23:39
Помогите советом bonshura Практика по SQ 11 04.08.2010 11:46
Помогите Советом _ST_ Бюджетный автозвук и песочница. 27 28.01.2010 15:27


Текущее время: 14:55. Часовой пояс GMT +2.


Перевод: zCarot
autozvuk.org ©