Показать сообщение отдельно
Старый 14.12.2011, 18:07   #40
prizrak
 
Аватар для prizrak
 
Регистрация: 30.06.2008
Адрес: Днепропетровск
Возраст: 44
Сообщений: 1,261
Вы сказали Спасибо: 235
Поблагодарили 64 раз(а) в 47 сообщениях
Репутация: 113
Отправить сообщение для prizrak с помощью ICQ Отправить сообщение для prizrak с помощью AIM Отправить сообщение для prizrak с помощью Skype™
По умолчанию Re: О.У. В чём сила брат?

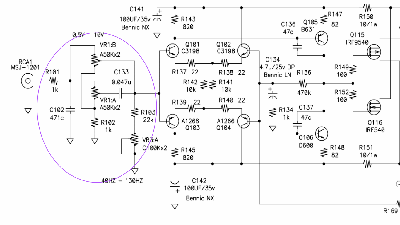
Сейчас мне под руку попал усилок E.O.S. Е 100 АВ так вот хочу ему тракт укоротить, убрать фильтра и запустить сигнал минуя его. Кусок схемы прилагается, вот ту часть что обведена в кружочек хочу откинуть оставить только переменый резистор(включенный как делитель напряжения). Так вот в чём вопрос нужен ли конденсатор С133 и можно ли без него?
Как должна выглядеть эта схема но без фильтров?
Миниатюры
Нажмите на изображение для увеличения
Название: ориг.gif
Просмотров: 1140
Размер:	111.2 Кб
ID:	12889  
prizrak вне форума   Ответить с цитированием Вверх