Всё об автозвуке

Всё об автозвуке (http://autozvuk.org/forum2/index.php)
-   EMMA (http://autozvuk.org/forum2/forumdisplay.php?f=24)
-   -   ЕММА-Украина 2016. Вопросы/ответы. (http://autozvuk.org/forum2/showthread.php?t=34169)

Директор Луны 08.11.2015 12:43

ЕММА-Украина 2016. Вопросы/ответы.
 
Итак, что же нас ожидает (предварительно) в Сезоне 2016 в рамках изменений в Правилах?
Ну, во-первых, значительное сокращение классов и появление новых.
Если вкратце ...

SQ и ММ:

E - Class (Entry)(Новичок)
До 3000 € включительно
Без ограничений

Условия соответствия классу:
- не для спонсорских машин
- не для профессионалов и судей
- запрещены модификации активного оборудования
- без ограничений в установке оборудования
В Е-классе участник имеет право выступать только один сезон


S - Class (skilled)(Любитель)
OEM
До 4000 € включительно
Без ограничений
Multi Media 2.1

Условия соответствия классу:
- не для спонсорских машин
- не для профессионалов и судей
- запрещены модификации активного оборудования
- без ограничений в установке оборудования (за исключением ОЕМ)


M - Class (Master)(Мастер)
OEM
До 6000 € включительно
Без ограничений
Multi-Media Master 5.1

- без ограничений в установке оборудования (за исключением ОЕМ)


X - Class (Expert)(Эксперт)
Один класс

Бонусные баллы ограничены 20-тью.



ESPL, ESQL, EMMA Racing:

ESPL T- 1 Woofer (багажник 1 саб)
ESPL T- 2 Woofer (багажник 2 саба)
ESPL T- 4 Woofer (багажник 4 саба)
ESPL T- Unl. (багажник без ограничений)
ESPL W- unl. (салон??? стена??? - пока непонятно, будем выяснять)
ESPL R- unl (????????)

Racing Stock (сток)
Racing Custom (кастом)

ESQL R-Class
ESQL Expert


Во-вторых, намечаются значительные послабления в судействе и требованиям к инсталляции.
Но об этом чуть позже ...

пс. Из того, что наверняка понравится ESPL-щикам в первую очередь - увеличены номиналы предохранителей относительно сечения провода.
Например, раньше на 50 квадратов допускался максимальный пред 200 А, то теперь допускается 250 А.

0,5mm² - 10 Ampere
1,0mm² - 15 Ampere
1,5mm² - 20 Ampere
2,5mm² - 20 Ampere
4,0mm² - 30 Ampere
6,0mm² - 50 Ampere
10mm² - 60 Ampere
16mm² - 100 Ampere
25mm² - 125 Ampere
35mm² - 175 Ampere
50mm² - 250 Ampere
70mm² - 300 Ampere

http://www.emmanet.info/download/EMM...l%202016V1.pdf


ппс. Далі буде ...

neDinamovec 08.11.2015 14:19

Re: ЕММА-Украина 2016. Вопросы/ответы.
 
Цитата:

Сообщение от Директор Луны (Сообщение 332719)
ESPL T- 1 Woofer (багажник 1 саб)
ESPL T- 2 Woofer (багажник 2 саба)
ESPL T- 4 Woofer (багажник 4 саба)

возможно как-то можно упростить жизнь владельцам седанов со спинками...

Директор Луны 08.11.2015 14:23

Re: ЕММА-Украина 2016. Вопросы/ответы.
 
Цитата:

Сообщение от neDinamovec (Сообщение 332727)
возможно как-то можно упростить жизнь владельцам седанов со спинками...

Каким образом?

Lestatid 08.11.2015 14:38

Re: ЕММА-Украина 2016. Вопросы/ответы.
 
Цитата:

Сообщение от neDinamovec (Сообщение 332727)
возможно как-то можно упростить жизнь владельцам седанов со спинками...

Можно... сменой авто :maybe2:

По теме: думаю, будет так же как и в '15 году: в офф. классах - закрыты, в клубных - кто как хочет.

Директор Луны 08.11.2015 14:42

Re: ЕММА-Украина 2016. Вопросы/ответы.
 
Цитата:

Сообщение от Lestatid (Сообщение 332729)
По теме: думаю, будет так же как и в '15 году: в офф. классах - закрыты, в клубных - кто как хочет.

Да, скорее всего так и будет.
В оф. правилах пока ни слова нет о том, что можно спинки в седанах или хэтчбеках откидывать - багажник он и есть багажник. А раз пока нет - то и не о чем говорить. Добивайтесь резов в седанах ;)

neDinamovec 08.11.2015 14:48

Re: ЕММА-Украина 2016. Вопросы/ответы.
 
Ну как вариант случае, если большая половина машин в классе имеют прямой доступ в багажник без трансформации салона(хетчи, универсалы и т.д...) то предоставлять возможность участникам седанов с изолированным багажником, открывать доступ в багажник БЕЗ СНЯТИЯ и выноса пределы сидений/спинок/полок и выноса.
Или накидывать 1 или 2дб(лично у меня глушит на 4-5дб).
Или по согласию участников в классе, выбрасывать заднюю спинку.
Или сделать отдельный класс... но в это я сам мало верю)))))))

Добавлено через 1 минуту
Цитата:

Сообщение от neDinamovec (Сообщение 332731)
лично у меня глушит на 4-5дб

Цитата:

Сообщение от Директор Луны (Сообщение 332730)
Добивайтесь резов в седанах

знаете, иногда аж руки опускаются...

Директор Луны 08.11.2015 14:52

Re: ЕММА-Украина 2016. Вопросы/ответы.
 
Цитата:

Сообщение от neDinamovec (Сообщение 332731)
если большая половина машин в классе имеют прямой доступ в багажник без трансформации салона(хетчи, универсалы и т.д...) то предоставлять возможность участникам седанов с изолированным багажником

А чем отличаются седаны от хэтчбеков с закрытыми спинками сидений и установленной заводской полкой? :shock:

Добавлено через 1 минуту
Цитата:

Сообщение от neDinamovec (Сообщение 332731)
знаете, иногда аж руки опускаются...

Выбирайте (впрочем как и ЭСКУ-шники) "правильные" машины для звука :yes3:

neDinamovec 08.11.2015 14:55

Re: ЕММА-Украина 2016. Вопросы/ответы.
 
Цитата:

Сообщение от Директор Луны (Сообщение 332733)
заводской полкой?

Вы хоть раз видели хетч на замере с закрытой(тканевой в основном) полкой?)))))
Тогда давайте этот момент как-то регламентируем в правилах. Но я сомневаюсь, что получится, так как "у меня комплектация базовая, у меня нет натяжной полки" или "я так покупал машину, без нее")))))

Директор Луны 08.11.2015 15:01

Re: ЕММА-Украина 2016. Вопросы/ответы.
 
Цитата:

Сообщение от neDinamovec (Сообщение 332735)
Вы хоть раз видели хетч на замере с закрытой(тканевой в основном) полкой?)))))

Не только видели, а и следили (на оф.этапах) чтобы полки штатные были установлены.
Или переводили в Мастера - прецеденты были.
Цитата:

Сообщение от neDinamovec (Сообщение 332735)
Тогда давайте этот момент как-то регламентируем в правилах.

Так а там не надо ничего регламентировать - там всё прописано, почитай внимательно.
Цитата:

Сообщение от neDinamovec (Сообщение 332735)
Но я сомневаюсь, что получится, так как "у меня комплектация базовая, у меня нет натяжной полки" или "я так покупал машину, без нее")))))

Не сомневайся, всё получится и получалось уже. Никаких "базовых" комплектаций без полки в хэтчбеках не существует, во всяком случае я не встречал.

neDinamovec 08.11.2015 15:03

Re: ЕММА-Украина 2016. Вопросы/ответы.
 
Понял. Сейчас допиваю чаек и пошел пилить)

~Yara~ 08.11.2015 15:29

Re: ЕММА-Украина 2016. Вопросы/ответы.
 
Цитата:

Сообщение от Директор Луны (Сообщение 332736)
Не только видели, а и следили (на оф.этапах) чтобы полки штатные были установлены.
Или переводили в Мастера - прецеденты были.

Так а там не надо ничего регламентировать - там всё прописано, почитай внимательно.

Не сомневайся, всё получится и получалось уже. Никаких "базовых" комплектаций без полки в хэтчбеках не существует, во всяком случае я не встречал.

в матизе в самой лох комплектации нет сзади полки, ни дворника, омывайки, туманки, кондера, гидрача, електро стекол, регулировки боковых стекол, часов, задних подголовников....

Директор Луны 08.11.2015 15:41

Re: ЕММА-Украина 2016. Вопросы/ответы.
 
Цитата:

Сообщение от ~Yara~ (Сообщение 332738)
в матизе в самой лох комплектации нет сзади полки,

Ну значит поедет Матиз на оф.этапах в ... Мастера ;)

муравей 08.11.2015 21:41

Re: ЕММА-Украина 2016. Вопросы/ответы.
 
Цитата:

Сообщение от ~Yara~ (Сообщение 332738)
в матизе в самой лох комплектации нет сзади полки, ни дворника, омывайки, туманки, кондера, гидрача, електро стекол, регулировки боковых стекол, часов, задних подголовников....

Там еще и запаски нет и домкрата с ключем:meowth:

Добавлено через 2 минуты
Цитата:

Сообщение от Директор Луны (Сообщение 332739)
Ну значит поедет Матиз на оф.этапах в ... Мастера ;)

Воу-воу! Палехче, вы чего это так жестоко, матизу и так тяжело, там багажника нет почти, и с хетчами боротся трудно!

Директор Луны 08.11.2015 22:10

Re: ЕММА-Украина 2016. Вопросы/ответы.
 
Цитата:

Сообщение от муравей (Сообщение 332752)
матизу и так тяжело, там багажника нет почти, и с хетчами боротся трудно!

Зато "стену" в Матизе можно хорошую (при наличии оборудования, рук и знаний) построить, и ... "рвать труселя" другим ;)

муравей 09.11.2015 09:29

Re: ЕММА-Украина 2016. Вопросы/ответы.
 
Цитата:

Сообщение от Директор Луны (Сообщение 332754)
Зато "стену" в Матизе можно хорошую (при наличии оборудования, рук и знаний) построить, и ... "рвать труселя" другим ;)

Не, на стену я не согласен.
и это не честно, полка в матизе идет только в люксовых моделях, а в первых трех их нет, так что так предусмотрено производителем, а значит ее там нет! Я ж не изменяю ничего в автомобиле, не добавляю и не убираю, при необходимости могу показать все документы что ее там не было, и это была опция!

K.O.S. 09.11.2015 09:38

Re: ЕММА-Украина 2016. Вопросы/ответы.
 
та успокойтесь, Борису абсолютно по*ер на ваше мнение. Он руководитель еммы в Украине, а не главный по правилам в Европе. На клубники будете ездить - хватит с вас, там все лояльно.

Директор Луны 09.11.2015 10:36

Re: ЕММА-Украина 2016. Вопросы/ответы.
 
муравей,
K.O.S.,
Сегодня напишу письмо Главному по ESPL в Европе Рональду из Голландии с просьбой дать ответ и комментарии по штатным и нештатным полкам.

муравей 09.11.2015 10:58

Re: ЕММА-Украина 2016. Вопросы/ответы.
 
Цитата:

Сообщение от Директор Луны (Сообщение 332763)
муравей,
K.O.S.,
Сегодня напишу письмо Главному по ESPL в Европе Рональду из Голландии с просьбой дать ответ и комментарии по штатным и нештатным полкам.

думаю это будет самый правильный вариант

K.O.S. 09.11.2015 11:12

Re: ЕММА-Украина 2016. Вопросы/ответы.
 
Цитата:

Сообщение от Директор Луны (Сообщение 332763)
муравей,
K.O.S.,
Сегодня напишу письмо Главному по ESPL в Европе Рональду из Голландии с просьбой дать ответ и комментарии по штатным и нештатным полкам.

и возможности опускания спинки сиденья для седанов и хетчебов.
для Седанов - это кровь из носа надо. Иначе ни один уважающий себя спортсмен не поедет в "багажные" классы, зуб даю. А как показывает практика - выше готовятся только профи со спонсорами и желанием.

Директор Луны 09.11.2015 11:27

Re: ЕММА-Украина 2016. Вопросы/ответы.
 
Вложений: 2
Цитата:

Сообщение от K.O.S. (Сообщение 332762)
Борису абсолютно по*ер на ваше мнение.

Ну как бы не совсем по*ер :D
Иначе не писал бы письмо.
Подождём ответ.

Привет мой друг :)
Есть вопрос.
В классе багажник в седанах и хэтчбеках задние сиденья складывать нельзя
И штатная полка багажнике хэтчбека должна быть на месте
Правильно ? или заднюю полку можно снимать?
Есть автомобиль в самой простой комплектации в котором нет полки багажника.
Как поступать в таком случае?
Хэтчбек в котором нет полки имеет преимущество перед седаном



Hello my friend :)
I have a question.
In the class of the trunk in the sedan and a hatchback rear seats can not be folded.
And the staff of the regiment hatchback trunk should be in place.
Correctly or not? or rear parcel shelf can be removed?
There is a car in the simplest configuration in which there is no shelf trunk.
What to do in such a case? Hatchback where there is no shelf has an advantage over the sedan?


Вложение 57652
Вложение 57653

neDinamovec 09.11.2015 11:39

Re: ЕММА-Украина 2016. Вопросы/ответы.
 
Вот это я понимаю... подняли вопрос, начали решать. А не забили болт...)) Спасибо)

DDMi 09.11.2015 11:40

Re: ЕММА-Украина 2016. Вопросы/ответы.
 
Цитата:

Сообщение от neDinamovec (Сообщение 332727)
возможно как-то можно упростить жизнь владельцам седанов со спинками...

В правилах написано:
"During the measurements the backseats can be down or up, this is the decision of the
competitor."
Гугл перевел так:
"Во время измерений задние сиденья могут быть вниз или вверх, это решение
конкурент."
Мой перевод:
"Во время замера задние сидения могут быть опущены или подняты на усмотрение участника"
Делаем вывод: спинки можно откидывать в момент замера:wall:
Сложности перевода или вольное трактование? Боря, этот пункт прописан в правилах ужасно и глупо. Нормальный адвокат на суде спокойно доказал бы право на откидывание спинки, а у нас прав тот, кто считает, что у него больше прав даже если он не прав.
Посмотрел русский перевод, там про "During the measurements the backseats can be down or up, this is the decision of the
competitor" ничего нет:out:

DDMi 09.11.2015 12:04

Re: ЕММА-Украина 2016. Вопросы/ответы.
 
По поводу задней полочки: нет прямого запрета на ее снятие.
Напротив, упоминание об оригинальности салона впереди стойки С подтверждает возможность снятия не только задней полки, а и всей обшивки багажника. Вот только пылюку-грязюку под обшивками оч трудно устранить:D Да и нормальной юзабилити салона снятие полочки никак не отражается;)
Раньше думал, что только дбдрэге куча двояких толкований, в ЕММА их тоже хватает:nasmeshka:

Директор Луны 09.11.2015 12:09

Re: ЕММА-Украина 2016. Вопросы/ответы.
 
Вложений: 1
Цитата:

Сообщение от DDMi (Сообщение 332770)
В правилах написано:

Не в Правилах а в Методичке, но суть не важно.
Причём перед твоей цитатой написана строчка прямо противоположная твоей выдержке

Цитата:

Сообщение от DDMi (Сообщение 332770)
Боря, этот пункт прописан в правилах ужасно и глупо.

Согласен. Поэтому подождём разъяснений Рональда.

Вложение 57654

Директор Луны 09.11.2015 12:41

Re: ЕММА-Украина 2016. Вопросы/ответы.
 
Цитата:

Сообщение от DDMi (Сообщение 332770)
Посмотрел русский перевод, там про "During the measurements the backseats can be down or up, this is the decision of the
competitor" ничего нет

Ты посмотрел Правила. Там действительно этого нет, как нет и в оригинальных евро Правилах.
Твоя выдержка - из Методички по ESPL. Её мы не переводили. Чувствуется, придётся переводить.

Lestatid 09.11.2015 13:13

Re: ЕММА-Украина 2016. Вопросы/ответы.
 
neDinamovec
муравей

Читаю Ваше нытьё... полку нельзя снимать... сиденьки нельзя складывать... и стыдно, даже противно! Ну и пофиг на правила, Вы ведь нормальные спортсмены... запилите рез!

5 лет я участвовал на большом седане... в котором багажник изолирован от салона: под полкой металлическая перегородка и сиденья не складываются (тоже металлическая перегородка). И ничего страшного... желания не отбило! А наоборот - азарт и интерес! Добиться максимума из того, что имею!

Цитата:

Сообщение от K.O.S. (Сообщение 332767)
для Седанов - это кровь из носа надо. Иначе ни один уважающий себя спортсмен не поедет в "багажные" классы, зуб даю.

Ой да ладно! С тобой не согласен! Костя, это грубое выражение! Ни один уважающий себя спортсмен не будет стоять в стороне и жалеть себя, а будет добиваться большего!

Цитата:

Сообщение от K.O.S. (Сообщение 332767)
А как показывает практика - выше готовятся только профи со спонсорами и желанием.

Правильно ты сказал - желание! Всё заключается в этом!

DDMi 09.11.2015 13:15

Re: ЕММА-Украина 2016. Вопросы/ответы.
 
Цитата:

Сообщение от Директор Луны (Сообщение 332776)
Ты посмотрел Правила. Там действительно этого нет, как нет и в оригинальных евро Правилах.
Твоя выдержка - из Методички по ESPL. Её мы не переводили. Чувствуется, придётся переводить.

Боря, я смотрел "rules" (в переводе "правила") на евросайте ЕММА. И цитата оттуда.

Добавлено через 5 минут
Цитата:

Сообщение от Директор Луны (Сообщение 332774)
Причём перед твоей цитатой написана строчка прямо противоположная твоей выдержке

Та строчка нормально прописана как коммент к картинке и касается проверки размещения оборудования, а вот для момента измерения прописана доп строчка, фактически разрешающая изменять положение сидения при замере.

Lestatid 09.11.2015 13:20

Re: ЕММА-Украина 2016. Вопросы/ответы.
 
Цитата:

Сообщение от DDMi (Сообщение 332773)
По поводу задней полочки: нет прямого запрета на ее снятие.
Напротив, упоминание об оригинальности салона впереди стойки С подтверждает возможность снятия не только задней полки, а и всей обшивки багажника. Вот только пылюку-грязюку под обшивками оч трудно устранить:D Да и нормальной юзабилити салона снятие полочки никак не отражается;)

В правилах '15 года есть такое.

neDinamovec
муравей

Прочтите правила и не подымайте бучу раньше времени.

8. Сабвуферы (включая их корпуса, порты и прочее) не должны выступать над верхней частью оригинальных задних сидений (подголовники не учитываются!). Кроме того, сабвуфер и части его корпуса должны располагаться в зоне оригинального багажника.
9. Задние сиденья должны быть закрыты и установлены в вертикальном положении (90 градусов или больше).Корпус сабвуфера может быть установлен до этого положения.
10. Салон автомобиля до задней стойки (стойка С) должен выглядеть как "оригинальный".

Директор Луны 09.11.2015 13:21

Re: ЕММА-Украина 2016. Вопросы/ответы.
 
Цитата:

Сообщение от DDMi (Сообщение 332780)
Боря, я смотрел "rules" (в переводе "правила") на евросайте ЕММА. И цитата оттуда.

Миша!
Ты читал Методичку по судейству ESPL >> ESPL Judging Manual 2015
А Правила это вот >> 2014 EMMA Rulebook final

Ладно, не в этом суть. Уже кое-что проясняется, до вечера разберёмся с "транками" ;)

neDinamovec 09.11.2015 13:24

Re: ЕММА-Украина 2016. Вопросы/ответы.
 
Цитата:

Сообщение от Lestatid (Сообщение 332779)
Добиться максимума из того, что имею!

Добился. 143. При открытом разница на 5 дб(!) - какой нафик азарт на разнице в 5 дб может быть?!

Цитата:

Сообщение от Lestatid (Сообщение 332782)
Прочтите правила и не подымайте бучу раньше времени.

Цитата:

Сообщение от Lestatid (Сообщение 332782)
9. Задние сиденья должны быть закрыты

Соль на рану без зелёнки.

Lestatid 09.11.2015 13:29

Re: ЕММА-Украина 2016. Вопросы/ответы.
 
Цитата:

Сообщение от neDinamovec (Сообщение 332784)
Добился. 143. При открытом разница на 5 дб(!) - какой нафик азарт на разнице в 5 дб может быть?!

У тебя с открытыми 148!?

10. Салон автомобиля до задней стойки (стойка С) должен выглядеть как "оригинальный".

Сними полку. Поиграйся расположением.

Директор Луны 09.11.2015 13:31

Re: ЕММА-Украина 2016. Вопросы/ответы.
 
Цитата:

Сообщение от DDMi (Сообщение 332780)
Та строчка нормально прописана как коммент к картинке и касается проверки размещения оборудования, а вот для момента измерения прописана доп строчка, фактически разрешающая изменять положение сидения при замере.

Миша, ну давай пока не будем горячиться, а подождём ответа Рональда.
Да, я тоже понимаю, что трактовать в Методичке можно именно так как ты написал - спинка закрыта при проверке размещения оборудования, на замерах можно откидывать спинку.
Но ... именно в Правилах об этом ни слова, а именно ...

9. The rear seats must be locked and fixed in upright position (90 degrees or more).


Короче ... разбираемся.

DDMi 09.11.2015 13:31

Re: ЕММА-Украина 2016. Вопросы/ответы.
 
Еще одна мулька:
Зачем указывать расположение короба ниже верха спинок и при этом требовать заднюю полку? Что поместится под заднюю полку всегда будет ниже верха спинок. Эта логическая цепочка также подтверждает возможность снятия задней полки., например, если полка просто не становится на место из-за короба, который ниже верха сидений.

муравей 09.11.2015 13:34

Re: ЕММА-Украина 2016. Вопросы/ответы.
 
Цитата:

Сообщение от Директор Луны (Сообщение 332768)
Ну как бы не совсем по*ер :D
Иначе не писал бы письмо.
Подождём ответ.

Привет мой друг :)
Есть вопрос.
В классе багажник в седанах и хэтчбеках задние сиденья складывать нельзя
И штатная полка багажнике хэтчбека должна быть на месте
Правильно ? или заднюю полку можно снимать?
Есть автомобиль в самой простой комплектации в котором нет полки багажника.
Как поступать в таком случае?
Хэтчбек в котором нет полки имеет преимущество перед седаном



Hello my friend :)
I have a question.
In the class of the trunk in the sedan and a hatchback rear seats can not be folded.
And the staff of the regiment hatchback trunk should be in place.
Correctly or not? or rear parcel shelf can be removed?
There is a car in the simplest configuration in which there is no shelf trunk.
What to do in such a case? Hatchback where there is no shelf has an advantage over the sedan?


Вложение 57652
Вложение 57653

все бы ничего, но фото взято с бестовской комплектации, там даже карты дверей пластиковые!

я задал вопрос офф диллерам, пусть подтвердят мои слова
http://www.uzauto.com.ua/consult.php?q=16679#ask
http://uzdaewoo.kiev.ua/matiz-price.html

DDMi 09.11.2015 13:38

Re: ЕММА-Украина 2016. Вопросы/ответы.
 
Цитата:

Сообщение от Директор Луны (Сообщение 332788)
Миша, ну давай пока не будем горячиться, а подождём ответа Рональда.
Но ... именно в Правилах об этом ни слова, а именно ...
Короче ... разбираемся.

Я не горячяюсь:)
Помогаю разбираться:)
В правилах много о чем ни слова:)

Добавлено через 5 минут
Боря, еще одна хрень: как мерять толщину вибры 5мм под обшивкой?:notknow:
К примеру, ДБДРЭГ раньше ограничивал 4мм, но потом из-за сложности контроля на это забил: делайте что хотите под обшивкой, если не нарушена ее оригинальность:shock:

Директор Луны 09.11.2015 14:47

Re: ЕММА-Украина 2016. Вопросы/ответы.
 
Вложений: 2
Короче говоря, не буду утомлять всей перепиской.
Если вкратце и по сути то ответы и комментарии Рональда ...

"Если формально следовать букве Правил ...

The rear seats must be locked and fixed in upright position (90 degrees or more)

...то вы делали измерения правильно. Спасибо за внимательность, мы обязательно допишем это не только в методичке но и в Правилах, что это только для проверки расположения оборудования"

"Касательно методички и непосредственно замеров ...

The backseats must be in upright position, only from factory original is allowed.

... эта фраза относится только к моменту проверки на соответствие классу Trank - спинка в защёлкнутом поднятом заводском положении, сабвуфер должен размещаться в багажнике согласно Правил.

Эта фраза ...

During the measurements the backseats can be down or up, this is the decision of the
competitor.


... касается непосредственно замеров. Спинка заднего сиденья может быть опущена или поднята на усмотрение самого участника.

Удачи и хороших результатов вашим спортсменам!
пс. Когда ты уже привезёшь от Украины машины на Еврофинал в ESPL?;)"

Короче, подводим итоги:
- в Любитель багажник (седан или хэтчбек) на замерах спинку можно опускать, полку можно убирать.
Так что ... пилите резы :yes3:


Вложение 57661
Вложение 57662

Директор Луны 09.11.2015 14:48

Re: ЕММА-Украина 2016. Вопросы/ответы.
 
Цитата:

Сообщение от DDMi (Сообщение 332791)
как мерять толщину вибры 5мм под обшивкой?

Никак. Забили уже давно на это, потому что ... никак не померяешь.

neDinamovec 09.11.2015 15:41

Re: ЕММА-Украина 2016. Вопросы/ответы.
 
Цитата:

Сообщение от Lestatid (Сообщение 332785)
Сними полку. Поиграйся расположением.

Болгаркой?!))))) Это несущая часть кузова))
Цитата:

Сообщение от Директор Луны (Сообщение 332796)
Короче, подводим итоги:
- в Любитель багажник (седан или хэтчбек) на замерах спинку можно опускать, полку можно убирать.
Так что ... пилите резы

Пошел открывать шампанское...

DDMi 09.11.2015 16:23

Re: ЕММА-Украина 2016. Вопросы/ответы.
 
Цитата:

Сообщение от Директор Луны (Сообщение 332796)

Короче, подводим итоги:
- в Любитель багажник (седан или хэтчбек) на замерах спинку можно опускать, полку можно убирать.
Так что ... пилите резы :yes3:

Приятно общаться с умными людьми:yo-ho-ho:

K.O.S. 09.11.2015 16:31

Re: ЕММА-Украина 2016. Вопросы/ответы.
 
дааа, теперь можно спать спокойно)

Директор Луны 10.11.2015 12:15

Re: ЕММА-Украина 2016. Вопросы/ответы.
 
Цитата:

Сообщение от Директор Луны (Сообщение 332719)
S - Class (skilled)(Любитель)
OEM
До 4000 € включительно
Без ограничений
Multi Media 2.1

Условия соответствия классу:
- не для спонсорских машин
- не для профессионалов и судей
- запрещены модификации активного оборудования

Вот ещё один странный и непонятный лично для меня момент :vinovat:
Получается если ты имеешь к караудио отношение или являешься судьёй то 2.1 (это ММ стерео) для тебя закрыт и надо городить 5.1 со всеми вытекающими?
Странная логика у буржуинов ...
Приведёт к сокращению количества участников в ММ 2.1
Хотя, для Украины это возможно и не актуально - не популярны у нас "мультики" :shock:

Директор Луны 08.12.2015 12:03

Re: ЕММА-Украина 2016. Вопросы/ответы.
 
Вложений: 1
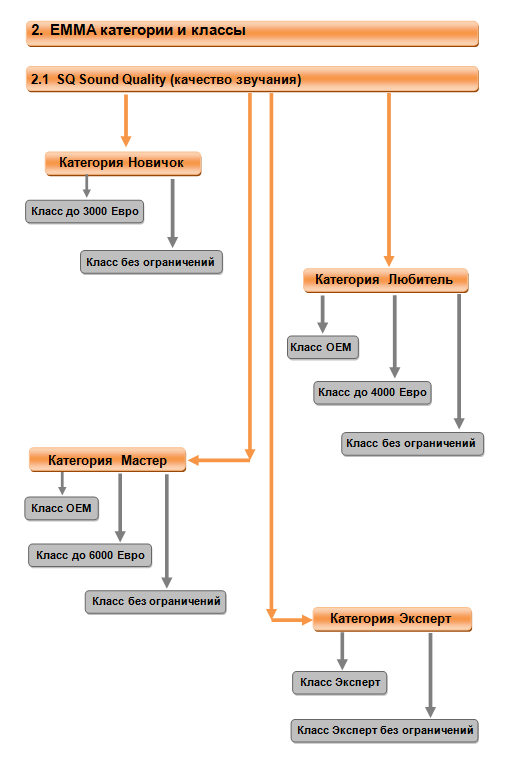
Получили новые Правила на сезон 2016-2017, похоже окончательные.
По классам ...

SQ

E - Class (Entry)(Новичок)
До 3000 € включительно
Новичок без ограничений

S - Class (skilled)(Любитель)
OEM
До 4000 € включительно
Любитель без ограничений

M - Class (Master)(Мастер)
OEM
До 6000 € включительно
Мастер без ограничений

X - Class (Expert)(Эксперт)
Эксперт (15 бонусов)
Эксперт без ограничений (100 бонусов)


Мультимедия

S - Class (skilled)(Любитель)
Multi Media 2.1

M - Class (Master)(Мастер)
Multi-Media Master 5.1

X - Class (Expert)(Эксперт)
Эксперт без ограничений (15 бонусов)


Вложение 58526

Nos music 17.12.2015 23:32

Re: ЕММА-Украина 2016. Вопросы/ответы.
 
Печатная версия правил есть?

Директор Луны 18.12.2015 00:52

Re: ЕММА-Украина 2016. Вопросы/ответы.
 
Цитата:

Сообщение от Nos music (Сообщение 334465)
Печатная версия правил есть?

Нет

Nos music 18.12.2015 09:01

Re: ЕММА-Украина 2016. Вопросы/ответы.
 
Цитата:

Сообщение от Директор Луны (Сообщение 334466)
Нет

Где можно найти полную версию правил соответствующих нормативам 2016.

Директор Луны 18.12.2015 11:04

Re: ЕММА-Украина 2016. Вопросы/ответы.
 
Цитата:

Сообщение от Nos music (Сообщение 334468)
Где можно найти полную версию правил соответствующих нормативам 2016.

Пока нигде.
Занимаемся переводом. Надеюсь в середине января опубликуем.
На след. неделе англоязычная версия должна появится на оф. евро сайте
пс. А что конкретно тебя интересует?

Директор Луны 19.12.2015 17:12

Re: ЕММА-Украина 2016. Вопросы/ответы.
 
Вложений: 2
Цитата:

Сообщение от gn0m (Сообщение 334525)
Дождемся рус. яз.

Занимаемся. Но там столько вопросов, что ..... больше чем ответов.

Цитата:

Сообщение от gn0m (Сообщение 334525)
Думаю, каждый хочет знать, кто в какой класс попадет..

На самом деле классов не очень то и много, и ... пока нихрена с ними непонятно

E - Class (Entry)(Новичок)
S - Class (skilled)(Любитель)
X - Class (Expert)(Эксперт)


Вложение 58807
Вложение 58808


Цитата:

Сообщение от Nos music (Сообщение 334523)
Тогда дождемся на английском.

Что интересует? - да надо понять более точно в какой класс я попадаю.

Я тебе могу сразу сказать ...
- если с инсталлом то только Эксперт
- если без инсталла то Экстрим (неофициальный класс, который возможно будет открыт в Украине)

K.O.S. 19.12.2015 17:37

Re: ЕММА-Украина 2016. Вопросы/ответы.
 
А там хоть нету такого что, если в прошлом году был чемпионом в любителях, то больше в любители нельзя?

Директор Луны 19.12.2015 18:02

Re: ЕММА-Украина 2016. Вопросы/ответы.
 
Цитата:

Сообщение от K.O.S. (Сообщение 334527)
А там хоть нету такого что, если в прошлом году был чемпионом в любителях, то больше в любители нельзя?

Вроде нет.
Я же говорю - там вопросов больше чем ответов :wall:
Не готов пока тебе ответить.
Задаём вопросы Рональду, разбираемся ...

Nos music 19.12.2015 22:36

Re: ЕММА-Украина 2016. Вопросы/ответы.
 
Цитата:

Сообщение от Директор Луны (Сообщение 334526)
Я тебе могу сразу сказать ...
- если с инсталлом то только Эксперт
- если без инсталла то Экстрим (неофициальный класс, который возможно будет открыт в Украине)

За Жигу я и не спрашивал.
Я готовлю другую машину )))

Директор Луны 19.12.2015 22:42

Re: ЕММА-Украина 2016. Вопросы/ответы.
 
Цитата:

Сообщение от Nos music (Сообщение 334537)
За Жигу я и не спрашивал.
Я готовлю другую машину )))

Так не в машине дело ;)
Ты рез готовь , а класс найдётся :yes3:

Nos music 20.12.2015 00:03

Re: ЕММА-Украина 2016. Вопросы/ответы.
 
Цитата:

Сообщение от Директор Луны (Сообщение 334538)
Так не в машине дело ;)
Ты рез готовь , а класс найдётся :yes3:

Причём тут рез???
У меня машина на SQ

Директор Луны 20.12.2015 12:13

Re: ЕММА-Украина 2016. Вопросы/ответы.
 
Вложений: 1
Цитата:

Сообщение от Nos music (Сообщение 334541)
У меня машина на SQ

Глазам своим не верю.
Куда катится мир ??? :shock:

Ну с SQ более-менее понятно ...
Вот классы
http://autozvuk.org/forum2/showpost....1&postcount=43

Вот про соответствие
http://autozvuk.org/forum2/showpost....19&postcount=1

Вот что судится по инсталлу

Вложение 58810




Остальное - в процессе перевода

KYRON 20.12.2015 16:20

Re: ЕММА-Украина 2016. Вопросы/ответы.
 
То есть Любитель без огр и Мастер без огр. это одно и то же ....,если нету определения четко спонсорской машины и профФессионала....?:)

Директор Луны 20.12.2015 16:42

Re: ЕММА-Украина 2016. Вопросы/ответы.
 
Цитата:

Сообщение от KYRON (Сообщение 334552)
То есть Любитель без огр и Мастер без огр. это одно и то же ....,если нету определения четко спонсорской машины и профФессионала....?:)

Владимир, а какое нужно чёткое определение? :nasmeshka:
Про Любителей чётко написано ...

Restrictions:
 No sponsored vehicles
 No judges and professionals
 No modified or self-build components
 No restrictions of modifications to the Installation except in OEM class


Условия соответствия классу:
- не для спонсорских машин
- не для профессионалов и судей
- запрещены модификации активного оборудования
- без ограничений в установке оборудования (за исключением ОЕМ)


Поверь, мы сможем определить кто Профи и кто Спонсорские :yes3:
пс. Ты метишь в Любители?
Ну ... Правила 2016 не запрещают, если ты не Профи, не "Спонсорский", не Судья и не "твикнутый" ;)

А мы тут все уже было подумали, что тебе ... интересно с Сильными Соперниками "пободаться" :yes3:

KYRON 20.12.2015 17:08

Re: ЕММА-Украина 2016. Вопросы/ответы.
 
Цитата:

Сообщение от Директор Луны (Сообщение 334553)
Владимир, а какое нужно чёткое определение? :nasmeshka:
Про Любителей чётко написано ...

Restrictions:
 No sponsored vehicles
 No judges and professionals
 No modified or self-build components
 No restrictions of modifications to the Installation except in OEM class


Условия соответствия классу:
- не для спонсорских машин
- не для профессионалов и судей
- запрещены модификации активного оборудования
- без ограничений в установке оборудования (за исключением ОЕМ)


Поверь, мы сможем определить кто Профи и кто Спонсорские :yes3:
пс. Ты метишь в Любители?
Ну ... Правила 2016 не запрещают, если ты не Профи, не "Спонсорский", не Судья и не "твикнутый" ;)

А мы тут все уже было подумали, что тебе ... интересно с Сильными Соперниками "пободаться" :yes3:

:yes3: Мне интересно с любыми...-лишь бы они были...:):friends: В любителях могут быть еще сильнее мастеров....-теперь уже нету ограничений...:vo:;)

Директор Луны 20.12.2015 17:18

Re: ЕММА-Украина 2016. Вопросы/ответы.
 
Цитата:

Сообщение от KYRON (Сообщение 334556)
В любителях могут быть еще сильнее мастеров....-теперь уже нету ограничений...

С чего ты решил, что в Любителях теперь нет ограничений?
Читай выше и внимательнее ;)
пс. А что за показатель "сильнее"?
Сильнее кого и чего? ;)

Володимир 20.12.2015 21:30

Re: ЕММА-Украина 2016. Вопросы/ответы.
 
Ну я піду в любителі... но будь в мене статус і джуба - то би повстидався іти в любителі :nasmeshka:

Директор Луны 24.12.2015 21:08

Re: ЕММА-Украина 2016. Вопросы/ответы.
 
Вложений: 2
Скоро ...
Предварительный анонс Правил 2016.
пс. Кстати, в оригинале такой диаграммы по категориям/классам нет - это наше ноухау для большего понимания классификации.


Вложение 58985


Вложение 58986

Nos music 24.12.2015 22:33

Re: ЕММА-Украина 2016. Вопросы/ответы.
 
Цитата:

Сообщение от Директор Луны (Сообщение 334553)
Поверь, мы сможем определить кто Профи

А как определяете профи или нет?

Директор Луны 24.12.2015 22:49

Re: ЕММА-Украина 2016. Вопросы/ответы.
 
Цитата:

Сообщение от Nos music (Сообщение 334764)
А как определяете профи или нет?

Не торопись, далi буде ;)
пс. А ты про кого ? ;)

Nos music 24.12.2015 23:17

Re: ЕММА-Украина 2016. Вопросы/ответы.
 
Цитата:

Сообщение от Директор Луны (Сообщение 334765)
пс. А ты про кого ?

Я планирую строить систему своей жене, ну покрайне мере буду вязать проводку, шумку и подиумы она сама умеет делать.
Дак вот вопрос - это будет считатся как инсталляция от профи или нет?
Представлять машину будет она.

Директор Луны 25.12.2015 00:11

Re: ЕММА-Украина 2016. Вопросы/ответы.
 
Цитата:

Сообщение от Nos music (Сообщение 334767)
Дак вот вопрос - это будет считатся как инсталляция от профи или нет?

Ты можешь "не гнать лошадей поперед батька" и задавать вопросы по сути? :wall:
Какая категория, какой класс ... ? :shock:

Директор Луны 25.12.2015 00:14

Re: ЕММА-Украина 2016. Вопросы/ответы.
 
Вложений: 1
Анонс для "артиллеристов" ...
Жёстко, чувствую, парни будет в след. году ... ох как жёстко в плане конкуренции :vo:


Вложение 58987

Nos music 25.12.2015 10:01

Re: ЕММА-Украина 2016. Вопросы/ответы.
 
Цитата:

Сообщение от Директор Луны (Сообщение 334769)
Какая категория, какой класс ... ?

Фронт три компонента + саб.
В новачки явно не попадаем, походу любитель без ограничений. В 3К врядли влезу. Не знаю как Вы считаете старую оборудку.

Директор Луны 25.12.2015 10:09

Re: ЕММА-Украина 2016. Вопросы/ответы.
 
Цитата:

Сообщение от Nos music (Сообщение 334777)
Фронт три компонента + саб.
В новачки явно не попадаем,

Сегодня постараюсь выложить про соответствие классам.
Цитата:

Сообщение от Nos music (Сообщение 334777)
походу любитель без ограничений. В 3К врядли влезу.

В Любителях не 3 а 4К
Цитата:

Сообщение от Nos music (Сообщение 334777)
Не знаю как Вы считаете старую оборудку

По ценам новой

Nos music 25.12.2015 12:14

Re: ЕММА-Украина 2016. Вопросы/ответы.
 
Цитата:

Сообщение от Директор Луны (Сообщение 334778)
По ценам новой

Усилкам по 20лет, как на них цены узнать???

omel 25.12.2015 12:18

Re: ЕММА-Украина 2016. Вопросы/ответы.
 
Цитата:

Сообщение от Nos music (Сообщение 334787)
Усилкам по 20лет, как на них цены узнать???

http://www.emmanet.com/value/?cmd=SGR&region=2

Директор Луны 25.12.2015 12:18

Re: ЕММА-Украина 2016. Вопросы/ответы.
 
Цитата:

Сообщение от Nos music (Сообщение 334787)
Усилкам по 20лет, как на них цены узнать???

При регистрации укажешь модель - офис тебе озвучит ценник.

gn0m 25.12.2015 12:33

Re: ЕММА-Украина 2016. Вопросы/ответы.
 
Цитата:

Сообщение от Директор Луны (Сообщение 334770)
Анонс для "артиллеристов" ...
Жёстко, чувствую, парни будет в след. году ... ох как жёстко в плане конкуренции :vo:


Вложение 58987

:shock:

дайте почитать правила))))! :mail1:

Уж ОЧЕНЬ хочется знать все тонкости!!!

Директор Луны 25.12.2015 12:37

Re: ЕММА-Украина 2016. Вопросы/ответы.
 
Цитата:

Сообщение от gn0m (Сообщение 334790)
дайте почитать правила))))!

Уж ОЧЕНЬ хочется знать все тонкости!!!

Переводим, наберитесь все терпения ;)

xemul 25.12.2015 12:54

Re: ЕММА-Украина 2016. Вопросы/ответы.
 
Боря мои респекты ждем продолжение.

vvv 25.12.2015 16:23

Re: ЕММА-Украина 2016. Вопросы/ответы.
 
о, я тоже в любители попадаю.

p.s. и да, Боря, я тебя умоляю, не надо про "сильные" машины

DDMi 25.12.2015 16:47

Re: ЕММА-Украина 2016. Вопросы/ответы.
 
Новичек Багажник 1 Вуфер - это интересно, решили возродить 1х10" или опять для галочки, - написали и забИли :)))

Директор Луны 25.12.2015 17:02

Re: ЕММА-Украина 2016. Вопросы/ответы.
 
Цитата:

Сообщение от DDMi (Сообщение 334806)
Новичек Багажник 1 Вуфер - это интересно, решили возродить 1х10" или опять для галочки, - написали и забИли :)))

Миша, ну почему забИли?
Раз написали - значит откроем класс. Лишь бы ты там сам с собой не был ;)

vvv 25.12.2015 17:03

Re: ЕММА-Украина 2016. Вопросы/ответы.
 
Боря, кстати, почему ты переводишь "skilled" как "любитель"?

neDinamovec 25.12.2015 17:05

Re: ЕММА-Украина 2016. Вопросы/ответы.
 
Цитата:

Сообщение от Директор Луны (Сообщение 334807)
там сам с собой не был

Не будет...

Директор Луны 25.12.2015 17:29

Re: ЕММА-Украина 2016. Вопросы/ответы.
 
Цитата:

Сообщение от vvv (Сообщение 334808)
Боря, кстати, почему ты переводишь "skilled" как "любитель"?

Вадик, потому что так привычнее и не режет слух как "опытный".
Дождёмся перевода правил? ;)
Там прекрасно будет видно, что "опытный" - это всего лишь " опытный Новичок ", так что ... Любитель

vvv 25.12.2015 17:41

Re: ЕММА-Украина 2016. Вопросы/ответы.
 
Цитата:

Сообщение от Директор Луны (Сообщение 334811)
Вадик, потому что так привычнее и не режет слух как "опытный".
Дождёмся перевода правил? ;)
Там прекрасно будет видно, что "опытный" - это всего лишь " опытный Новичок ", так что ... Любитель

"любитель" это принижение опыта участников этого класса, а они именно опытные.
я понимаю, что так повелось, но это порочная практика.
а порочные практики принято разрушать, если у разрушающих, конечно же есть яйца.

p.s. а перевода правил я жду с нетерпением, как и каждый год. там обычно столько ржачного.

Директор Луны 25.12.2015 18:32

Re: ЕММА-Украина 2016. Вопросы/ответы.
 
Тему от мусора почистил.
И впредь - не засоряйте !

Nos music 25.12.2015 19:06

Re: ЕММА-Украина 2016. Вопросы/ответы.
 
Цитата:

Сообщение от omel (Сообщение 334788)

Спасибо за подсказку, но моих усилков тут нет (((
Серия Audison VR не полная!

DDMi 27.12.2015 23:06

Re: ЕММА-Украина 2016. Вопросы/ответы.
 
Цитата:

Сообщение от Директор Луны (Сообщение 334770)
Анонс для "артиллеристов" ...
Жёстко, чувствую, парни будет в след. году ... ох как жёстко в плане конкуренции :vo:


Вложение 58987

По моим данным минимум 4 СПЛщика в 2016-м пройдут Рубикон 160дб.
Ясно, что это не багажные машинки, так что в ЕСПЛ им точно будет тесно:D

Директор Луны 28.12.2015 10:05

Re: ЕММА-Украина 2016. Вопросы/ответы.
 
Цитата:

Сообщение от DDMi (Сообщение 334912)
это не багажные машинки, так что в ЕСПЛ им точно будет тесно

Ну если не багажные, то выбор у них не слишком большой - Любитель или Эксперт. Тем более будет интересно :vo:

муравей 28.12.2015 10:36

Re: ЕММА-Украина 2016. Вопросы/ответы.
 
Я чето не догнал. категория новичек багажник 1 - я так понимаю это и 15" может быть и 8" может быть?????? главное чтоб один динамик????

Директор Луны 28.12.2015 10:45

Re: ЕММА-Украина 2016. Вопросы/ответы.
 
Вложений: 1
Цитата:

Сообщение от муравей (Сообщение 334923)
Я чето не догнал. категория новичек багажник 1 - я так понимаю это и 15" может быть и 8" может быть?????? главное чтоб один динамик????

Нет, неправильно понимаешь.
В классификации 1/2/3 и так далее вуферов ничего не меняется по сравнению с Правилами 2014/2015.
Соответственно, Новичок Багажник 1 - это саб размером до 10" включительно.


Вложение 59019

gn0m 28.12.2015 14:03

Re: ЕММА-Украина 2016. Вопросы/ответы.
 
Цитата:

Сообщение от DDMi (Сообщение 334912)
По моим данным минимум 4 СПЛщика в 2016-м пройдут Рубикон 160дб.
Ясно, что это не багажные машинки, так что в ЕСПЛ им точно будет тесно:D

а может и больше :meowth: :+1:

Директор Луны 28.12.2015 16:29

Re: ЕММА-Украина 2016. Вопросы/ответы.
 
Цитата:

Сообщение от DDMi (Сообщение 334912)
По моим данным минимум 4 СПЛщика в 2016-м пройдут Рубикон 160дб.

Цитата:

Сообщение от gn0m (Сообщение 334938)
а может и больше

На музыкальном треке? :shock:
Берут меня сомнения :oh:

DDMi 28.12.2015 22:06

Re: ЕММА-Украина 2016. Вопросы/ответы.
 
Цитата:

Сообщение от Директор Луны (Сообщение 334944)
На музыкальном треке? :shock:
Берут меня сомнения :oh:

Возможно, не все будут в ЕСПЛ, но на музыке при закрытых дверях или на синусе 160+ ждем:D

gn0m 29.12.2015 09:13

Re: ЕММА-Украина 2016. Вопросы/ответы.
 
Цитата:

Сообщение от Директор Луны (Сообщение 334944)
На музыкальном треке? :shock:
Берут меня сомнения :oh:

какой максимальный результат на ЕММА-треке? Кто этот чемпион? :)

K.O.S. 29.12.2015 09:37

Re: ЕММА-Украина 2016. Вопросы/ответы.
 
Цитата:

Сообщение от gn0m (Сообщение 334974)
какой максимальный результат на ЕММА-треке? Кто этот чемпион?

Миша, ты про украинцев? у Шахова максимальный. 156+ кажется.

DDMi 29.12.2015 09:52

Re: ЕММА-Украина 2016. Вопросы/ответы.
 
Цитата:

Сообщение от K.O.S. (Сообщение 334975)
Миша, ты про украинцев? у Шахова максимальный. 156+ кажется.

Костя, 160+ у ЄСПЛ в цьому році буде на 2 автівках точно:krutoy:
Чи буде серед них Алтімайт - побачимо:nasmeshka:

Директор Луны 29.12.2015 10:02

Re: ЕММА-Украина 2016. Вопросы/ответы.
 
Цитата:

Сообщение от DDMi (Сообщение 334977)
160+ у ЄСПЛ в цьому році буде на 2 автівках точно

Дождёмся нового диска и новых треков на нём.
Может там и давить не на чем будет то ???

Nos music 29.12.2015 19:29

Re: ЕММА-Украина 2016. Вопросы/ответы.
 
Цитата:

Сообщение от K.O.S. (Сообщение 334975)
у Шахова максимальный. 156+ кажется.

:nasmeshka: В "Тере" ты имел ввиду, динамики прикрутить любой баран сможет :nasmeshka:

Добавлено через 1 минуту
Цитата:

Сообщение от DDMi (Сообщение 334977)
160+ у ЄСПЛ в цьому році буде на 2 автівках точно

Круто!
Удачной пристрелки!

Добавлено через 1 минуту
Цитата:

Сообщение от Директор Луны (Сообщение 334979)
Дождёмся нового диска и новых треков на нём.
Может там и давить не на чем будет то ???

Я думаю трек с высокой настройкой всегда найдётся )))

gn0m 30.12.2015 09:59

Re: ЕММА-Украина 2016. Вопросы/ответы.
 
Цитата:

Сообщение от K.O.S. (Сообщение 334975)
Миша, ты про украинцев? у Шахова максимальный. 156+ кажется.

да, спасибо!

Директор Луны 05.01.2016 13:01

Re: ЕММА-Украина 2016. Вопросы/ответы.
 
Вложений: 4
Очередная, надеюсь, крайняя версия классификации в Сезоне-2016 :oh:

В чём основные отличия от предыдущей версии?

SQ
1. В категории Мастер денежный класс теперь до 5000 евро, а не до 6000 как было раньше.
2. По соответствию классам Новичок, Любитель и денежным классам ...
В предыдущей версии было
No modified or self-build components

что дословно переводилось как
запрещено модифицированное и самостоятельно изготовленное
оборудование


Трактовать можно было как угодно, в том числе и как запрещены самостоятельно изготовленные пассивные кроссоверы и прочее.

Мы долго добивались разъяснений, наконец-то к нам прислушались и изменили формулировку.
Теперь так
No modified or self-build active components

что дословно
запрещено модифицированное и самостоятельно изготовленное
активное оборудование


Теперь всё ясно и прозрачно :vo:


Вложение 59136




ММ
1. Тоже долго мы спорили, добились :yes3:
В Любитель 2.1 (стерео) было
• No sponsored vehicles

• No judges and professionals

То есть не для спонсорских машин, не для профи и судей

Теперь этого нет, в 2.1 можно выступать всем.

2. По-прежнему остаётся условие
запрещено модифицированное и самостоятельно изготовленное
активное оборудование

3. В ММ Эксперт бонусных баллов теперь 100.
Опять "борьба за рюшечки" :wall:
Мы, кстати, были против и настаивили как и раньше на 30-ти.


Вложение 59137




ESPL
Вообще всё с ног на голову ...
Предварительно пока так ...
Теперь есть только Новички и Эксперты.
Новичок R - типа для кузовов универсал и прочих "пирожков".
Оборудование в багажнике, коробок может быть хоть под потолок
Новичок W - для любых машин, всё тоже самое, что и R, только короб может быть от стойки В и дальше в сторону багажника.


Вложение 59138



По Рэйсингу и тюнингу всё более-менее понятно на данный момент.


Вложение 59139

Nos music 05.01.2016 13:15

Re: ЕММА-Украина 2016. Вопросы/ответы.
 
Цитата:

Сообщение от Директор Луны (Сообщение 335237)
Новичок R - типа для кузовов универсал и прочих "пирожков".
Оборудование в багажнике, коробок может быть хоть под потолок
Новичок W - для любых машин, всё тоже самое, что и R, только короб может быть от стойки В и дальше в сторону багажника.

Интересно, можно более конкретно.
У меня седан, у меня от средних стоек, я что попадаю в W ( без ограничений ) или всё же в Эксперты?
Эксперты все будут в одном котле?

Директор Луны 05.01.2016 13:32

Re: ЕММА-Украина 2016. Вопросы/ответы.
 
Цитата:

Сообщение от Nos music (Сообщение 335238)
Интересно, можно более конкретно.
У меня седан, у меня от средних стоек, я что попадаю в W ( без ограничений ) или всё же в Эксперты?
Эксперты все будут в одном котле?

Для W-класса ...
The car must be approximate to the “original” from B-pillar to the front and should look original.

Автомобиль должен быть приближенным к "оригиналу" от стойки В к передней части и должен выглядеть оригинально.

Я думаю в твоём случае это всё-таки категория Эксперт.
пс. Эксперты да, один класс, все в одной "братской могиле" :yes3:

Nos music 05.01.2016 13:40

Re: ЕММА-Украина 2016. Вопросы/ответы.
 
Цитата:

Сообщение от Директор Луны (Сообщение 335240)
пс. Эксперты да, один класс, все в одной "братской могиле"

В таком случае все уже и так понимают кто на какое место притендует )))

Директор Луны 05.01.2016 13:43

Re: ЕММА-Украина 2016. Вопросы/ответы.
 
Цитата:

Сообщение от Nos music (Сообщение 335241)
В таком случае все уже и так понимают кто на какое место притендует )))

И на какое претендуешь ты и в каком классе? ;)

Nos music 05.01.2016 13:46

Re: ЕММА-Украина 2016. Вопросы/ответы.
 
Цитата:

Сообщение от Директор Луны (Сообщение 335242)
И на какое претендуешь ты и в каком классе?

Конечно на первое как всегда ))))

Директор Луны 05.01.2016 13:50

Re: ЕММА-Украина 2016. Вопросы/ответы.
 
Цитата:

Сообщение от Nos music (Сообщение 335244)
Конечно на первое как всегда ))))

Так Дядя Миша там говорил про какие-то 3 минимум машины, которые за 160 "планируют" уходить ;)
Да Терру ты уже что, списал в утиль? :nasmeshka:

Nos music 05.01.2016 14:04

Re: ЕММА-Украина 2016. Вопросы/ответы.
 
Цитата:

Сообщение от Директор Луны (Сообщение 335245)
Так Дядя Миша там говорил про какие-то 3 минимум машины, которые за 160 "планируют" уходить ;)
Да Терру ты уже что, списал в утиль? :nasmeshka:

А что Терра это предел?
Там рез не выростет больше чем на 1.5 - 2 дб, сады на грани!

То есть планка 164, такие цифры в следующем году точно будут, и не обязательно в моей машине ))

Директор Луны 05.01.2016 14:09

Re: ЕММА-Украина 2016. Вопросы/ответы.
 
Цитата:

Сообщение от Nos music (Сообщение 335246)
То есть планка 164, такие цифры в следующем году точно будут, и не обязательно в моей машине ))

164 на муз. треке?
Берут меня сомнения..... хотя - поживём-увидим :yes3:

Nos music 05.01.2016 14:28

Re: ЕММА-Украина 2016. Вопросы/ответы.
 
Цитата:

Сообщение от Директор Луны (Сообщение 335247)
164 на муз. треке?

164 на музыке и в терре никогда не было, а сейчас тем более не будет.

Директор Луны 05.01.2016 14:37

Re: ЕММА-Украина 2016. Вопросы/ответы.
 
Цитата:

Сообщение от Nos music (Сообщение 335251)
164 на музыке и в терре никогда не было, а сейчас тем более не будет.

Так мы тут разговариваем про оф. Классы ЕММА, которые на музыке ;)
А все эти 164 на синусе - это бонусная внезачётная программа :)

neDinamovec 05.01.2016 14:46

Re: ЕММА-Украина 2016. Вопросы/ответы.
 
Цитата:

Сообщение от Директор Луны (Сообщение 335237)
Новичок R - типа для кузовов универсал и прочих "пирожков".

Да, в кучку их к хетчам и лифтбекам!))))
Ну когда там уже правила будут..........

муравей 05.01.2016 15:09

Re: ЕММА-Украина 2016. Вопросы/ответы.
 
Дядя Боря, вы у них когда будите еще что-то уточнять, спросите что они там курят, уж больно оно по ходу прущее, такого намутили уже......:nasmeshka:

DDMi 05.01.2016 15:17

Re: ЕММА-Украина 2016. Вопросы/ответы.
 
Цитата:

Сообщение от Директор Луны (Сообщение 335237)

ESPL
Вообще всё с ног на голову ...
Предварительно пока так ...
Теперь есть только Новички и Эксперты.
Новичок R - типа для кузовов универсал и прочих "пирожков".
Оборудование в багажнике, коробок может быть хоть под потолок
Новичок W - для любых машин, всё тоже самое, что и R, только короб может быть от стойки В и дальше в сторону багажника.
Вложение 59138

Все понятно, разумно и доступно: W - wall, стенка: оборудование за передними сидениями ; R - rear, сзади: все оборудование за задними сидениями. Новые правила, а потому все новички :D:D:D
Эксперты - это те, кто не умеет делать результат без бетона:D:D:D

Директор Луны 05.01.2016 15:47

Re: ЕММА-Украина 2016. Вопросы/ответы.
 
Цитата:

Сообщение от neDinamovec (Сообщение 335254)
Да, в кучку их к хетчам и лифтбекам!))))

Не торопи события.
В Багажниках ничего не поменялось - короб (включая порты) не выше спинки сидений (без подголовников).
Если выше - то класс W.
Поэтому у каждого есть выбор какой коробас пилить.

Цитата:

Сообщение от neDinamovec (Сообщение 335254)
Ну когда там уже правила будут.........

Как всё уточним и переведём - так и будут.

Цитата:

Сообщение от муравей (Сообщение 335256)
Дядя Боря, вы у них когда будите еще что-то уточнять, спросите что они там курят, уж больно оно по ходу прущее, такого намутили уже.....

Ты даже не знаешь как ты близок к истине ;)
Главный по ЕСПЛ в Европе (он же Босс ЕММА - Бенилюкс) - Рональд, живёт в Голландии :yes3:

Добавлено через 1 минуту
Цитата:

Сообщение от DDMi (Сообщение 335257)
W - wall, стенка: оборудование за передними сидениями ; R - rear, сзади: все оборудование за задними сидениями.

Миша, ну вот как эти классы перевести на наш язык, чтоб понятно было шо такое R и шо такое W ???

xemul 05.01.2016 19:29

Re: ЕММА-Украина 2016. Вопросы/ответы.
 
Борь, ИМХО с мультами вы перестарались добившись такого решения.. Самое место спонсорским машинам в класс ММ эксперт, в ММ новичек зачем создавать не равноценную конкуренцию

Директор Луны 05.01.2016 19:46

Re: ЕММА-Украина 2016. Вопросы/ответы.
 
Цитата:

Сообщение от xemul (Сообщение 335265)
Борь, ИМХО с мультами вы перестарались добившись такого решения.. Самое место спонсорским машинам в класс ММ эксперт, в ММ новичек зачем создавать не равноценную конкуренцию

Илья, ММ Новичков теперь нет таковых как класса.
Есть Любитель 2.1, Мастер 5.1 и Эксперт 5.1.
То, что ты говоришь про конкуренцию - там в Любителях 2.1 есть одно небольшое, но важное ограничение ;)
...... запрещено модифицированное и самостоятельно изготовленное активное оборудование.

пс. Потерпи, через полчаса выложу полную классификацию и соответствие.

Директор Луны 05.01.2016 20:36

Re: ЕММА-Украина 2016. Вопросы/ответы.
 
Вложений: 2
Предварительно, часть 1.
Классификация.

Вложение 59143


Оригинал здесь
http://www.emmanet.info/2016/01/05/n...for-2016-2017/



Вложение 59144

Lestatid 05.01.2016 21:01

Re: ЕММА-Украина 2016. Вопросы/ответы.
 
Цитата:

Сообщение от Директор Луны (Сообщение 335237)
ESPL

Новичок R - типа для кузовов универсал и прочих "пирожков".
Оборудование в багажнике, коробок может быть хоть под потолок
Новичок W - для любых машин, всё тоже самое, что и R, только короб может быть от стойки В и дальше в сторону багажника.

ОЧ много размытости и противоречий. Скорее всего должно быть так:

Новичок R - от стойки В и дальше в сторону багажника
Новичок W - стена
Багажник без ограничений - Оборудование в багажнике, коробок может быть хоть под потолок

Директор Луны 05.01.2016 21:08

Re: ЕММА-Украина 2016. Вопросы/ответы.
 
Цитата:

Сообщение от Lestatid (Сообщение 335272)
ОЧ много размытости и противоречий. Скорее всего должно быть так:

Да. Так и есть. Как должно быть - выложим когда точно разберёмся.
Цитата:

Сообщение от Lestatid (Сообщение 335272)
Новичок R - от стойки В и дальше в сторону багажника

Нет. Не так.
Цитата:

Сообщение от Lestatid (Сообщение 335272)
Новичок W - стена

Возможно. Смотря что понимать под "стена".
Цитата:

Сообщение от Lestatid (Сообщение 335272)
Багажник без ограничений - Оборудование в багажнике, коробок может быть хоть под потолок

Опять не угадал ;)

пс. Парни, дайте пару дней. Разберёмся - разъясним.
Мы и так вместо того чтобы подорванное после "праздников" здоровье поправлять ... занимаемся ... короче, занимаемся :)

Nos music 05.01.2016 23:43

Re: ЕММА-Украина 2016. Вопросы/ответы.
 
Цитата:

Сообщение от Lestatid (Сообщение 335272)
Новичок W - стена

Реально мой автомобиль проходит в класc W

Директор Луны 05.01.2016 23:52

Re: ЕММА-Украина 2016. Вопросы/ответы.
 
Цитата:

Сообщение от Nos music (Сообщение 335282)
Реально мой автомобиль проходит в класc W

Давай может подождём всё-таки официальных Правил и разъяснений по ним?
Я не против, что твой авто (какой именно кстати?) проходит в W.
Ну тогда и Терра (ну и некоторые другие) тоже проходят в W.
Может, тебе всё-таки лучше в Эксперт? ;)

Директор Луны 06.01.2016 11:06

Re: ЕММА-Украина 2016. Вопросы/ответы.
 
Вложений: 1
Короче говоря, то что известно на данный момент по классам ESPL...

Новички багажник (Т-класс):
- 4 класса (1,2,4 и Анлим)
- короб с портами в багажнике, не выше спинки задних сидений без подголовников

Новичок R-класс:
- один класс
- короб с портами в багажнике, размер - хоть до потолка

Новичок W-класс:
- один класс
- короб (стена) начиная от стойки В и назад в сторону багажника, размер - хоть до потолка

Эксперт:
- один класс
- делай что хочешь
- бонусных баллов 100

пс.
- для ВСЕХ классов напряжение не выше 14,6 V на заведённом двигателе
- во всех классах (кроме Эксперт) запрещено модифицированное или самостоятельно изготовленное активное оборудование

"Курим" Правила дальше ...


Вложение 59145

gn0m 06.01.2016 16:01

Re: ЕММА-Украина 2016. Вопросы/ответы.
 
вот это уже другое дело)

Nos music 06.01.2016 16:44

Re: ЕММА-Украина 2016. Вопросы/ответы.
 
Цитата:

Сообщение от Директор Луны (Сообщение 335285)
Ну тогда и Терра (ну и некоторые другие) тоже проходят в W.

Каким боком она проходит. Пикап!

Добавлено через 44 секунды
Цитата:

Сообщение от Директор Луны (Сообщение 335285)
Может, тебе всё-таки лучше в Эксперт?

Тут будем смотреть по правилам, куда буду проходить туда и пойду )))

Директор Луны 06.01.2016 18:01

Re: ЕММА-Украина 2016. Вопросы/ответы.
 
Цитата:

Сообщение от Nos music (Сообщение 335315)
Каким боком она проходит. Пикап!

При чём тут пикап?
И каким боком проходит?
Она стойкой В туда проходит.
Читай внимательно, сообщение 117.

Nos music 06.01.2016 18:20

Re: ЕММА-Украина 2016. Вопросы/ответы.
 
Цитата:

Сообщение от Директор Луны (Сообщение 335319)
При чём тут пикап?
И каким боком проходит?
Она стойкой В туда проходит.
Читай внимательно, сообщение 117.

Ок.
Если я пройду по правилам то буду ждать там Вашу Великую Терру :nasmeshka:

Директор Луны 06.01.2016 18:59

Re: ЕММА-Украина 2016. Вопросы/ответы.
 
Цитата:

Сообщение от Nos music (Сообщение 335320)
буду ждать там Вашу Великую Терру

Ну.....
- во-первых - она не Наша, и уж тем более не моя. ;)
- во-вторых - лучше пили рез в своей Терре (ну или что там у тебя из "пирожков") - на площадке и встретитесь :yes3:

пс. Надо откалибровать новый прибор, чтоб на музыке после 162 не глюкнул :oh: А то опять Борис Викторович будет виноват :oh:

gn0m 06.01.2016 22:37

Re: ЕММА-Украина 2016. Вопросы/ответы.
 
Нужно знать конкретное отличие "Эксперт" от "Новичок W", а там уже явно будет видно! Не кипишуйте раньше времени)))

Nos music 07.01.2016 00:01

Re: ЕММА-Украина 2016. Вопросы/ответы.
 
Цитата:

Сообщение от Директор Луны (Сообщение 335321)
лучше пили рез в своей Терре

Это не важно что я пилю, и мне указывать не нужно что делать!

Добавлено через 1 минуту
Цитата:

Сообщение от Директор Луны (Сообщение 335321)
на площадке и встретитесь

Ну с тобой встретится только для парочки вещей, сдать деньги, услышать от тебя рез и услышать место ))))

Добавлено через 3 минуты
Цитата:

Сообщение от Директор Луны (Сообщение 335321)
пс. Надо откалибровать новый прибор, чтоб на музыке после 162 не глюкнул А то опять Борис Викторович будет виноват

Да для проверки на Ростов отправить можно))))

Директор Луны 07.01.2016 11:19

Re: ЕММА-Украина 2016. Вопросы/ответы.
 
Цитата:

Сообщение от gn0m (Сообщение 335330)
Нужно знать конкретное отличие "Эксперт" от "Новичок W"

Основные отличия.
Эксперт:
- авто может быть официально не зарегистрировано
- баллов за инсталл 310, включая баллы за дизайн и бонусные 100 баллов
- коробок (стена) может выходить за стойку В вперёд салона
- активное оборудование может быть "твикнуто" или самостоятельно изготовлено
- не требуется защита динамиков (сетки/грили)

В W всё это запрещено.

W:
- ящик (стена) от стойки В и назад в салон, размер - хоть до потолка
- количество баллов за инсталл 55

Lestatid 07.01.2016 17:37

Re: ЕММА-Украина 2016. Вопросы/ответы.
 
Директор Луны, в ЕСПЛ Новичке "защита динамиков (сетки/грили)" нужна?

Директор Луны 07.01.2016 17:53

Re: ЕММА-Украина 2016. Вопросы/ответы.
 
Цитата:

Сообщение от Lestatid (Сообщение 335352)
Директор Луны, в ЕСПЛ Новичке "защита динамиков (сетки/грили)" нужна?

Да, но не всех.

Check whether all speakers in the interior compartment’s doors and in the foot-room are protected from physical damage. Hidden Speakers like mounted under the dashboard do not need a protection when they cannot be reached with the foot of driver or passenger. One should not be able to touch the membrane with a cylindrical object with a diameter of 3 cm. There should be at least one protective element per speaker.
(deduct 2 points for any speaker not protected, minimum 0). All other speakers do not need protection


Баллов по этому пункту максимально 5.
За каждый незащищённый снимается по 2 балла.

Andreynico 07.01.2016 18:21

Re: ЕММА-Украина 2016. Вопросы/ответы.
 
А порты нужно защищать?

Директор Луны 07.01.2016 18:31

Re: ЕММА-Украина 2016. Вопросы/ответы.
 
Цитата:

Сообщение от Andreynico (Сообщение 335354)
А порты нужно защищать?

Нет.
От чего их защищать?
От кота, которого может засосать в порт и он проткнёт четвёртым когтем правой лапы динамик? :D

Andreynico 07.01.2016 20:59

Re: ЕММА-Украина 2016. Вопросы/ответы.
 
Новички багажник (Т-класс):
- 4 класса (1,2,4 и Анлим)
Как классифицировать 1,2,4 по кол-ву сабов?

Директор Луны 07.01.2016 21:39

Re: ЕММА-Украина 2016. Вопросы/ответы.
 
Цитата:

Сообщение от Andreynico (Сообщение 335363)
Новички багажник (Т-класс):
- 4 класса (1,2,4 и Анлим)
Как классифицировать 1,2,4 по кол-ву сабов?

Как и раньше.
http://autozvuk.org/forum2/showpost....4&postcount=85

муравей 24.01.2016 18:38

Re: ЕММА-Украина, Сезон 2016.
 
У меня вопрос по грилям на динамиках,там же есть их нормотивы. ... к спл они относятся?

Директор Луны 24.01.2016 18:48

Re: ЕММА-Украина, Сезон 2016.
 
Цитата:

Сообщение от муравей (Сообщение 335923)
У меня вопрос по грилям на динамиках,там же есть их нормотивы. ... к спл они относятся?

Да, относятся и к ESPL.
Ко всем классам, кроме Эксперт без ограничений.

муравей 25.01.2016 09:18

Re: ЕММА-Украина, Сезон 2016.
 
Цитата:

Сообщение от Директор Луны (Сообщение 335924)
Да, относятся и к ESPL.
Ко всем классам, кроме Эксперт без ограничений.

:shock: :vinovat: беда.....

neDinamovec 25.01.2016 09:21

Re: ЕММА-Украина 2016. Вопросы/ответы.
 
Саня, а че беда?

муравей 25.01.2016 15:25

Re: ЕММА-Украина 2016. Вопросы/ответы.
 
Цитата:

Сообщение от neDinamovec (Сообщение 335936)
Саня, а че беда?

мои пластиковые грили не катят по правилам, там типа ячейка сильно большая :D, а это минус балы

Директор Луны 25.01.2016 16:28

Re: ЕММА-Украина 2016. Вопросы/ответы.
 
Цитата:

Сообщение от муравей (Сообщение 335947)
мои пластиковые грили не катят по правилам, там типа ячейка сильно большая :D, а это минус балы

Да сколько там тех баллов? Всего лишь 5. :)
По минус 2 за каждый незащищённый по Правилам динамик. ;)
Давкой натянешь, чо там сложного то - "всего лишь" 5 dB на двух замерах :D

муравей 26.01.2016 09:35

Re: ЕММА-Украина 2016. Вопросы/ответы.
 
Цитата:

Сообщение от Директор Луны (Сообщение 335952)
Да сколько там тех баллов? Всего лишь 5. :)
По минус 2 за каждый незащищённый по Правилам динамик. ;)
Давкой натянешь, чо там сложного то - "всего лишь" 5 dB на двух замерах :D

ага, всего-то 5 дб :nasmeshka:
Задам вопрос по другому: в какой именно момент, на динамиках должны стоять соответствующие грили??? могу ли я показать что они есть, а на замер и потом пока машина стоит снять их??
и вообще- динамики мои, че они приколупались на сколько они защищены????

Директор Луны 26.01.2016 09:43

Re: ЕММА-Украина 2016. Вопросы/ответы.
 
Цитата:

Сообщение от муравей (Сообщение 335975)
могу ли я показать что они есть, а на замер и потом пока машина стоит снять их??

Нет, так нельзя.
На замере авто должно быть в том же виде, что и при судействе инсталла.
Равно как и наоборот.
После судейства и замера - делай что хочешь, хоть проткни их на глазах у всех :D

муравей 26.01.2016 09:48

Re: ЕММА-Украина 2016. Вопросы/ответы.
 
Цитата:

Сообщение от Директор Луны (Сообщение 335976)
Нет, так нельзя.
На замере авто должно быть в том же виде, что и при судействе инсталла.
Равно как и наоборот.

беда
:wall:
то есть максимум 5 балов снять могут не зависимо от количества динамиков в двери???

а крепкость гриля проверять будут???? )))

и еще вопрос, матиз если все в багажнике то это класс Новичек багажник 1,2,3,4 или Новичок R ?

neDinamovec 26.01.2016 09:51

Re: ЕММА-Украина 2016. Вопросы/ответы.
 
Цитата:

Сообщение от муравей (Сообщение 335977)
а крепкость гриля проверять будут???? )))

Ну ёпрст... ты ж еще ниче не приудмал, а уже паникуешь... Паниковать утром на площадке будем, как обычно, а сейчас узбагойся))

Директор Луны 26.01.2016 09:53

Re: ЕММА-Украина 2016. Вопросы/ответы.
 
Цитата:

Сообщение от муравей (Сообщение 335977)
то есть максимум 5 балов снять могут не зависимо от количества динамиков в двери???

Да. Там максимум 5 баллов, минимум 0.
Цитата:

Сообщение от муравей (Сообщение 335977)
а крепкость гриля проверять будут???? )))

Будут, без фанатизма, металлическим стержнем.

neDinamovec 26.01.2016 13:28

Re: ЕММА-Украина 2016. Вопросы/ответы.
 
Стоп. То есть на сколько я понял, и сабы должны быть закрыты грилями?!
А если у меня сабик магнитом наружу стоит?

Директор Луны 26.01.2016 14:17

Re: ЕММА-Украина 2016. Вопросы/ответы.
 
Цитата:

Сообщение от neDinamovec (Сообщение 335985)
Стоп. То есть на сколько я понял, и сабы должны быть закрыты грилями?!
А если у меня сабик магнитом наружу стоит?

И Сабы тоже.
Если саб стоит магнитом вверх и к диффузору (лицевая сторона) не дотронуться - то защита не требуется
У меня в SEATе стоял магнитом наружу но пришлось снизу защищать, поскольку стоял в полке (фриэйр)

neDinamovec 26.01.2016 14:43

Re: ЕММА-Украина 2016. Вопросы/ответы.
 
Понял, спасибо.
Цитата:

Сообщение от Директор Луны (Сообщение 335987)
но пришлось снизу защищать

Афигеть, ох уж ети правила...

Nos music 26.01.2016 14:58

Re: ЕММА-Украина, Сезон 2016.
 
Цитата:

Сообщение от муравей (Сообщение 335923)
У меня вопрос по грилям на динамиках,там же есть их нормотивы. ... к спл они относятся?

Давай ко мне в класс ))))
Там может и Тера будет, смотри и Бус с Харькова, ну и еще две интерестных машинки, он Смарт с стеной только чего будет стоять :D

neDinamovec 26.01.2016 15:01

Re: ЕММА-Украина, Сезон 2016.
 
Цитата:

Сообщение от Nos music (Сообщение 335991)
он Смарт с стеной

Вот это будет шоу!) Там только в ящике 150+ было)))

Nos music 26.01.2016 16:20

Re: ЕММА-Украина, Сезон 2016.
 
Цитата:

Сообщение от neDinamovec (Сообщение 335992)
Вот это будет шоу!) Там только в ящике 150+ было)))

Я сам от затеи в обалдении.
Первый смарт в Украине со стеной.
Как там Борис Тищенко обозвал в микрофон этот Smart " капсула смерти"

Директор Луны 26.01.2016 16:50

Re: ЕММА-Украина 2016. Вопросы/ответы.
 
Цитата:

Сообщение от neDinamovec (Сообщение 335990)
Понял, спасибо.

Афигеть, ох уж ети правила...

Ну да, так уж тяжело поставить сетку :nasmeshka:

http://autozvuk.org/forum2/attachmen...6&d=1329494729


пс. Правила с каждым годом становятся всё проще и проще в плане инсталла ;)

Добавлено через 2 минуты
Цитата:

Сообщение от Nos music (Сообщение 335994)
Как там Борис Тищенко обозвал в микрофон этот Smart " капсула смерти"

Не "обозвал", а назвал. ;)
Кстати, Муравья Матиз первый в Сезоне-2015 удостоился звания "Капсула Смерти" :yes3:

gn0m 26.01.2016 16:54

Re: ЕММА-Украина, Сезон 2016.
 
Цитата:

Сообщение от Nos music (Сообщение 335991)
Бус с Харькова

Можно подробней про это?)))

муравей 27.01.2016 12:23

Re: ЕММА-Украина, Сезон 2016.
 
Цитата:

Сообщение от Nos music (Сообщение 335991)
Давай ко мне в класс ))))
Там может и Тера будет, смотри и Бус с Харькова, ну и еще две интерестных машинки, он Смарт с стеной только чего будет стоять :D

нет спасибо, я уже с класом опредилился полностью и целиком, другого мне не надо :D или ты намикаешь чтоб я в Бус заехал и там дунул? :D

Добавлено через 42 секунды
Цитата:

Сообщение от Директор Луны (Сообщение 335979)
Да. Там максимум 5 баллов, минимум 0.

Будут, без фанатизма, металлическим стержнем.

можно уточнить размер ячейки допустимый?

Добавлено через 1 минуту
Цитата:

Сообщение от Директор Луны (Сообщение 335987)
И Сабы тоже.

так вроде ж прошлом сизоне не было обязательно чтоб сабы были закрыты грилями :shock:

Директор Луны 27.01.2016 12:55

Re: ЕММА-Украина, Сезон 2016.
 
Вложений: 1
Цитата:

Сообщение от муравей (Сообщение 336026)
так вроде ж прошлом сизоне не было обязательно чтоб сабы были закрыты грилями

Ошибаешься. Во всех официальных классах и на оф.этапах требовалась защита.
В редакции Правил 2016-2017 вроде бы защиты требуют только динамики в передних дверях и в кикпанелях. Но пока до конца не перевели Правила - утверждать точно не буду.

Цитата:

Сообщение от муравей (Сообщение 336026)
можно уточнить размер ячейки допустимый?

А Правила открыть религия не позволяет?

Судьи проверяют защиту всех акустических систем (включая сабвуферы в багажном отсеке) от механических повреждений. Диффузор должен быть недоступен для проникновения круглого предмета диаметром 3 см. На каждый динамик должно приходиться не менее одного защитного элемента.

Вложение 59388

муравей 03.02.2016 11:12

Re: ЕММА-Украина 2016. Вопросы/ответы.
 
еще один вопрос:
у меня верх спинки не ровный, по какой части считается верх спинки? там где лежит вольтметр или там где лежит рулетка?
http://s010.radikal.ru/i313/1602/52/3fd2bd5cdb4bt.jpg

Директор Луны 03.02.2016 11:35

Re: ЕММА-Украина 2016. Вопросы/ответы.
 
Цитата:

Сообщение от муравей (Сообщение 336289)
у меня верх спинки не ровный, по какой части считается верх спинки? там где лежит вольтметр или там где лежит рулетка?

Если верх (там где прибор) не является своего рода "подголовниками" то тогда по нему, по верхнему

муравей 03.02.2016 12:06

Re: ЕММА-Украина 2016. Вопросы/ответы.
 
Цитата:

Сообщение от Директор Луны (Сообщение 336291)
Если верх (там где прибор) не является своего рода "подголовниками" то тогда по нему, по верхнему

нет, не является, просто такая форма спинки

Директор Луны 03.02.2016 12:32

Re: ЕММА-Украина 2016. Вопросы/ответы.
 
Цитата:

Сообщение от муравей (Сообщение 336293)
нет, не является, просто такая форма спинки

Значит по верхнему.

Директор Луны 09.02.2016 13:22

Re: ЕММА-Украина 2016. Вопросы/ответы.
 
Вложений: 2
Добавлен предварительный перевод раздела "Судейство инсталляции".
Во вложении PDF.

Читайте, задавайте вопросы. :yes3:


Вложение 59625


Вложение 59626

xemul 09.02.2016 13:31

Re: ЕММА-Украина 2016. Вопросы/ответы.
 
Цитата:

Сообщение от Директор Луны (Сообщение 336488)
Добавлен предварительный перевод раздела "Судейство инсталляции".

Спасибо Борис! Но как я вангую раньше евро финала ни кто правил не увидит ))

Директор Луны 09.02.2016 13:34

Re: ЕММА-Украина 2016. Вопросы/ответы.
 
Цитата:

Сообщение от xemul (Сообщение 336489)
Спасибо Борис! Но как я вангую раньше евро финала ни кто правил не увидит ))

Ну не знаю. У меня последняя англоязычная версия есть ;)
Переводим дальше.
А буржуины что-то тянут выкладывать у себя, хотя обещались давно уже.

муравей 09.02.2016 16:21

Re: ЕММА-Украина 2016. Вопросы/ответы.
 
Цитата:

Сообщение от Директор Луны (Сообщение 336488)
Добавлен предварительный перевод раздела "Судейство инсталляции".
Во вложении PDF.

Читайте, задавайте вопросы. :yes3:


Вложение 59625


Вложение 59626

1) скрытая проводка? - что это? видни или не видна проводка или что?
2) презентация зрителям?
где написано про продублированный минус ?

пока вроде все

Директор Луны 09.02.2016 16:49

Re: ЕММА-Украина 2016. Вопросы/ответы.
 
Цитата:

Сообщение от муравей (Сообщение 336495)
1) скрытая проводка? - что это? видни или не видна проводка или что?

Чётко прописано в Правилах!
С водительского места не должны быть видны "сопли" проводки в салоне. Сидя на водительском месте смотрим строго вперёд и по бокам (до средней стойки). НАЗАД не смотрим!!!

Цитата:

Сообщение от муравей (Сообщение 336495)
2) презентация зрителям?

Чётко прописано в Правилах! Там вообще нет вопросов.

Цитата:

Сообщение от муравей (Сообщение 336495)
где написано про продублированный минус ?

Нигде. Скорее всего "попущение" в сторону участников. Будем задавать этот вопрос на Евротренинге.

Цитата:

Сообщение от муравей (Сообщение 336495)
пока вроде все

Пока вроде всё.
пс. Парни, а давайте прежде чем задавать вопросы - будем читать Правила (хотя бы по диагонали). ;)
Я, в частности, про Презентацию зрителям. :ireful2:

Маша Синичкина 09.02.2016 19:53

Re: ЕММА-Украина 2016. Вопросы/ответы.
 
Цитата:

Сообщение от муравей (Сообщение 336495)
1)
2) презентация зрителям?

Цитата:

Сообщение от Директор Луны (Сообщение 336496)
Чётко прописано в Правилах! Там вообще нет аопросов.

может, подразумевается демонстрация зрителям?

Директор Луны 09.02.2016 20:04

Re: ЕММА-Украина 2016. Вопросы/ответы.
 
Цитата:

Сообщение от Маша Синичкина (Сообщение 336507)
может, подразумевается демонстрация зрителям?

Может быть, но ... в оригинале написано
Presentation to the public
а в последнее время участники (особенно не "наши" :D) просят/требуют переводить дословно с оригинала. Поэтому ... пусть будет "презентация", смысл не теряется, не правда ли? ;)

Энтерпасворд 09.02.2016 20:58

Re: ЕММА-Украина 2016. Вопросы/ответы.
 
-не для судей и профессионалов

Как определяется профессионал или нет?

Директор Луны 09.02.2016 21:08

Re: ЕММА-Украина 2016. Вопросы/ответы.
 
Цитата:

Сообщение от Энтерпасворд (Сообщение 336517)
-не для судей и профессионалов

Как определяется профессионал или нет?

Очень просто.
Мир caraudio (тем более в Украине) очень тесен - все друг-друга знают ;)
Профессионал - это имеющий непосредственное отношение к продаже и установке caraudio и прочих сопутствующих товаров (шумоизоляция и так далее...)
Торгующие на форуме барахлом б/у (купил - продал) - профи не являются.

Директор Луны 11.02.2016 15:20

Re: ЕММА-Украина 2016. Вопросы/ответы.
 
Вложений: 1
Добавлен перевод раздела "Категория ESPL".
Читайте, задавайте вопросы.

Вложение 59664

Директор Луны 12.02.2016 21:57

Re: ЕММА-Украина 2016. Вопросы/ответы.
 
Вложений: 1
Цитата:

Сообщение от Директор Луны (Сообщение 336580)
Добавлен перевод раздела "Категория ESPL".

Для полного понимания трактовки Правил ..... внесены "расшифровки"

Для всех классов Новичок Багажник, вместо фразы ...

"Сабвуферы (включая их корпуса, порты и прочее) не должны выступать над верхней частью оригинальных задних сидений (подголовники не учитываются!). Кроме того, сабвуфер и части его корпуса должны располагаться в зоне оригинального багажника
Задние сиденья должны быть закрыты и установлены в вертикальном положении (90 градусов или больше). Корпус сабвуфера может быть установлен до этого положения."


... следует читать...

"Сабвуфер и части его корпуса должны быть расположены в зоне оригинального багажника. Сабвуферы (включая их корпуса, порты и прочее) не должны выступать над верхней частью оригинальных задних сидений (подголовники не учитываются). Для проверки соответствия классу: складывающиеся спинки задних сидений должны быть зафиксированы в вертикальном положении. Корпус сабвуфера может быть установлен до этого положения."

Для класса Новичок R, вместо фразы ...

"Сабвуферы (включая их корпуса, порты и прочее) могут быть установлены по высоте до потолка. Кроме того, сабвуфер и части его корпуса должны располагаться в зоне оригинального багажника.
Задние сиденья должны быть закрыты и установлены в вертикальном положении (90 градусов или больше). Корпус сабвуфера может быть установлен до этого положения."


... следует читать...

"Сабвуферы (включая их корпуса, порты и прочее) должны быть расположены в зоне оригинального багажника. Для проверки соответствия классу: складывающиеся спинки задних сидений должны быть зафиксированы в вертикальном положении. По высоте корпус может доходить до крыши автомобиля."


Во вложении - обновлённый перевод раздела ESPL.

Вложение 59701

neDinamovec 12.02.2016 22:47

Re: ЕММА-Украина 2016. Вопросы/ответы.
 
Эта расшифровка должна быть написана золотыми буквами, а не просто жирными! Теперь можно спать немного спокойней)))))

Директор Луны 12.02.2016 23:02

Re: ЕММА-Украина 2016. Вопросы/ответы.
 
Цитата:

Сообщение от neDinamovec (Сообщение 336641)
Теперь можно спать немного спокойней)))))

Что именно тебя начало клонить в сон? :D
пс. В оригинале прописано слегка ... размывчато.
Мы постарались привести это в понятный и читабельный вид.
ппс. Про откинутые спинки на замере не стали дописывать (этого и в оригинале нет) - уже это обсуждалось, на замере спинки можно откидывать.
пппс. Кстати, как по мне, класс Новичок R - оооочень прикольный и перспективный ;)

DDMi 13.02.2016 11:35

Re: ЕММА-Украина 2016. Вопросы/ответы.
 
Цитата:

Сообщение от Директор Луны (Сообщение 336642)
Кстати, как по мне, класс Новичок R - оооочень прикольный и перспективный ;)

Да, стіна в дупі - це шанс для бусів і універсалів:D

Директор Луны 13.02.2016 13:48

Re: ЕММА-Украина 2016. Вопросы/ответы.
 
Вложений: 2
В разделе инсталляция для большего понимания трактовки термин "Презентация зрителям" заменён на термин "Демонстрация зрителям".

Добавлен перевод раздела "Качество звучания".

Вложение 59707



Вложение 59708

Директор Луны 21.02.2016 10:21

Re: ЕММА-Украина 2016. Вопросы/ответы.
 
Вложений: 1
Внимание!
Изменения в Правилах для категории ESPL класс Эксперт!
Количество бонусных баллов теперь составляет 15 вместо 100!


Вложение 59845

Директор Луны 21.02.2016 12:46

Re: ЕММА-Украина 2016. Вопросы/ответы.
 
Вложений: 2
Добавлен перевод раздела "Судейство мультимедия".

Вложение 59846


Вложение 59847

teqtor 21.02.2016 16:38

Re: ЕММА-Украина 2016. Вопросы/ответы.
 
Цитата:

Сообщение от Директор Луны (Сообщение 336663)
Добавлен перевод раздела "Качество звучания"

Я правильно понял - сабвуфер, установленный в багажнике, защиты не требует??? http://screencast.com/t/f90brAPNcvEI

Директор Луны 21.02.2016 17:10

Re: ЕММА-Украина 2016. Вопросы/ответы.
 
Цитата:

Сообщение от teqtor (Сообщение 337000)
Я правильно понял - сабвуфер, установленный в багажнике, защиты не требует???

Правильно.
Предварительно пока так.
Если будут изменения - опубликуем.

Nos music 21.02.2016 21:31

Re: ЕММА-Украина 2016. Вопросы/ответы.
 
Цитата:

Сообщение от Директор Луны (Сообщение 336995)
Внимание!
Изменения в Правилах для категории ESPL класс Эксперт!
Количество бонусных баллов теперь составляет 15 вместо 100!


Вложение 59845

Это значит что можно не сходить так с ума в погони за всякими рюшечками?

Директор Луны 23.02.2016 11:50

Re: ЕММА-Украина 2016. Вопросы/ответы.
 
Вложений: 1
Добавлен перевод разделов Racing и ESQL, а также разделы Тюнинг, Art и Ретро.
Осталось перевести самое интересное - этикет, протесты и прочее :)


Вложение 59882

Директор Луны 24.02.2016 18:45

Re: ЕММА-Украина 2016. Вопросы/ответы.
 
Вложений: 1
ВНИМАНИЮ УЧАСТНИКОВ категории ESPL (все классы) !!!

Вместо фразы в предварительно опубликованных Правилах ...

"Правила для всех классов категории ESPL:
.............
- ограничения по напряжению : не более 14,6 V при работающем двигателе."


в новой редакции следует читать:

"Правила для всех классов категории ESPL:
.........
- ограничения по напряжению: не более 14,6 V как на заведённом, так и на заглушенном двигателе. Напряжение измеряется на входных силовых клеммах усилителя (усилителей)."


пс. Ограничение по питанию касается только официальных классов ЕММА ESPL.
Не относится к неофициальному классу Экстрим (один класс, без судейства инсталляции), а также к бонусным замерам в The Best Of ESPL ( mini & maxi) и Самый Громкий.

ппс. А у кого будет в оф. классах больше 14,6 V ... тому....... :D

Вложение 59902

Nos music 24.02.2016 19:04

Re: ЕММА-Украина 2016. Вопросы/ответы.
 
Вложений: 1
Вопрос.
Провод питания на усилитель больше 200-т квадратов
Какой предохранитель максимально разрешен?
В таблице такого сечения нет (((

Nos music 24.02.2016 19:06

Re: ЕММА-Украина 2016. Вопросы/ответы.
 
Цитата:

Сообщение от Директор Луны (Сообщение 337165)
не более 14,6 V

Вот это попандос ((((

Директор Луны 24.02.2016 19:14

Re: ЕММА-Украина 2016. Вопросы/ответы.
 
Цитата:

Сообщение от Nos music (Сообщение 337168)
Вопрос.
Провод питания на усилитель больше 200-т квадратов
Какой предохранитель максимально разрешен?
В таблице такого сечения нет (((

Ну по логике вещей, 200 квадратов это как 4 кабеля по 50 квадратов? :oh:
Ну тогда, скорее всего, по логике вещей и пред можно 800 :shock: ампер?
Задам вопрос на Евротренинге Рональду.

пс.
1. А в куда (гнездо какого уся) ты собрался этот провод засунуть?
2. У тебя есть пред на 800 ампер :shock: ;)

Nos music 24.02.2016 20:21

Re: ЕММА-Украина 2016. Вопросы/ответы.
 
Цитата:

Сообщение от Директор Луны (Сообщение 337171)
1. А в куда (гнездо какого уся) ты собрался этот провод засунуть?
2. У тебя есть пред на 800 ампер

Усилка у меня два, по 10К
1) Переходник точится с 80 квадратов на 240 квадратов.
2) Преда на 800 ампер нет, но есть вариант. Сложить в кучу четыре предохранителя по 200 ампер.

И кстати вопрос, можно ли складывать предохранители вмете?
И как будут суммироваться они.

К примеру два предохранителя по 200 ампер сложены вместе, это будет 400 ампер или если пересчитать по площади жилы то получается 300 ампер.

Директор Луны 24.02.2016 20:42

Re: ЕММА-Украина 2016. Вопросы/ответы.
 
Цитата:

Сообщение от Директор Луны (Сообщение 337165)
ВНИМАНИЮ УЧАСТНИКОВ категории ESPL (все классы) !!!

Вместо фразы в предварительно опубликованных Правилах ...

"Правила для всех классов категории ESPL:
.............
- ограничения по напряжению : не более 14,6 V при работающем двигателе."

в новой редакции следует читать:

"Правила для всех классов категории ESPL:
.........
- ограничения по напряжению: не более 14,6 V как на заведённом, так и на заглушенном двигателе. Напряжение измеряется на входных силовых клеммах усилителя (усилителей)."

Блин, да что ж такое :wall:
Пишут в Правилах одно - подразумевает другое.
Короче, ставим на паузу :vinovat:

Написал письмо Рональду (главный по ЕСПЛ).
Суть переписки:
- вопрос: можно в Экспертах напряжение больше 14,6?
- ответ: можно. мы просто забыли это дописать :(


"Hello my friend.

• The maximum voltage is 14,6 Volts with the engine running, or not, measured on the amplifier’s power input.

This is Except Expert?
Yes or no ?"


"Hello my friend

For expert you can have a higher voltage

So the answer is YES"



"Well, why this is not in the rules in 2016 ???

Rules for all categories:
........
• The maximum voltage is 14,6 Volts with the engine running, or not, measured on the amplifier’s power input.


Additional Rule for Expert unlimited

• No restrictions, car has not be officially registered
• additional points for design
• car must be able to drive on its own by a driver sitting in the car
• No rules for speaker protection/Speaker protection is not necessary
• Speakers can be installed everywhere inside the vehicle, trailers etc. are not allowed
• Bonus points up to 15 (X-Limited Installation).

??????????

Can correctly write bіt ???
"The maximum voltage is 14,6 Volts with the engine running or not (Except Expert)"
???????????"


пс. Короче говоря, предварительно ... в Экспертах ЕСПЛ нет ограничений по питанию ;)

Добавлено через 3 минуты
Цитата:

Сообщение от Nos music (Сообщение 337174)
Усилка у меня два, по 10К
1) Переходник точится с 80 квадратов на 240 квадратов.
2) Преда на 800 ампер нет, но есть вариант. Сложить в кучу четыре предохранителя по 200 ампер.

И кстати вопрос, можно ли складывать предохранители вмете?
И как будут суммироваться они.

К примеру два предохранителя по 200 ампер сложены вместе, это будет 400 ампер или если пересчитать по площади жилы то получается 300 ампер.

Вова, тебе не проще пойти в Экстрим (без инсталла)? :D

Nos music 24.02.2016 21:16

Re: ЕММА-Украина 2016. Вопросы/ответы.
 
Цитата:

Сообщение от Директор Луны (Сообщение 337176)
Вова, тебе не проще пойти в Экстрим (без инсталла)?

Не интересно на втором месте, там мало шансов.
Да и инстал построить это уровень тоже хороший.
Будет что то типа Теры, а не газ ваз квас, тогда и буду пилить рез.
Тем более в Тере уже два усилка по десять киловатт, дак что врядли смогу достать.

Директор Луны 24.02.2016 21:29

Re: ЕММА-Украина 2016. Вопросы/ответы.
 
Цитата:

Сообщение от Nos music (Сообщение 337178)
Да и инстал построить это уровень тоже хороший.

Ну строй, в Эксперт (насколько правильно я понимаю?).
Тем более таки нет ограничения в 14,6 вольт в Экпертах.

Цитата:

Сообщение от Nos music (Сообщение 337178)
Тем более в Тере уже два усилка по десять киловатт

Откуда инфа?

Цитата:

Сообщение от Nos music (Сообщение 337178)
дак что врядли смогу достать.

Ну так в Бэст Мини можете пересечься. Там и выясните кто с 200-хот ватт больше умеет ;)

Nos music 24.02.2016 21:40

Re: ЕММА-Украина 2016. Вопросы/ответы.
 
Цитата:

Сообщение от Директор Луны (Сообщение 337180)
Откуда инфа?

С надёжного источника!

Ну как бы это не секрет.
Уже пол страны знает )))

Добавлено через 1 минуту
Цитата:

Сообщение от Директор Луны (Сообщение 337180)
Ну так в Бэст Мини можете пересечься. Там и выясните кто с 200-хот ватт больше умеет

Конечно я )))
Ведь я сам машину построил, а он на чужой )))

Crazy_Sound 24.02.2016 23:12

Re: ЕММА-Украина 2016. Вопросы/ответы.
 
Цитата:

Сообщение от Nos music (Сообщение 337178)
Не интересно на втором месте, там мало шансов.
Да и инстал построить это уровень тоже хороший.
Будет что то типа Теры, а не газ ваз квас, тогда и буду пилить рез.
Тем более в Тере уже два усилка по десять киловатт, дак что врядли смогу достать.

Правильно)
Ходи к нам в Експерт, ато скучно чет)

Nos music 24.02.2016 23:32

Re: ЕММА-Украина 2016. Вопросы/ответы.
 
Цитата:

Сообщение от Crazy_Sound (Сообщение 337188)
Правильно)
Ходи к нам в Експерт, ато скучно чет)

Поверьте, вам не придется в этом сезоне скучать даже и без меня :D

Добавлено через 20 минут
Есть еще один вопрос!

Стоит у меня 4АКБ рядышком.
Между первым и вторым расстояние до 40см, между первым и третьим между клеммами тоже до 40см, но между первым и четвертым больше 40см.
Все АКБ связаны одной сплошной толстой медной шиной.
То есть АКБ будут стоять как на фото, но еще закрыты доп. нишей.
http://autozvuk.org/forum2/attachmen...4&d=1444063157.
Ну нужно будет где-то ставить предохранители или еще что-то?

Директор Луны 25.02.2016 09:18

Re: ЕММА-Украина 2016. Вопросы/ответы.
 
Цитата:

Сообщение от Nos music (Сообщение 337189)
Ну нужно будет где-то ставить предохранители или еще что-то?

Не нужно.
По состоянию на данный момент в Правилах-2016 нет об этом ни слова.
Появятся изменения - опубликуем.

муравей 25.02.2016 23:30

Re: ЕММА-Украина 2016. Вопросы/ответы.
 
Борис, а может ли в машине кроме меня находится еще кто-то? Или что-то? Например на замере на заднем сиденье коробка большая?

Директор Луны 26.02.2016 08:30

Re: ЕММА-Украина 2016. Вопросы/ответы.
 
Цитата:

Сообщение от муравей (Сообщение 337227)
Борис, а может ли в машине кроме меня находится еще кто-то? Или что-то? Например на замере на заднем сиденье коробка большая?

Нет, не может.

муравей 26.02.2016 09:48

Re: ЕММА-Украина 2016. Вопросы/ответы.
 
Цитата:

Сообщение от Директор Луны (Сообщение 337231)
Нет, не может.

плохо, вы у меня отбираете этим 0,2 дб :vinovat:

Директор Луны 26.02.2016 10:00

Re: ЕММА-Украина 2016. Вопросы/ответы.
 
Цитата:

Сообщение от муравей (Сообщение 337234)
плохо, вы у меня отбираете этим 0,2 дб :vinovat:

Поищи их где-нибудь в другом месте :)
Не верю, что нельзя найти ;)

Директор Луны 28.02.2016 11:05

Re: ЕММА-Украина 2016. Вопросы/ответы.
 
Вложений: 1
Короче говоря, категория ESPL класс Эксперт, касательно напряжения ...
До полного выяснения (на Евротренинге) пока оставляем так, как сейчас прописано в оригинале и переведено у нас:

"- ограничения по напряжению: не более 14,6 V как на заведённом, так и на заглушенном двигателе. Напряжение измеряется на входных силовых клеммах усилителя (усилителей)."



Вложение 59975

sharkov 28.02.2016 17:18

Re: ЕММА-Украина 2016. Вопросы/ответы.
 
подскажите пожалуйста по стоимости компонентов,
на http://emmanet.com/value/ информации не нашел
Pioneer GM-X904
Сarrozzeria/Pioneer GM-X802
JL Audio 10ib4

Заранее благодарен

Директор Луны 28.02.2016 18:00

Re: ЕММА-Украина 2016. Вопросы/ответы.
 
Цитата:

Сообщение от sharkov (Сообщение 337359)
подскажите пожалуйста по стоимости компонентов,
на http://emmanet.com/value/ информации не нашел
Pioneer GM-X904
Сarrozzeria/Pioneer GM-X802
JL Audio 10ib4

Заранее благодарен

Все вопросы по поводу стоимости компонентов задавайте Главному Администратору ЕММА-Украина на почту apimax@ukr.net

KYRON 28.02.2016 18:51

Re: ЕММА-Украина 2016. Вопросы/ответы.
 
А как считается- все что поставлено в машине или только то задействовано при судействе...?;)

Директор Луны 28.02.2016 19:32

Re: ЕММА-Украина 2016. Вопросы/ответы.
 
Цитата:

Сообщение от KYRON (Сообщение 337364)
А как считается- все что поставлено в машине или только то задействовано при судействе...?;)

То, что заявлено на схеме (состав системы) при судействе.
пс. А тебе зачем? Ты явно в "денежные" не проходишь.

Nos music 28.02.2016 20:23

Re: ЕММА-Украина 2016. Вопросы/ответы.
 
Цитата:

Сообщение от Директор Луны (Сообщение 337339)
"- ограничения по напряжению: не более 14,6 V как на заведённом, так и на заглушенном двигателе. Напряжение измеряется на входных силовых клеммах усилителя (усилителей)."

Это очень плохо.
И бо ответ прийдет не раньше 20 марта.
Тем самым вы заставляете спорцменов оставатся в подвешенном состоянии еще 20 дней.
Акб нужно вязать уже сейчас, а не потом.

Борис. Для данного класса это очень критично 14.6 на заведенной или 18 вольт в состоянии спокойствия.
Не знаю как у других, а у меня разница в 2дб.
А их очень тяжело на подобных уровнях (где-то найти )


У меня в багажнике весь инстал подвязан бод количество АКБ.
Только медь порезал под 18 вольт.

Как это в высшем классе можно любые усилки и акустику, а вольтаж ?????
Бред!

Директор Луны 28.02.2016 20:46

Re: ЕММА-Украина 2016. Вопросы/ответы.
 
Цитата:

Сообщение от Nos music (Сообщение 337370)
Это очень плохо.
И бо ответ прийдет не раньше 20 марта.
Тем самым вы заставляете спорцменов оставатся в подвешенном состоянии еще 20 дней.
Акб нужно вязать уже сейчас, а не потом.

Борис. Для данного класса это очень критично 14.6 на заведенной или 18 вольт в состоянии спокойствия.
Не знаю как у других, а у меня разница в 2дб.
А их очень тяжело на подобных уровнях (где-то найти )


У меня в багажнике весь инстал подвязан бод количество АКБ.
Только медь порезал под 18 вольт.

Как это в высшем классе можно любые усилки и акустику, а вольтаж ?????
Бред!

Владимир!
Пока есть действующие Правила и их перевод, соответственно "работаем" по ним.
Поверь, мы прикладываем все усилия, чтобы как можно раньше прояснить этот пункт (по питанию в Экспертах). Появится раньше информация (до Евротренинга) - озвучим.


Текущее время: 16:42. Часовой пояс GMT +2.

Перевод: zCarot
autozvuk.org ©